投资公司回报率究竟有多高?
下面我将从几个关键方面为您详细解析投资公司的投资回报率。
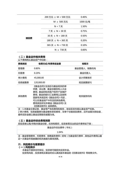
(图片来源网络,侵删)
核心概念:什么是投资回报率?
我们明确一下投资回报率的基本计算公式:
*ROI = (最终投资价值 - 初始投资成本) / 初始投资成本 100%**
您投资100万元,最终收回120万元,那么ROI = (120 - 100) / 100 * 100% = 20%。
对于投资公司来说,这个计算会更复杂,因为它涉及:
(图片来源网络,侵删)
- 基金层面:整个基金的回报率。
- 投资者层面:LP(有限合伙人,即出资人)能拿回多少钱。
- 管理公司层面:GP(普通合伙人,即基金管理人)能赚多少钱。
影响投资公司回报率的关键因素
投资公司的回报率不是凭空产生的,它由以下几个核心因素决定:
投资策略与资产类别
这是决定回报率最根本的因素,不同的策略对应不同的风险和收益预期。
| 策略类型 | 资产类别 | 风险水平 | 典型年化回报率范围 | 备注 |
|---|---|---|---|---|
| 风险投资 | 早期初创公司 | 极高 | 15% - 30%+ | 用高失败率换取少数项目超高回报的“幂律分布”特征。 |
| 私募股权 | 成熟、非上市公司 | 高 | 12% - 20% | 通过改善运营、并购重组等方式提升企业价值后退出。 |
| 对冲基金 | 股票、债券、衍生品等 | 中高至极高 | 8% - 15% | 策略多样,目标为绝对收益(无论市场涨跌都赚钱)。 |
| 房地产基金 | 商业地产、住宅等 | 中 | 8% - 15% | 现金流稳定,回报来源于租金和资产增值。 |
| 二级市场基金 | 上市公司股票 | 中高 | 10% - 18% | 类似公募基金,但更灵活,可能投资于特定板块。 |
投资越早期、越不确定的资产,潜在回报率越高,但风险也越大。
市场环境与经济周期
“顺势而为”在投资中至关重要。
(图片来源网络,侵删)
- 牛市/经济上行期:几乎所有类型的投资公司回报率都会水涨船高,VC/PE更容易找到好项目并高价退出,对冲基金更容易做多获利。
- 熊市/经济下行期:投资环境恶化,退出困难,回报率普遍下降,但优秀的对冲基金可以通过做空等策略在熊市中依然获得高回报。
投资经理的能力与经验
这是投资公司的“软实力”,也是其核心价值所在。
- 项目筛选能力:能否发现别人没发现的好公司。
- 投后管理能力:能否帮助被投公司解决难题、实现增长。
- 资源整合能力:能否为被投公司引入人才、客户、资本等关键资源。
- 退出时机把握:能否在合适的时机、以合适的价格将资产变现。
一个明星基金经理管理的基金,其回报率可能远超行业平均水平。
基金存续期与费用结构
费用会直接影响投资者最终到手的回报率。
- 管理费:通常为基金承诺出资额的1%-2%/年,用于支付基金公司的日常运营成本,这笔费用无论基金盈亏都需要支付。
- 绩效分成:这是基金公司主要的收入来源,通常是“2/20”模式(即2%的管理费 + 20%的超额收益分成)。
- Carry(超额收益分成):只有当基金的整体回报超过某个门槛(如“优先回报” Hurdle Rate,通常是8%)后,GP才能获得超出部分的20%作为业绩奖励。
- “捕获率”:这个指标衡量LP能拿到多少回报,一个基金总回报是2倍(IRR 20%),扣除管理费和Carry后,LP可能只能拿到1.5倍,捕获率越高,对LP越有利。
不同类型投资公司的回报率实例
为了让您有更直观的感受,我们来看几个假设的例子:
例子1:风险投资基金
- 基金规模:1亿美元
- 投资组合:投资了20家早期科技公司,每家500万美元。
- 结果:18家公司失败或表现平平,投资血本无归,1家公司被以2亿美元收购,1家公司以10亿美元上市。
- 总收入:2亿 + 10亿 = 12亿美元
- 总回报:12亿美元 / 1亿美元 = 12倍
- LP回报:假设门槛回报为8%,基金公司获得20%的Carry。
- 超额收益部分 = 12亿 - (1亿 * 1.08) = 10.92亿美元
- 基金公司Carry = 10.92亿 * 20% = 2.184亿美元
- LP最终拿回 = 12亿 - 2.184亿 = 9.816亿美元
- LP的净回报率:9.816倍,这就是典型的“一荣俱荣,一损俱损”。
例子2:私募股权基金
- 基金规模:5亿美元
- 投资:收购一家成熟的制造企业,作价4亿美元。
- 投后管理:基金公司帮助公司优化供应链、开拓新市场,3年后公司利润大幅提升。
- 退出:以8亿美元的价格将公司卖给另一家战略买家。
- 总收入:8亿美元
- 总回报:8亿 / 4亿 = 2倍
- LP回报:同样考虑管理费和Carry后,LP的净回报率可能在1.6倍到1.8倍之间,非常可观且确定性较高。
如何评估一个投资公司的回报率?
如果您是投资者,应该从以下几个维度去评估:
- 看长期业绩,而非短期:看它过去5年、10年甚至更长时间的整体回报率,尤其是经历过牛熊市的表现。
- 看关键指标:
- IRR (内部收益率):考虑了资金时间价值的回报率,是衡量基金业绩的核心指标。
- MOIC (投入资本回报倍数):总价值 / 总投入,直观地告诉你钱变成了几倍。
- DPI (已分配资本回报率):这是对LP最重要的指标,它衡量的是LP已经从基金中拿回的钱占其出资额的比例,DPI > 1.0 意味着LP已经收回了全部本金,正在赚取纯利润,一个基金账面IRR再高,如果无法成功退出,DPI永远是0。
- 看同类排名:将这家公司的业绩与同策略、同规模的基金进行横向比较,看其处于什么水平(如前25%、前10%)。
- 穿透看捕获率:了解其费用结构和历史基金的捕获率,确保LP能分享到足够多的收益。
投资公司的投资回报率是一个复杂的概念,它没有统一的行业标准,一个优秀的VC基金可能实现30%的年化回报,而一个稳健的房地产基金可能12%就是非常出色的成绩。
核心要点:
- 高风险高回报:投资策略决定了回报的潜力。
- 能力是核心:优秀的投资经理是持续创造高回报的关键。
- 费用很重要:高昂的费用会侵蚀投资者的最终收益。
- 退出是王道:账面富贵不算数,成功退出并实现DPI > 1.0 才是最终目标。
在评估投资公司时,绝不能只看一个简单的回报率数字,而应结合其策略、历史业绩、关键指标和市场环境进行综合判断。
文章版权及转载声明
作者:99ANYc3cd6本文地址:https://nbhssh.com/post/1904.html发布于 2025-12-29
文章转载或复制请以超链接形式并注明出处宁波恒顺财经知识网



