诈骗一万五千元判刑几年?
这是一个非常严肃的法律问题,诈骗一万五千元,根据中国法律,属于数额较大的范畴,已经构成诈骗罪,需要承担刑事责任。
(图片来源网络,侵删)
以下是关于判刑的详细分析和可能性:
核心法律依据
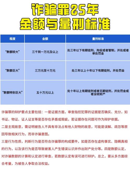
根据《中华人民共和国刑法》第二百六十六条的规定:
诈骗公私财物,数额较大的,处三年以下有期徒刑、拘役或者管制,并处或者单处罚金; 数额巨大或者有其他严重情节的,处三年以上十年以下有期徒刑,并处罚金; 数额特别巨大或者有其他特别严重情节的,处十年以上有期徒刑或者无期徒刑,并处罚金或者没收财产。
一万五千元的量刑档次
-
数额较大:根据最高人民法院、最高人民检察院的司法解释,诈骗公私财物价值三千元至一万元以上的,即可认定为“数额较大”。
(图片来源网络,侵删)- 您提到的一万五千元,已经远超这个标准,因此直接进入了“数额较大”这个量刑档次。
-
法定刑期:根据上述法律规定,对于“数额较大”的诈骗罪,基准刑期是三年以下有期徒刑、拘役或者管制,并处或者单处罚金。
影响最终判决的关键因素(非常重要!)
法院在判决时,不会只看一个金额数字,而是会综合考虑多种情节,这些因素可能会让最终的判决在法定刑期内有所浮动,甚至可能影响到是否适用缓刑。
从重处罚的情节(可能导致判得更重)
如果存在以下情节,法院会从重处罚,增加刑期:
- 诈骗集团的首要分子:组织、领导犯罪集团进行诈骗。
- 诈骗救灾、抢险、防汛、优抚、扶贫、移民、救济、医疗款物:性质极其恶劣。
- 以救灾、抢险等特殊名义进行诈骗:利用人们的同情心。
- 诈骗残疾人、老年人、丧失劳动能力人的财物:针对弱势群体。
- 造成被害人自杀、精神失常或者其他严重后果:诈骗行为导致了极其恶劣的社会或个人后果。
- 惯犯或流窜作案危害严重:有前科,或者在不同地区多次作案。
从轻或减轻处罚的情节(可能导致判得更轻,甚至缓刑)
如果存在以下情节,法院会从轻或减轻处罚,这是争取轻判的关键:
(图片来源网络,侵删)
- 自首:犯罪后自动投案,并如实供述自己的罪行,这是最重要的从轻情节之一。
- 立功:揭发他人犯罪行为,查证属实,或者提供重要线索,得以侦破其他案件。
- 坦白:虽未自动投案,但如实供述自己罪行,坦白可以从轻处罚。
- 退赃退赔:这是非常关键的一点! 如果在判决前,将骗取的一万五千元全部退还给被害人,并取得被害人的谅解,法院会显著从轻处罚,退赃退赔是争取缓刑的重要筹码。
- 取得被害人谅解:通过真诚道歉、赔偿损失等方式,获得被害人的书面谅解书。
- 认罪认罚:自愿如实供述自己的罪行,承认指控的犯罪事实,愿意接受处罚,这在当前司法实践中是法定的从宽处理情节。
- 初犯、偶犯:之前没有犯罪记录,此次是第一次犯罪。
- 积极赔偿:即使没有全额退赃,但积极赔偿并表达歉意,也会被法院考虑。
可能的判决结果分析
综合以上因素,针对诈骗一万五千元,可能会有以下几种结果:
-
最理想的情况(争取缓刑):
- 条件:属于初犯、偶犯,案发后主动自首,全额退还了15000元赃款,并取得了被害人的谅解书,同时认罪认罚。
- 可能判决:判处有期徒刑六个月到一年,并适用缓刑(即不用坐牢,在社区内进行矫正),或者判处管制、单处罚金。
-
一般情况(实刑,但刑期较短):
- 条件:没有自首,但到案后能如实供述(坦白),并全额退赃,取得了被害人谅解。
- 可能判决:判处有期徒刑一年左右,并处罚金,刑期可能会在一年到一年半之间。
-
不利情况(刑期较长):
- 条件:没有退赃,没有取得谅解,或者存在一些从重情节(如有前科),或者拒不认罪。
- 可能判决:判处一年到两年的有期徒刑,并处罚金,如果情节更恶劣,刑期可能接近三年。
总结与建议
诈骗一万五千元,最低是“管制”,最高是“三年以下有期徒刑”。
- 积极行动是关键:立刻退赃是您能为案件做的最有效的事情,这不仅能减轻对被害人的伤害,也是向法院表明您悔罪态度的最直接方式。
- 寻求被害人谅解:通过家属或律师与被害人沟通,真诚道歉,争取获得谅解书。
- 主动投案自首:如果您尚未到案,立即投案自首可以争取到最大的从宽处理。
- 聘请专业律师:强烈建议您尽快聘请一位专业的刑事辩护律师,律师会指导您如何与司法机关沟通,如何准备从轻证据(如退赃凭证、谅解书等),并在法庭上为您进行专业的辩护,最大限度地维护您的合法权益。
以上分析仅为基于法律条文和常见司法实践的一般性解释,不构成正式的法律意见,每个案件的具体细节都会影响最终判决,请务必咨询专业律师。
文章版权及转载声明
作者:99ANYc3cd6本文地址:https://nbhssh.com/post/1563.html发布于 2025-12-23
文章转载或复制请以超链接形式并注明出处宁波恒顺财经知识网



