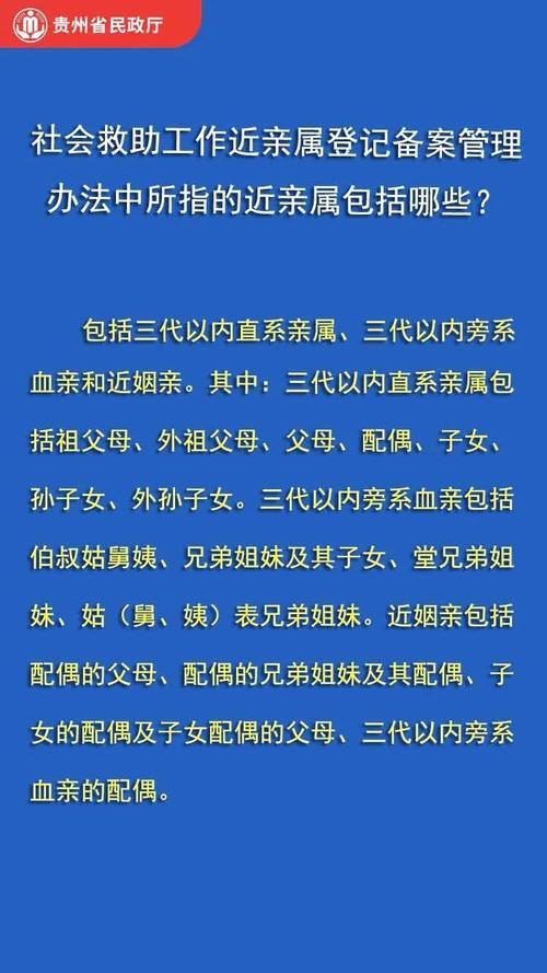
近亲属法律范围具体指哪些人?
“近亲属”是一个法律术语,而非日常生活中的“亲戚”概念,它通常指与当事人有直接血缘、婚姻或收养关系,并在法律上相互负有权利义务关系的人。
(图片来源网络,侵删)
以下是“近亲属”在不同法律领域中的具体范围划分,这是最清晰、最权威的解答方式:
核心法律依据
界定“近亲属”范围的主要法律依据包括:
- 《中华人民共和国民法典》
- 《中华人民共和国刑事诉讼法》
- 《中华人民共和国行政诉讼法》
- 《最高人民法院关于适用<中华人民共和国刑事诉讼法>的解释》
- 《最高人民法院关于适用<中华人民共和国行政诉讼法>的解释》
分领域详细说明
民法领域
在《民法典》中,虽然法律条文没有直接定义“近亲属”,但在涉及监护、继承、代理、扶养等制度时,其精神实质和具体规定指向了以下关系人,通常认为,民法上的“近亲属”范围最广。
范围包括:
(图片来源网络,侵删)
- 配偶:丈夫和妻子。
- 父母、子女:包括婚生、非婚生、养子女和有扶养关系的继子女。
- 兄弟姐妹:包括同父母的、同父异母的、同母异父的、养兄弟姐妹和有扶养关系的继兄弟姐妹。
- 祖父母、外祖父母:包括祖辈、外祖辈的直系血亲。
- 孙子女、外孙子女:包括孙辈、外孙辈的直系血亲。
特点:在民法中,这个范围通常用于确定法定继承人、法定代理人、有扶养义务的人等,在没有遗嘱的情况下,遗产由第一顺序继承人(配偶、子女、父母)继承;第二顺序继承人(兄弟姐妹、祖父母、外祖父母)才参与继承。
刑事诉讼领域
在刑事诉讼中,近亲属的权利(如辩护权、申诉权、回避申请权等)和他们的证言效力(如“近亲属可以拒绝作证”特权)都至关重要,根据《刑事诉讼法》及其司法解释,刑事案件的近亲属范围最窄。
范围仅包括:
- 夫、妻
- 父、母
- 子、女
- 同胞的兄弟姐妹
特点:
(图片来源网络,侵删)
- 范围明确且有限:不包括祖父母、外祖父母、孙子女、外孙子女,也不包括旁系血亲(如堂/表兄弟姐妹)。
- 核心目的:这个范围的界定与“共同居住”和“经济上相互依赖”的现实情况密切相关,旨在保障最核心家庭成员的诉讼权利。
- 重要特权:根据《刑事诉讼法》第六十二条,“凡是知道案件情况的人,都有作证的义务。……被告人的配偶、父母、子女、同胞兄弟姐妹,如果被告人是国 家机关工作人员或者因利用职权实施的严重的犯罪,在必要的时候,有关人民法院可以通知他们出庭作证。” 这意味着,在特定严重犯罪案件中,法院可以强制近亲属出庭作证,但这有严格的条件限制。
行政诉讼领域
行政诉讼主要解决“民告官”的纠纷,根据《行政诉讼法》及其司法解释,其“近亲属”的范围介于民法和刑法之间。
范围包括:
- 配偶
- 父母
- 子女
- 兄弟姐妹
- 祖父母、外祖父母
- 孙子女、外孙子女
- 其他具有扶养、赡养关系的亲属
特点:
- 范围比刑法广,比民法窄:它包括了直系血亲的祖辈和孙辈,但没有明确包括所有旁系血亲(如堂/表兄弟姐妹),除非有扶养、赡养关系。
- 核心用途:主要用于确定行政诉讼的原告或第三人资格,如果具体行政行为(如行政拘留)的当事人死亡,其近亲属可以提起行政诉讼。
总结与对比表
为了方便您理解,这里用一个表格来清晰对比:
| 法律领域 | 近亲属范围 | 核心特点 |
|---|---|---|
| 民法领域 | 配偶、父母、子女、兄弟姐妹、祖父母、外祖父母、孙子女、外孙子女(有扶养关系的继亲属也包含在内) | 范围最广,用于继承、监护、扶养等基础民事法律关系。 |
| 刑事诉讼领域 | 配偶、父母、子女、同胞兄弟姐妹 | 范围最窄,与核心家庭和共同生活紧密相关。 |
| 行政诉讼领域 | 配偶、父母、子女、兄弟姐妹、祖父母、外祖父母、孙子女、外孙子女,以及其他有扶养、赡养关系的亲属 | 范围居中,用于确定诉讼中的当事人资格。 |
特别提醒
- “近亲属” vs “亲属”:法律上,“亲属”是一个比“近亲属”更宽泛的概念,它除了近亲属外,还包括旁系血亲(如叔伯、姑、舅、姨、堂/表兄弟姐妹)和姻亲(如儿媳、女婿、嫂子、弟媳等),在特定法律语境下(如《刑法》中的“告诉才处理”案件),可能会使用“近亲属”以外的“亲属”范围。
- 以具体法律规定为准:当您遇到具体法律问题时,务必查看该问题所依据的具体法律条文或司法解释,因为“近亲属”的定义是语境依赖的,不能一概而论。
- 实务中的灵活性:在司法实践中,法官有时也会根据个案的具体情况,对“近亲属”的范围进行合理解释,尤其是在涉及“其他具有扶养、赡养关系的亲属”等兜底条款时。
希望这个详细的解释能帮助您全面理解“近亲属”的法律范围。
文章版权及转载声明
作者:99ANYc3cd6本文地址:https://nbhssh.com/post/1433.html发布于 2025-12-22
文章转载或复制请以超链接形式并注明出处宁波恒顺财经知识网



