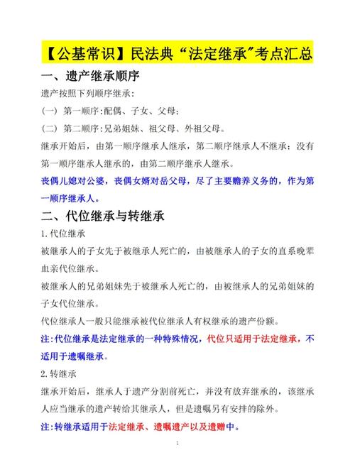
法定第一继承人顺序具体包含哪些人?
核心要点
根据《中华人民共和国民法典》的规定,继承开始后,按照法定继承办理;有遗嘱的,按照遗嘱继承或遗赠办理;有遗赠扶养协议的,按照协议办理。
(图片来源网络,侵删)
在没有遗嘱或遗赠扶养协议的情况下,遗产将按照法定继承顺序进行分配,法定继承人分为两个顺序:
- 第一顺序继承人
- 第二顺序继承人
只有在没有第一顺序继承人,或者第一顺序继承人全部放弃或丧失继承权的情况下,第二顺序继承人才能开始继承。
第一顺序继承人的范围
根据《民法典》第一千一百二十七条的规定,第一顺序继承人包括以下四类人:
配偶
- 定义:指在被继承人死亡时,与其存在合法婚姻关系的夫妻。
- 关键点:
- 必须是合法的婚姻关系,事实婚姻在法律上通常不被认定为配偶关系,除非满足特定的历史条件。
- 配偶是独立的继承人,其继承权不依赖于子女或父母是否存在。
- 夫妻共同所有的财产,一半为配偶的个人财产,另一半(加上被继承人的个人财产)才是被继承人的遗产。
子女
- 定义:包括婚生子女、非婚生子女、养子女和有扶养关系的继子女。
- 关键点:
- 婚生子女:在婚姻关系存续期间所生的子女。
- 非婚生子女:俗称“私生子”,他们与婚生子女享有完全平等的继承权,任何组织或个人不得加以危害和歧视。
- 养子女:指合法收养的子女,养子女与养父母之间的权利义务关系,因收养关系的成立而确立,同时养子女与生父母之间的权利义务关系消除(除非收养保留继父母与继子女的关系),养子女不能同时继承养父母和生父母的遗产(除非生父母立遗嘱指定)。
- 有扶养关系的继子女:继子女继承了继父或继母遗产的,不影响其继承生父母的遗产,但继子女对继父或继母尽了主要赡养义务的,可以作为第一顺序继承人继承继父或继母的遗产。
父母
- 定义:包括生父母、养父母和有扶养关系的继父母。
- 关键点:
- 生父母:生育子女的亲生父母。
- 养父母:作为子女的合法收养人。
- 有扶养关系的继父母:继父或继母对继子女尽了主要扶养义务的,可以作为第一顺序继承人。
- 特殊注意:如果子女被他人合法收养,其与生父母之间的权利义务关系消除,生父母不再是其第一顺序继承人。
尽了主要赡养义务的丧偶儿媳或丧偶女婿
- 定义:这是《民法典》新增的一项重要规定,体现了权利与义务相一致的原则。
- 关键点:
- 必须是“丧偶”状态。
- 必须对公婆或岳父母尽了主要赡养义务,这不仅仅是经济上的支持,还包括生活上的照料、精神上的慰藉等。
- 作为第一顺序继承人:符合条件的丧偶儿媳或丧偶女婿,可以独立地作为第一顺序继承人,与其他第一顺序人(如配偶、子女、父母)共同继承遗产。
- 不影响其子女的继承权:他们继承遗产,不影响其子女作为代位继承人的权利。
继承份额的分配原则
当存在多个第一顺序继承人时,遗产的分配遵循以下原则:
(图片来源网络,侵删)
-
一般情况:均等分配
- 同一顺序的继承人,一般情况下应当均等分配遗产。
- 一个被继承人去世,配偶、一个儿子、一个女儿健在,那么遗产通常由这三人平分。
-
特殊情况:可以不均等分配
- 对被继承人尽了主要扶养义务或者与被继承人共同生活的继承人,分配遗产时,可以多分。
- 有扶养能力和有扶养条件的继承人,不尽扶养义务的,分配遗产时,应当不分或者少分。
- 继承人协商同意的,也可以不均等分配。
-
缺乏劳动能力又没有生活来源的继承人
- 对生活有特殊困难又缺乏劳动能力的继承人,分配遗产时,应当予以照顾,可以多分。
示例说明
典型的第一顺序继承 王先生去世,留下遗产50万元,他的第一顺序继承人有:
(图片来源网络,侵删)
- 配偶:李女士
- 儿子:王小明(婚生)
- 女儿:王小红(婚生)
- 王小明的继母(李女士)已故,王小红的生母健在。
分析:
- 王小红的生母也是第一顺序继承人。
- 第一顺序继承人是:李女士、王小明、王小红、王小红生母,共4人。
- 如果没有特殊情况,遗产50万元由这4人平均分配,每人12.5万元。
涉及尽了主要赡养义务的丧偶儿媳 张奶奶去世,留下遗产30万元,她的第一顺序继承人有:
- 丈夫已故。
- 儿子张强。
- 张强几年前因车祸去世,留下妻子刘芳和孙子张小宝。
- 张强去世后,刘芳一直悉心照料张奶奶,直至其去世。
分析:
- 直接第一顺序继承人:张奶奶的丈夫已故,儿子张强先于她去世(这叫“继承开始前死亡”,法律上称为“代位继承”的前置条件)。
- 代位继承:张强先于张奶奶去世,张强应继承的份额由他的直系晚辈血亲(即张小宝)代位继承,张小宝可以代替其父亲张强的位置,继承张奶奶的遗产。
- 特殊继承人:刘芳作为丧偶儿媳,对张奶奶尽了主要赡养义务,她自己也可以作为第一顺序继承人参与继承。
- 最终继承人:第一顺序继承人是张小宝和刘芳。
- 分配:在没有其他特殊情况下,30万元遗产由张小宝和刘芳均等分配,每人15万元。
| 继承人顺序 | 继承人范围 |
|---|---|
| 第一顺序 | 配偶 子女(婚生、非婚生、养子女、有扶养关系的继子女) 父母(生父母、养父母、有扶养关系的继父母) 尽了主要赡养义务的丧偶儿媳或丧偶女婿 |
| 第二顺序 | 兄弟姐妹 祖父母、外祖父母 |
核心规则:继承开始时,只由第一顺序继承人继承,只有在没有第一顺序继承人时,才由第二顺序继承人继承。
文章版权及转载声明
作者:99ANYc3cd6本文地址:https://nbhssh.com/post/1432.html发布于 2025-12-22
文章转载或复制请以超链接形式并注明出处宁波恒顺财经知识网



