老人自书遗嘱未公证,有效吗?
这是一个非常常见且重要的问题,答案是:有法律效力,但有严格的前提条件。
(图片来源网络,侵删)
我们来详细解释一下。
老人立遗嘱,即使没有经过公证,只要该遗嘱符合法律规定的形式要件和实质要件,就是合法有效的,具有法律约束力。
为什么有效?法律依据
根据中国《民法典》的规定,遗嘱有几种形式,其中“自书遗嘱”和“代书遗嘱”等都不强制要求公证。
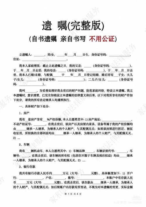
- 《民法典》第一千一百三十四条规定了自书遗嘱:“自书遗嘱由遗嘱人亲笔书写,签名,注明年、月、日。” 这是最常见的一种非公证遗嘱。
- 《民法典》第一千一百三十五条规定了代书遗嘱:“代书遗嘱应当有两个以上见证人在场见证,由其中一人代书,注明年、月、日,并由代书人、其他见证人和遗嘱人签名。”
只要遗嘱满足了这些形式上的要求,它就是一份合法的文件。
(图片来源网络,侵删)
一份有效的非公证遗嘱,必须同时满足两个核心条件
形式要件(遗嘱怎么写才对)
这是指遗嘱的制作过程和格式必须合法,根据遗嘱类型的不同,要求也不同:
-
自书遗嘱(最常见)
- 必须由老人亲笔书写:不能用电脑打印,不能请人代写。
- 必须由老人亲笔签名:签上自己的名字。
- 必须注明年、月、日:这个日期非常重要,用于判断有多份遗嘱时的效力(以最后一份为准)。
- 全文修改、增删处也需要签名并注明日期有改动,改动的地方也要有老人的签名和日期。
-
代书遗嘱
- 需要两个或以上合格的见证人在场(见下文“见证人”要求)。
- 由其中一位见证人代笔书写。
- 注明年、月、日。
- 遗嘱人、代书人、其他所有见证人都必须亲笔签名。
-
打印遗嘱(民法典新增)
(图片来源网络,侵删)- 需要两个或以上合格的见证人在场。
- 遗嘱人和见证人必须在每一页都签名,并注明年、月、日。
-
录音录像遗嘱
- 需要两个或以上合格的见证人在场。
- 录音录像中应记录老人、见证人的姓名或肖像,以及年、月、日。
-
口头遗嘱(仅在危急情况下使用)
- 必须在危急情况下(如病危、突发事故等)才能订立。
- 需要两个或以上合格的见证人在场。
- 危急情况解除后,老人能够以书面或录音录像形式立遗嘱的,所立的口头遗嘱无效。
实质要件(遗嘱内容是什么)
这是指遗嘱的内容必须是合法和真实的。
-
立遗嘱人必须具有完全民事行为能力
- 立遗嘱时,老人必须是精神正常、能够清晰表达自己意愿的成年人。
- 如果老人在立遗嘱时已经患有老年痴呆等精神疾病,无法辨认自己的行为,那么这份遗嘱就是无效的。
- 举证责任:如果其他继承人认为老人立遗嘱时精神不清,他们需要提供证据(如医院诊断证明、证人证言等)来证明。
-
必须是老人的真实意思表示
- 不能是受欺骗、胁迫而订立的。
- 如果存在欺诈、胁迫等情况,遗嘱无效。
-
遗嘱处分的财产必须是个人合法财产
- 老人只能处分他自己拥有所有权的财产。
- 夫妻共同财产中,只有属于他自己的那一半可以用来立遗嘱。
- 不能处分别人的财产,也不能处分不属于自己的、单位或国家的财产。
- 无效情况:如果遗嘱中处分了不属于自己的财产(将我们夫妻共有的房子给我的儿子”),那么该部分内容无效,但其他有效部分依然有效。
- 老人只能处分他自己拥有所有权的财产。
-
遗嘱必须为缺乏劳动能力又没有生活来源的继承人保留必要的遗产份额(必留份制度)
- 如果老人有未成年子女、残疾子女或其他没有收入来源、需要他赡养的人,遗嘱必须为他们保留一部分必要的遗产。
- 即使遗嘱将所有财产都给了别人,这些“必留份”继承人仍然有权要求从遗产中分得他们应得的那一部分。
- 例外:如果遗嘱人通过遗嘱方式,将财产指定给了这些“必留份”继承人,那就视为已经为他们保留了份额。
见证人”的特别说明
在代书、打印、录音录像和口头遗嘱中,见证人的角色至关重要。以下三类人不能作为见证人:
- 无民事行为能力人、限制民事行为能力人以及其他不具有见证能力的人(如盲人、文盲等无法理解遗嘱内容的人)。
- 继承人、受遗赠人(即遗嘱中指定的继承或接受财产的人)。
- 与继承人、受遗赠人有利害关系的人(继承人的配偶、子女、父母,或者他们的债权人、债务人等)。
建议:见证人最好选择与继承人没有亲属关系、没有经济往来、品行端正的朋友、同事、邻居等,以避免日后产生纠纷。
没有公证的遗嘱 vs. 公证遗嘱
| 特点 | 非公证遗嘱(如自书、代书) | 公证遗嘱 |
|---|---|---|
| 法律效力 | 有效,只要满足上述所有条件。 | 有效,效力更强。 |
| 最大优势 | 简单、方便、成本低,随时可以修改。 | 证据效力最强,除非有相反证据足以推翻,否则法院直接采信。 |
| 最大风险 | 容易因形式不规范(如签名不对、日期不全)或内容争议(如是否真实意愿)而被认定无效。 | 需要老人亲自到公证处,流程较复杂,可能需要支付费用。 |
| 修改方式 | 可以随时撤回或变更,立了新遗嘱,旧的(内容冲突的)就自动失效。 | 2025年《民法典》实施后,公证遗嘱不再具有优先效力,老人可以通过立新的公证遗嘱、自书遗嘱等方式来变更或撤销之前的公证遗嘱。 |
总结与建议
- 没公证也有效:老人自己写的亲笔遗嘱(自书遗嘱),只要格式正确、内容合法,就是有效的,法律承认其效力。
- 风险是关键:非公证遗嘱最大的风险在于形式瑕疵和内容真实性的证明,一旦对遗嘱的真伪或老人的精神状态产生争议,没有公证的遗嘱会面临被质疑甚至被法院判决无效的风险。
- 公证是“保险”:虽然不强制,但公证遗嘱是效力最稳定、争议风险最小的形式,它有公证处的专业把关和官方记录,在发生纠纷时是最好的证据。
- 最稳妥的做法:如果老人身体状况允许,强烈建议去公证处办理公证遗嘱,如果因行动不便等原因无法前往,也可以请公证员上门办理。
- 如果选择不公证:一定要严格按照法律要求制作,特别是自书遗嘱,务必保证全文、签名、日期都由老人亲笔完成,并妥善保管。
遗嘱是一个严肃的法律文件,如果情况复杂,建议咨询专业的律师,以确保遗嘱的合法性和有效性,避免给家人留下不必要的麻烦。
文章版权及转载声明
作者:99ANYc3cd6本文地址:https://nbhssh.com/post/140.html发布于 2025-12-02
文章转载或复制请以超链接形式并注明出处宁波恒顺财经知识网



