民事法律关系分析的核心要素是什么?
民事法律关系分析
什么是民事法律关系?—— 核心定义
民事法律关系,是指由民法规范所调整的,平等主体之间基于意思自治原则,以民事权利和民事义务的社会关系。
(图片来源网络,侵删)
它就是民法为我们搭建的一个“法律框架”,当我们的行为符合这个框架时,法律就会承认、保护,并赋予我们相应的权利和义务。
一个生动的比喻: 你可以把民事法律关系想象成一个“法律舞台”。
- 舞台(法律关系本身):由民法规则搭建。
- 演员(主体):比如你、我、公司。
- 剧本(法律事实):比如签订合同、结婚、侵权。
- 台词和动作(权利与义务):你有权要求对方做什么,你有义务做什么不能做。
- 灯光和音响(法律保护):如果对方不按剧本演(违约或侵权),法律会“亮灯”(法院)来裁决,并“播放音效”(判决、强制执行)来维护你的权益。
民事法律关系的构成要素—— “舞台”的搭建
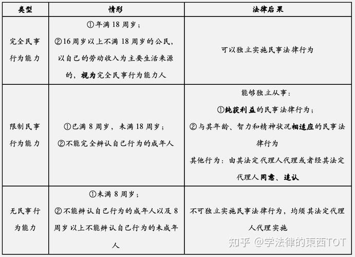
任何一个民事法律关系都必须包含三个不可或缺的要素:主体、客体、内容,三者缺一不可,共同构成了一个完整的法律关系。
主体
- 定义:指在民事法律关系中,享有民事权利和承担民事义务的人。
- 核心特征:平等性,无论你是个人还是大公司,在这个关系中,法律地位都是平等的。
- 类型:
- 自然人:基于出生而享有民事权利能力的个人,我们每个人都是最常见的民事主体。
- 法人:法律拟制的人,能够独立享有民事权利和承担民事义务的组织,最主要的是公司(如有限责任公司、股份有限公司)。
- 非法人组织:不具有法人资格,但能够依法以自己的名义从事民事活动的组织,个人独资企业、合伙企业、律师事务所等。
客体
- 定义:指民事权利和民事义务所共同指向的对象,没有客体,权利和义务就无所依附。
- 主要类型:
- 物:人身之外,能够为人力所支配和控制,并具有财产价值的物质实体,这是最常见的客体,房子、汽车、手机、一本书。
- 行为:指能满足他人利益的活动。演出行为(演员的表演)、运输行为(快递员的配送)、技术服务行为(工程师的咨询)。
- 智力成果:指人的脑力劳动创造的成果。作品(小说、绘画)、发明创造(专利)、商标。
- 人身利益:与主体人身不可分离、无直接财产内容的利益。生命权、健康权、姓名权、肖像权、名誉权等,注意:人身利益本身不能作为买卖的客体,但对其侵害可以产生损害赔偿的债权关系。
- 定义:指民事主体在民事法律关系中享有的民事权利和承担的民事义务。
- 民事权利:
- 定义:法律赋予民事主体为实现其利益而可以实施一定行为或不为一定行为,并请求他人为或不为一定行为的资格。
- 核心:“得为”(我可以做什么)和“请求”(我可以要求别人做什么)。
- 例子:在买卖合同中,买方的权利是请求卖方交付货物,并自己取得货物的所有权。
- 民事义务:
- 定义:民事主体为了满足权利人的利益而必须为一定行为或不为一定行为的约束。
- 核心:“应为”(我必须做什么)和“勿为”(我必须不做什么)。
- 例子:在买卖合同中,卖方的义务是应为交付货物,并勿为将货物卖给第三方(一物二卖)。
民事法律关系的产生、变更与消灭—— “舞台”上的剧情发展
民事法律关系不是一成不变的,它会随着特定事件的发生而产生、改变或消失,这个“特定事件”就是民事法律事实。
(图片来源网络,侵删)
民事法律事实
- 定义:指法律规范所规定的,能够引起民事法律关系产生、变更或消灭的客观情况。
- 两大类型:
- 事件:不以当事人意志为转移的客观现象,它一旦发生,就会直接导致法律关系的变化。
- 例子:人的出生和死亡(导致抚养关系、继承关系产生或消灭);自然灾害(如洪水冲毁房屋,导致所有权消灭);时间的经过(如诉讼时效届满)。
- 行为:以当事人意志为转移的活动,分为两类:
- 民事法律行为:指民事主体通过意思表示设立、变更、终止民事法律关系的行为,这是最常见、最重要的一种。签订合同、立遗嘱、结婚登记。
- 事实行为:行为人不具有设立、变更、终止民事法律关系的意图,但法律根据其行为直接规定了法律后果。先占无主物(捡到一块无人认领的玉石,取得所有权)、创作作品(写了一首诗,自动获得著作权)、无因管理(看到邻居家着火主动去救火,产生债权债务关系)。
- 事件:不以当事人意志为转移的客观现象,它一旦发生,就会直接导致法律关系的变化。
三种变动模式
- 产生:原本没有的法律关系,因法律事实的出现而形成。
- 例子:你和小明签订了一份租房合同,你们之间的租赁关系就产生了。
- 变更:已经存在的法律关系,其主体、客体或内容发生了变化。
- 例子:你和小明将月租金从3000元变更为3500元,租赁关系的就变更了。
- 消灭:已经存在的法律关系,因法律事实的出现而不再存在。
- 例子:租赁合同到期,你和小明搬离房屋,你们之间的租赁关系就消灭了。
民事法律关系的分类—— 不同类型的“舞台”
为了更好地理解和适用法律,民法对民事法律关系进行了分类。
| 分类标准 | 类型 | 定义与特点 | 例子 |
|---|---|---|---|
| 是否直接具有财产内容 | 财产法律关系 | 以财产利益为内容的权利义务关系,主体之间多为经济利益关系。 | 买卖合同关系、借贷关系、所有权关系。 |
| 人身法律关系 | 以人身利益(如人格、身份)为内容的权利义务关系,一般不具有直接的财产内容。 | 姓名权关系、肖像权关系、婚姻关系、亲属关系。 | |
| 义务主体是否特定 | 绝对法律关系 | 义务主体是权利人以外的一切不特定的人,义务人负有一种“不作为”的普遍义务。 | 所有权关系(权利人可以对抗全世界任何人)、知识产权关系。 |
| 相对法律关系 | 义务主体是特定的人,权利人只能向这个或这些特定的人主张权利。 | 合同关系(债权人只能向债务人主张权利)、侵权损害赔偿关系。 | |
| 形成基础 | 单方法律关系 | 只需一方当事人的意思表示即可成立。 | 遗嘱、授予代理权、放弃继承权。 |
| 双方法律关系 | 需要双方当事人意思表示一致才能成立。 | 绝大多数合同关系(如买卖、租赁)。 | |
| 多方法律关系 | 需要多方当事人意思表示一致才能成立。 | 合伙协议、联营协议。 |
总结与意义
民事法律关系就是:
- 一个框架:由民法搭建的,用于规范社会关系。
- 三要素:由主体、客体、内容构成,缺一不可。
- 动态过程:因法律事实的发生而产生、变更和消灭。
- 多种类型:分为财产/人身、绝对/相对、单方/多方等,以便于法律适用。
理解民事法律关系的意义:
- 权利的“护身符”:当你明白你和他人之间构成何种法律关系,你就能清晰地知道自己享有哪些权利,在租房关系中,你知道自己有权要求房东维修,房东有权按时收租,这就是你主张权利的基础。
- 义务的“紧箍咒”:它同样明确了你必须履行的义务,知道义务,才能避免因违约而承担法律责任。
- 行为的“导航仪”:无论是签订合同、处理家庭事务还是进行商业活动,理解法律关系能让你预判行为的法律后果,做出更明智的决策,防范风险。
- 纠纷的“解剖刀”:当发生纠纷时,分析双方之间究竟构成何种法律关系,是解决纠纷的第一步,只有明确了关系,才能找到适用哪个法律条文,如何保护自己的合法权益。
掌握民事法律关系,是学习民法、运用民法、维护自身权益的基石和起点。
(图片来源网络,侵删)
文章版权及转载声明
作者:99ANYc3cd6本文地址:https://nbhssh.com/post/11099.html发布于 04-12
文章转载或复制请以超链接形式并注明出处宁波恒顺财经知识网



