投资款返还纠纷,案由如何确定?
“投资款返还纠纷”本身不是一个标准的《民事案件案由规定》中的独立案由,而是一个通俗的、描述性的说法。 在立案和审理时,法院需要根据当事人之间的真实法律关系,来确定具体的、标准的案由。
(图片来源网络,侵删)
处理此类纠纷的关键在于定性——即这笔钱到底是“投资款”还是“借款”或其他性质的资金。
下面,我将从几个核心方面为您详细解析:
核心问题:区分“投资”与“借贷”
这是整个纠纷的焦点,法院会根据双方的实际约定、资金性质、权利义务等因素来判断。
| 区分维度 | 投资关系 | 借贷关系 |
|---|---|---|
| 法律本质 | 风险共担、收益共享,投资者是公司/项目的所有者或股东之一,承担经营风险。 | 债权债务关系,出借人只关心本金和利息,不参与经营,不承担经营风险。 |
| 核心目的 | 获取投资回报(分红、股权增值),目的是为了长期发展和资本增值。 | 获取固定利息,目的是短期资金周转或固定收益。 |
| 权利义务 | 权利:参与决策、监督经营、获取分红、清算时分配剩余财产。 义务:承担亏损风险,出资后一般不得随意抽回。 |
权利:到期收回本金,按约定收取利息。 义务:按期还本付息。 |
| 回报方式 | 不固定,取决于项目或公司的经营状况(分红、股价上涨等)。 | 固定或相对固定,无论项目盈亏,都应按约定支付利息。 |
| 资金性质 | 通常称为“出资”、“出资款”、“股金”。 | 通常称为“借款”、“出借款”、“贷款”。 |
| 合同文件 | 《投资协议》、《入股协议》、《股东协议》、《增资协议》等。 | 《借款合同》、《借条》、《贷款合同》等。 |
| 法律后果 | 投资失败,投资款可能无法全额返还,甚至血本无归。 | 即使项目失败,借款人仍需返还本金和利息(除非存在法定免责事由)。 |
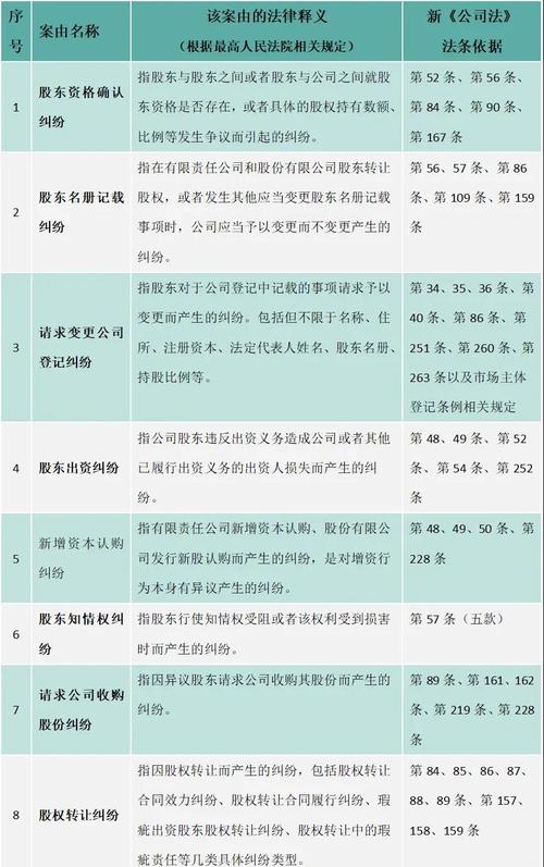
常见的具体案由(基于真实法律关系)
当一方要求“返还投资款”时,法院可能会根据不同情况,将其归入以下标准案由:
(图片来源网络,侵删)
合同纠纷 - 名实不符的投资协议
这是最常见的情况,双方签订了《投资协议》,但一方认为协议名为“投资”,实为“借贷”。
- 案由:合同纠纷
- 具体子案由:
- (1)借款合同纠纷
- 适用场景: 协议中约定了固定的回报率(如“每年固定回报15%”),且不参与公司经营、不承担亏损风险,这实质上是名为投资、实为借贷的“明股实债”。
- 诉讼请求: 返还投资款(实为借款)、支付利息、违约金等。
- 举证要点: 证明对方承诺保本付息、不参与管理、资金性质是借贷而非投资。
- (2)股权转让纠纷
- 适用场景: 投资者是通过购买公司股权成为股东的,纠纷可能源于股东资格确认、股权转让款支付、股东权利被侵害等。
- 诉讼请求: 要求确认股东资格、要求公司或原股东返还股权转让款、要求分红等。
- 举证要点: 提供股权转让协议、公司章程、股东会决议、出资证明书等。
- (3)合伙合同纠纷
- 适用场景: 投资者与他人共同出资、共同经营、共担风险、共享收益,如设立有限合伙企业进行投资。
- 诉讼请求: 要求退伙并分割合伙财产、返还出资份额、分配利润等。
- 举证要点: 提供合伙协议、证明共同经营和共担风险的事实。
- (1)借款合同纠纷
公司纠纷 - 股东出资类纠纷
当投资行为已经完成了工商登记,成为公司股东后,返还出资款的诉求会转化为对公司内部的纠纷。
- 案由:与公司有关的纠纷
- 具体子案由:
- (1)股东出资纠纷
- 适用场景: 股东未按期足额缴纳出资,或出资存在瑕疵(如高估非货币资产价值),公司或其他股东要求其补足出资。
- 诉讼请求: 要求股东履行出资义务、补足出资。
- (2)股东知情权纠纷
- 适用场景: 投资者作为股东,想了解公司经营状况以判断是否值得继续投资,但公司拒绝提供财务账簿等资料。
- 诉讼请求: 要求查阅公司会计账簿等。
- (3)公司决议效力纠纷 / 股东会决议效力纠纷
- 适用场景: 公司作出的决议(如减资、合并、解散等)损害了某位股东的权益,股东认为决议内容或程序违法。
- 诉讼请求: 请求撤销或确认决议无效。
- (4)请求公司收购股份纠纷
- 适用场景: 《公司法》规定的特定情形下(如公司连续五年盈利但不分配利润、合并分立转让主要财产等),股东可以要求公司以合理价格收购其股权。
- 诉讼请求: 要求公司收购其股权并支付相应价款。
- (1)股东出资纠纷
侵权责任纠纷
在某些情况下,返还投资款的诉求可能基于对方的侵权行为。
- 案由:侵权责任纠纷
- 具体子案由:
- (1)欺诈责任纠纷
- 适用场景: 对方在签订投资协议时,虚构项目、伪造财务数据、隐瞒重大事实,诱使投资者作出错误判断。
- 诉讼请求: 要求返还投资款、赔偿资金占用利息及其他损失。
- 举证要点: 证明对方存在欺诈的故意和欺诈行为,以及该行为与投资损失之间的因果关系。
- (2)虚假陈述责任纠纷
- 适用场景: 主要在证券领域,如上市公司或其控股股东、实际控制人、董监高发布虚假信息或隐瞒重要信息,导致投资者投资损失。
- 诉讼请求: 要求赔偿投资损失。
- (1)欺诈责任纠纷
如何选择正确的案由(立案技巧)
- 仔细审查合同和证据: 这是第一步,仔细阅读双方签订的所有协议、借条、收据、聊天记录、转账凭证等,寻找能证明真实法律关系的蛛丝马迹。
- 明确你的诉讼请求:
- 如果你认为对方承诺保本付息,不参与经营,那么应主张“借款合同纠纷”。
- 如果你已经入股,但想退出并拿回钱,可以尝试“请求公司收购股份纠纷”,但成功率较低,通常需要符合《公司法》的严格条件,更常见的可能是“股权转让纠纷”或“股东出资纠纷”。
- 如果你认为对方是欺骗了你,那么应主张“欺诈责任纠纷”。
- 咨询专业律师: 这是最重要的一步,律师可以帮助你:
- 准确分析案件事实和证据,确定最有利的法律关系和案由。
- 撰写专业的起诉状,明确诉讼请求,避免因案由选择错误而被法院驳回或进入错误的审理程序。
- 制定完整的诉讼策略。
“投资款返还纠纷”是一个“筐”,里面装着各种不同的法律关系,立案时,必须把这个“筐”打开,看清里面的“货物”到底是什么。
(图片来源网络,侵删)
- 实为借贷 → 借款合同纠纷
- 实为买股 → 股权转让纠纷 或 股东出资纠纷
- 实为合伙 → 合伙合同纠纷
- 被对方欺骗 → 欺诈责任纠纷
能否成功返还“投资款”,以及能返还多少,完全取决于法院对你和对方之间真实法律关系的认定,在起诉前做好充分的证据准备和案由分析至关重要。
文章版权及转载声明
作者:99ANYc3cd6本文地址:https://nbhssh.com/post/10803.html发布于 今天
文章转载或复制请以超链接形式并注明出处宁波恒顺财经知识网



