电信诈骗与普通诈骗量刑差异何在?
在中国法律实践中,“电信诈骗”并非一个独立的罪名,而是“诈骗罪”的一种特殊形式,它被归类于《刑法》第266条的“诈骗罪”之下。
电信诈骗的量刑,是在诈骗罪的法定刑罚框架内,根据其自身的特点(如犯罪手段、社会危害性等)来具体裁量的,普通诈骗则涵盖了除电信网络诈骗以外的所有诈骗行为。
下面我们从几个关键维度进行对比分析。
法律基础与定性
| 维度 | 普通诈骗 | 电信诈骗 |
|---|---|---|
| 法律依据 | 《中华人民共和国刑法》第266条 | 《中华人民共和国刑法》第266条,同时适用最高人民法院、最高人民检察院《关于办理电信网络诈骗等刑事案件适用法律若干问题的意见》等司法解释。 |
| 罪名 | 诈骗罪 | 诈骗罪(的一种特殊形式) |
| 核心区别 | 行为方式:通过虚构事实、隐瞒真相,直接、当面或通过传统通信方式(如电话、信件)骗取财物。 | 行为方式:利用电信网络技术(如电话、短信、互联网、社交软件等)作为主要媒介,远程、非接触式地实施诈骗。 |
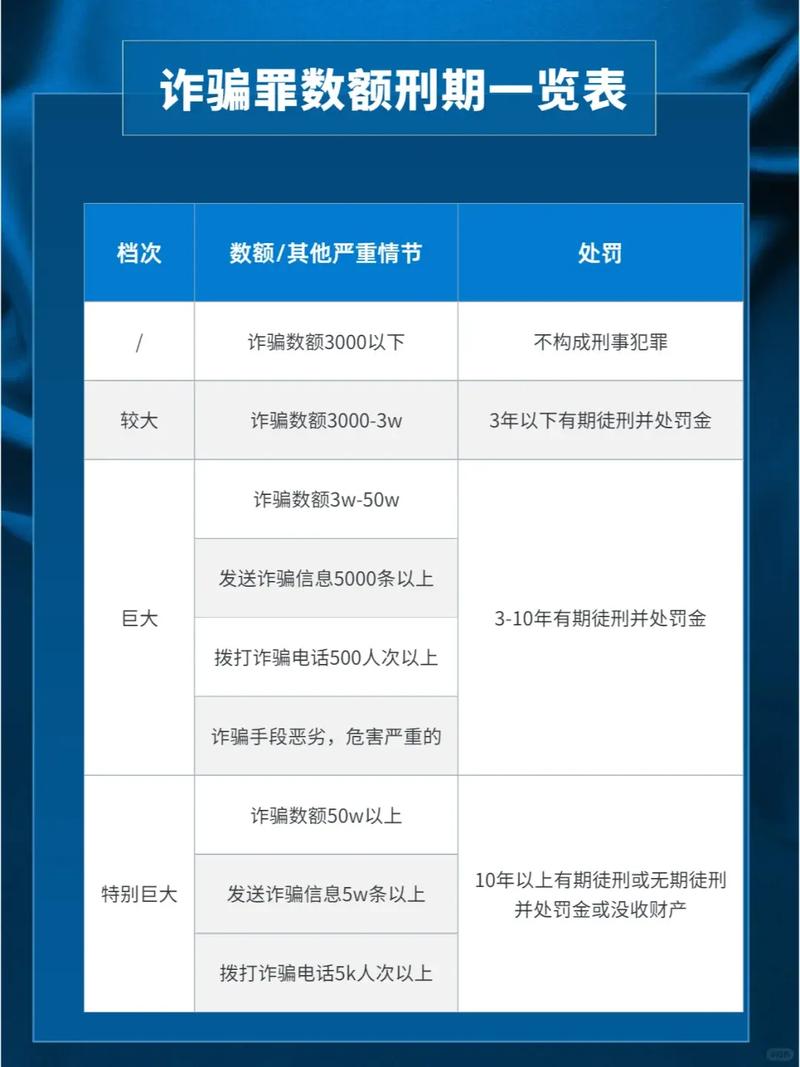
量刑标准的核心:诈骗数额
诈骗罪的量刑,首要的衡量标准就是诈骗公私财物的数额,根据《刑法》第266条,诈骗罪的刑罚分为三个基本档次:
- 数额较大:处三年以下有期徒刑、拘役或者管制,并处或者单处罚金。
- 数额巨大:处三年以上十年以下有期徒刑,并处罚金。
- 数额特别巨大:处十年以上有期徒刑或者无期徒刑,并处罚金或者没收财产。
关键点: 电信诈骗和普通诈骗适用完全相同的数额标准吗?
答案是:不完全相同,且对电信诈骗更为严厉。
全国统一的数额标准(适用于普通诈骗)
根据2025年最高人民法院、最高人民检察院的司法解释,诈骗罪的数额标准为:
- 数额较大:人民币 3000元至1万元以上
- 数额巨大:人民币 3万元至10万元以上
- 数额特别巨大:人民币 50万元以上
(注:各省、自治区、直辖市可以根据本地经济发展水平,在上述幅度内确定具体执行标准,例如北京、上海的立案标准通常是6000元。)
电信诈骗的“从严从重”标准
针对电信诈骗的社会危害性更大、侦破难度更高等特点,司法解释对其数额标准进行了特殊调整,体现了“从严从重”的打击原则:
- 电信诈骗的“数额较大”标准:3000元以上,即可入罪,这与普通诈骗的下限一致。
- 电信诈骗的“数额巨大”标准:3万元以上,这与普通诈骗的下限一致。
- 电信诈骗的“数额特别巨大”标准:50万元以上,这与普通诈骗的下限一致。
看起来一样?不,重点在于“其他严重情节”!
当诈骗数额未达到上述标准,但电信诈骗具有下列情形之一的,应当认定为“其他严重情节”,依照刑法第266条的规定处罚(即处三年以上十年以下有期徒刑):
- 造成被害人或其近亲属自杀、死亡或者精神失常等严重后果的。
- 冒充司法机关等国家机关工作人员实施诈骗的。
- 组织、指挥电信诈骗犯罪团伙的。
- 在境外实施电信诈骗的。
- 曾因电信诈骗犯罪受过刑事处罚或者二年内曾因电信诈骗受过行政处罚的。
- 诈骗残疾人、老年人、未成年人、在校学生、丧失劳动能力人的财物,或者诈骗救灾、抢险、防汛、优抚款物的。
- 诈骗数额接近上述标准(如达到上述标准的80%),并具有上述第1项至第6项情形之一,或者属于诈骗集团首要分子的。
- 其他情节严重的情形。
这意味着什么? 一个电信诈骗分子,即使只骗了2万元(未达到“数额巨大”的3万标准),但如果他是在境外作案,或者冒充警察,那么他可以直接被判处三年以上十年以下的有期徒刑,而对于普通诈骗,骗2万元通常只能在“数额较大”的档次内量刑(三年以下)。
其他影响量刑的重要情节
除了数额,以下情节对两种诈骗的量刑都有重要影响,但在电信诈骗中,这些情节的认定和处罚往往更为严厉。
| 情节类型 | 对普通诈骗的影响 | 对电信诈骗的影响(通常更严重) |
|---|---|---|
| 犯罪集团/团伙 | 是从重情节,主犯处罚更重。 | 核心特征之一,组织者、领导者和骨干分子会作为重点打击对象,量刑远重于普通团伙。 |
| 犯罪未遂/中止 | 可以比照既遂犯从轻或减轻处罚。 | 同样适用,但对于“数额巨大”或“情节特别严重”的未遂,也可能直接在较重档次量刑。 |
| 退赃退赔 | 积极退赃、退赔,取得被害人谅解的,可以从轻或减轻处罚。 | 同样适用,但司法解释强调,即使退赃,对于电信诈骗的初犯、偶犯,如果罪行严重,也不能轻易免除处罚。 |
| 被害人身份 | 欺骗特定人群(如老人、学生)是酌定从重情节。 | 法定从重情节,明确将诈骗残疾人、老年人、未成年人、在校学生等列为“其他严重情节”,直接提升量刑档次。 |
| 犯罪地点 | - | 在境外实施是法定的“其他严重情节”,直接提升量刑档次,这是打击跨境电诈的重要法律武器。 |
总结与对比表格
| 对比维度 | 普通诈骗 | 电信诈骗 |
|---|---|---|
| 法律定性 | 诈骗罪 | 诈骗罪的一种形式 |
| 量刑依据 | 《刑法》第266条 + 相关司法解释 | 《刑法》第266条 + 专门针对电诈的司法解释 |
| 核心特点 | 手段多样,包括面对面、传统通信等 | 利用电信网络技术,远程、非接触式 |
| 数额标准 | 适用全国统一标准(如3千、3万、50万) | 适用全国统一标准,但起刑点即“数额较大”门槛明确 |
| 量刑关键差异 | 主要依据数额和具体情节 | 除了数额,更强调“其他严重情节”,如:在境外作案、冒充公检法、诈骗特定人群等,这些情节可直接大幅提升量刑档次。 |
| 司法政策 | 依法惩处 | “从严从重、快侦快判”,体现了更强的打击力度和更低的容忍度。 |
电信诈骗和普通诈骗在基本法律框架和数额划分上是一致的,但电信诈骗的量刑具有“从严从重”的鲜明特点。
这种“从严”主要体现在:
- 情节认定更广:将“在境外作案”、“冒充公检法”、“诈骗特定弱势群体”等行为直接规定为可以升格量刑的“严重情节”。
- 打击重点更突出:对犯罪集团的组织者、领导者、骨干分子以及从境外实施诈骗的人员,会作为重中之重,予以严厉打击。
- 社会危害性考量更重:立法者和司法者认为,电信诈骗不仅侵害个人财产,更破坏社会信任、扰乱公共秩序,其社会危害性远超普通诈骗,因此需要更重的刑罚来威慑和惩罚。
虽然两者都叫“诈骗罪”,但电信诈骗一旦案发,面临的刑事风险和法律后果通常比普通诈骗要严峻得多。
作者:99ANYc3cd6本文地址:https://nbhssh.com/post/1016.html发布于 2025-12-18
文章转载或复制请以超链接形式并注明出处宁波恒顺财经知识网


