诈骗四万元会判几年?

这是一个非常严肃的问题,诈骗四万元人民币,根据中国法律,已经达到了数额较大的标准,属于刑事案件,会被判处刑罚,具体的刑期需要根据多个因素综合判断,但我们可以根据法律规定和司法实践进行一个详细的分析,诈骗四万元,基准刑期一般在三年以下有期徒刑、拘役或者管制,并处或者单处罚金,如果存在从重处罚的情节,刑...

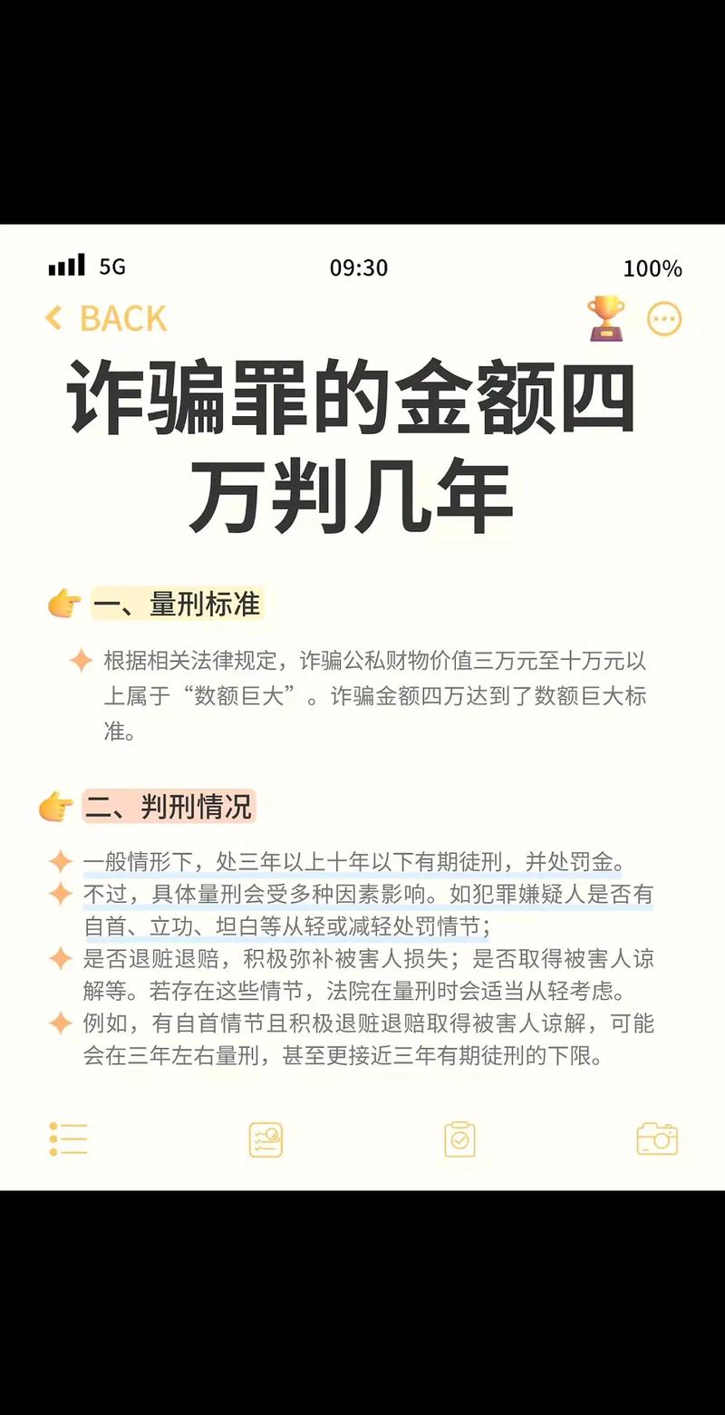
诈骗4万元判刑几年?

关于诈骗4万元判刑多少年,这是一个非常具体且严肃的法律问题,根据中国现行法律,这个金额已经达到了“数额巨大”的标准,基准刑期通常在三年以上十年以下有期徒刑,最终的判决结果会受到多种因素的影响,并非一个固定的数字,下面我将为您详细拆解,帮助您全面了解,核心法律依据主要的法律依据是《中华人民共和国刑法》...
  • 1
  • 共 1 页