自己立遗嘱如何确保法律效力?

法律认可的遗嘱形式根据中国《民法典》的规定,遗嘱主要有以下几种形式,其中最符合“自己立”的就是自书遗嘱:自书遗嘱:由遗嘱人亲笔书写,签名,并注明年、月、日,代书遗嘱:应当有两个以上见证人在场见证,由其中一人代书,注明年、月、日,并由代书人、其他见证人和遗嘱人签名,打印遗嘱:应当有两个以上见证人在场见...

自书遗嘱如何确保法律效力?

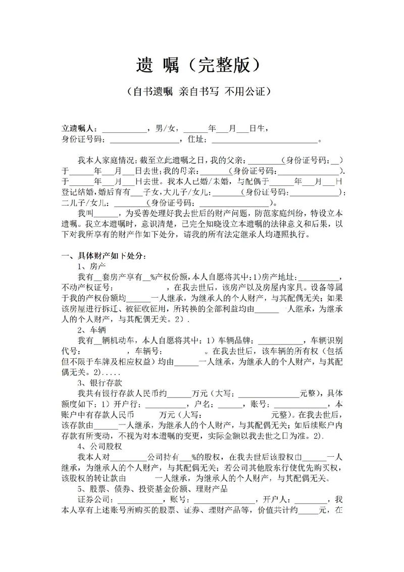
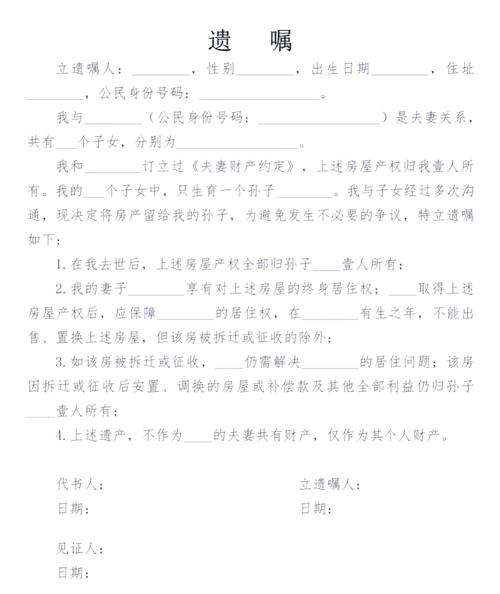
自书遗嘱有法律效力,但必须严格符合法律规定的形式和实质要件,下面我将为您详细解释自书遗嘱的法律效力、具体要求、常见误区以及如何确保其有效性, 自书遗嘱的法律依据根据《中华人民共和国民法典》第一千一百三十四条的规定:“自书遗嘱由遗嘱人亲笔书写,签名,注明年、月、日,”这是认定自书遗嘱效力的最核心、最直...

自书遗嘱不公证是否具法律效力?

自书遗嘱不公证,只要符合法律规定的形式和实质要件,就是有效的,公证并不是遗嘱生效的必要条件,它只是增强遗嘱效力和证据力的一种方式,下面我将为您详细解释自书遗嘱的法律效力、有效条件、不公证的风险以及公证的优势,自书遗嘱的法律效力根据《中华人民共和国民法典》的规定,遗嘱有几种形式,其中就包括自书遗嘱,《...

自己写的遗嘱不公证有法律效力吗?

这是一个非常常见且重要的问题,答案是:自己写的遗嘱(法律上称为“自书遗嘱”)在不经过公证的情况下,只要符合法定条件,是具有法律效力的,公证不是遗嘱生效的必要条件,而是增强其效力、避免未来纠纷的一种方式,下面为您详细解释自书遗嘱的有效条件、与公证遗嘱的区别,以及需要注意的风险, 自书遗嘱的有效条件(核...
  • 1
  • 共 1 页