有效民事法律行为的核心要件有哪些?

根据《中华人民共和国民法典》的规定,一个民事法律行为要产生预期的法律效果,必须满足一系列实质要件和形式要件,这些要件是判断一个民事行为(如签订合同、立遗嘱、赠与等)是否具有法律约束力的核心标准,可以分为两大类:实质要件和形式要件, 实质要件(核心要件)实质要件是判断一个民事行为在内容上是否合法、是否...

民事法律行为的有效条件

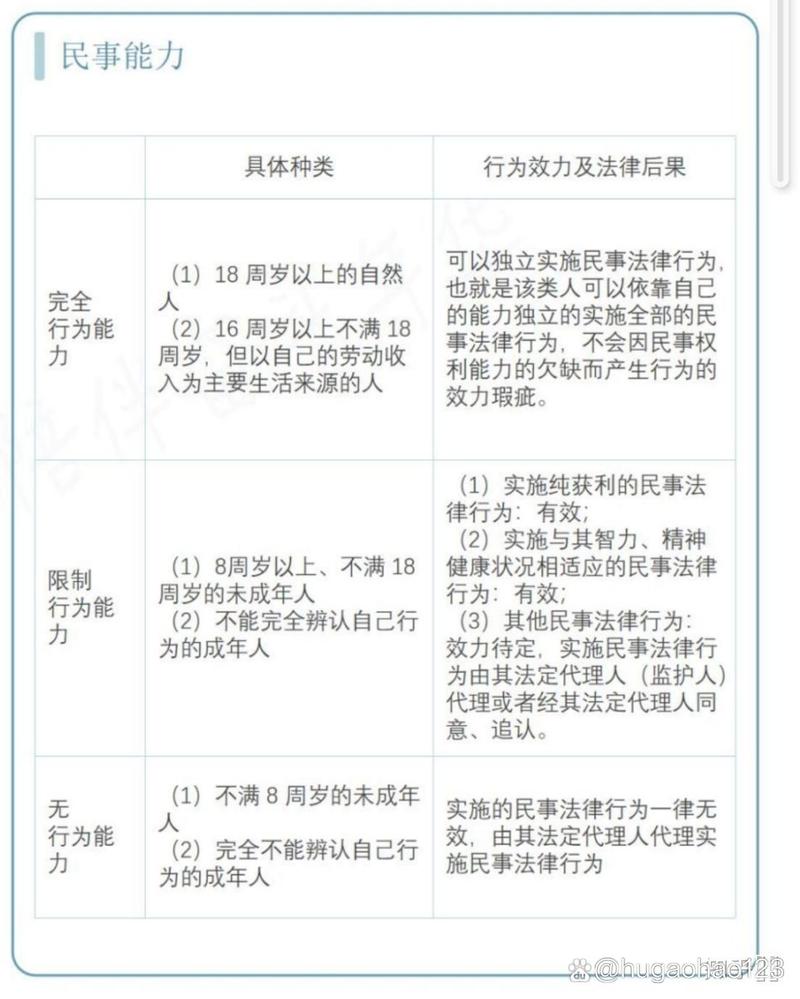
一般有效要件(所有民事法律行为均需满足)这是判断一个民事法律行为是否有效的最基本、最通用的标准,根据《民法典》第一百四十三条的规定,具备下列条件的民事法律行为有效:行为人具有相应的民事行为能力这是指实施民事法律行为的人,必须能够理解自己行为的性质和后果,并能够独立承担由此产生的权利和义务,具体分为三...
  • 1
  • 共 1 页