长期股权投资如何做账
在中国会计准则(CAS)和国际财务报告准则(IFRS)下,主要分为三种方法:
(图片来源网络,侵删)
- 成本法
- 权益法
- 公允价值计量
下面我将详细解释这三种方法的适用情况、具体会计处理以及一个完整的示例。
第一步:确定核算方法
在做账之前,首先要判断你的投资属于哪种情况,这取决于投资方在被投资单位持有的表决权比例以及实际拥有的影响力。
| 核算方法 | 适用条件 | 关键判断点 |
|---|---|---|
| 成本法 | 控制(通常持股比例 ≥ 50%) 不具有共同控制或重大影响,且在活跃市场中没有报价、公允价值不能可靠计量的长期股权投资。 |
“控制”:是指投资方拥有对被投资方的权力,通过参与被投资方的活动享有可变回报,并且有能力运用对被投资方的权力影响其回报金额,典型情况是母公司对子公司的投资。 |
| 权益法 | 重大影响(通常持股比例为 20% ≤ 比例 < 50%) 对被投资单位实施共同控制(通常是合营企业)。 |
“重大影响”:是指投资方对被投资单位的财务和经营政策有参与决策的权力,但并不能够控制或者与其他方一起共同控制这些政策的制定,通常通过董事会席位、参与政策制定等事实来判断。 |
| 公允价值计量 | 对被投资单位不具有控制、共同控制或重大影响,且该投资在活跃市场有报价、公允价值能够可靠计量。 | 在二级市场买入上市公司股票,持股比例低于20%,且没有重大影响,这种投资通常作为“以公允价值计量且其变动计入当期损益的金融资产”或“其他权益工具投资”核算,不属于严格意义上的“长期股权投资”范畴。 |
第二步:按方法进行具体会计处理
成本法
成本法下,长期股权投资的价值在持有期间一般保持不变,除非发生减值,投资方确认的投资收益仅限于被投资单位宣告分派的、累积利润分配额中归属于本企业的部分。
核心科目:
(图片来源网络,侵删)
- 长期股权投资:按初始投资成本计量。
- 投资收益:确认从被投资单位获得的现金股利或利润。
- 应收股利:被投资单位宣告分红时确认。
- 资产减值损失:当长期股权投资的可收回金额低于账面价值时,计提减值准备。
会计处理流程:
-
初始投资时:
- 借:长期股权投资 (初始投资成本)
- 贷:银行存款 / 其他相关资产
-
被投资单位宣告发放现金股利或利润时:
- 借:应收股利 (宣告的股利 × 持股比例)
- 贷:投资收益
-
收到股利时:
(图片来源网络,侵删)- 借:银行存款
- 贷:应收股利
-
计提减值时:
- 借:资产减值损失
- 贷:长期股权投资减值准备
- (注意:减值准备一经计提,以后期间不得转回)
-
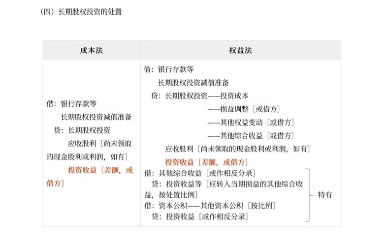
处置时:
- 借:银行存款
- 长期股权投资减值准备
- 贷:长期股权投资
- 贷/借:投资收益 (差额)
权益法
权益法下,长期股权投资的账面价值需要随着被投资单位所有者权益的变动而相应调整,投资方在被投资单位实现净利润或发生净亏损时,需要确认投资收益或损失。
核心科目:
- 长期股权投资 - 成本:记录初始投资成本。
- 长期股权投资 - 损益调整:记录因被投资单位净利润/净亏损而调整的份额。
- 长期股权投资 - 其他权益变动:记录被投资单位除净损益和利润分配外其他所有者权益的变动(如其他综合收益变动、资本公积变动等)。
- 投资收益:确认按持股比例计算的被投资单位净利润份额。
- 其他综合收益:确认被投资单位其他综合收益变动中归属于本企业的份额。
- 资本公积 - 其他资本公积:确认被投资单位其他权益变动中归属于本企业的份额。
会计处理流程:
-
初始投资时:
- 借:长期股权投资 - 成本
- 贷:银行存款 / 其他相关资产
- (如果初始投资成本小于应享有被投资单位可辨认净资产公允价值的份额,其差额计入“营业外收入”,并调增长期股权投资成本。)
-
被投资单位实现净利润时:
- 借:长期股权投资 - 损益调整
- 贷:投资收益 (净利润 × 持股比例)
-
被投资单位发生净亏损时:
- 借:投资收益 (净亏损 × 持股比例)
- 贷:长期股权投资 - 损益调整
- (注意:以长期股权投资的账面价值减记至零为限,如果存在其他实质上构成净投资的长期权益,则继续减记。)
-
被投资单位宣告分派现金股利或利润时:
- 借:应收股利
- 贷:长期股权投资 - 损益调整
- (注意:这与成本法不同!在权益法下,宣告分红被视为投资成本的收回,而不是投资收益的确认。)
-
被投资单位其他综合收益变动时:
- 借:长期股权投资 - 其他权益变动
- 贷:其他综合收益 (或相反分录)
-
处置时:
- 处置收入与长期股权投资账面价值(包括所有明细科目)的差额,计入“投资收益”。
- 要将原计入“其他综合收益”和“资本公积”的金额转入“投资收益”。
- 借:银行存款
- 长期股权投资减值准备
- 贷:长期股权投资 - 成本
-
损益调整
-
其他权益变动
- 贷/借:投资收益
- 借:其他综合收益 / 资本公积 - 其他资本公积
- 贷:投资收益
综合示例
假设A公司于2025年1月1日以2,000万元购买B公司30%的股权,能够对B公司施加重大影响,采用权益法核算。
-
初始投资 (2025.1.1):
- A公司账务处理:
- 借:长期股权投资 - 成本 20,000,000
- 贷:银行存款 20,000,000
- A公司账务处理:
-
确认投资收益 (2025.12.31):
- B公司2025年全年实现净利润1,000万元。
- A公司应确认的投资收益 = 1,000万 × 30% = 300万元。
- A公司账务处理:
- 借:长期股权投资 - 损益调整 3,000,000
- 贷:投资收益 3,000,000
- 长期股权投资的账面价值 = 2,000万 + 300万 = 2,300万元。
-
宣告分红 (2025.2.10):
- B公司宣告2025年利润分配方案,向全体股东分派现金股利500万元。
- A公司应收股利 = 500万 × 30% = 150万元。
- A公司账务处理:
- 借:应收股利 1,500,000
- 贷:长期股权投资 - 损益调整 1,500,000
- 长期股权投资的账面价值 = 2,300万 - 150万 = 2,150万元。
-
收到分红 (2025.3.5):
- A公司账务处理:
- 借:银行存款 1,500,000
- 贷:应收股利 1,500,000
- A公司账务处理:
-
后续亏损 (2025.12.31):
- B公司2025年全年发生净亏损400万元。
- A公司应确认的投资损失 = 400万 × 30% = 120万元。
- A公司账务处理:
- 借:投资收益 1,200,000
- 贷:长期股权投资 - 损益调整 1,200,000
- 长期股权投资的账面价值 = 2,150万 - 120万 = 2,030万元。
总结与注意事项
| 特点 | 成本法 | 权益法 |
|---|---|---|
| 账面价值 | 一般不变,除非减值或处置 | 随被投资方所有者权益变动而调整 |
| 确认收益时点 | 被投资方宣告分红时 | 被投资方实现净利润时 |
| 核心科目 | 长期股权投资、投资收益、应收股利 | 长期股权投资(多个明细)、投资收益、其他综合收益等 |
| 适用场景 | 母公司对子公司 | 联营企业、合营企业 |
重要提醒:
- 判断是关键:正确判断投资方对被投资单位的影响程度,是选择正确核算方法的第一步,也是最重要的一步。
- 内部交易:在合并报表层面,投资方与被投资方之间的内部交易需要抵销,在权益法下,如果投资方与联营企业之间发生未实现内部交易损益,也需要在确认投资收益时进行相应调整。
- 会计准则更新:会计准则可能会更新,请务必参考最新的《企业会计准则第2号——长期股权投资》。
- 税务处理:会计处理和税务处理(如企业所得税)可能存在差异,需要进行纳税调整。
希望这份详细的解释能帮助你理解长期股权投资的会计处理方法!
文章版权及转载声明
作者:99ANYc3cd6本文地址:https://nbhssh.com/post/9462.html发布于 03-26
文章转载或复制请以超链接形式并注明出处宁波恒顺财经知识网



