诈骗罪立案金额标准是多少?
诈骗罪的立案标准,并不仅仅看一个固定的金额数字。 它是一个结合“数额”和“情节”的综合判断标准。
(图片来源网络,侵删)
中国的法律体系分为刑事立案标准和行政处罚标准,诈骗行为达到刑事立案标准,就构成犯罪,会被追究刑事责任;如果未达到刑事标准,但达到了行政标准,则会依据《治安管理处罚法》进行处罚。
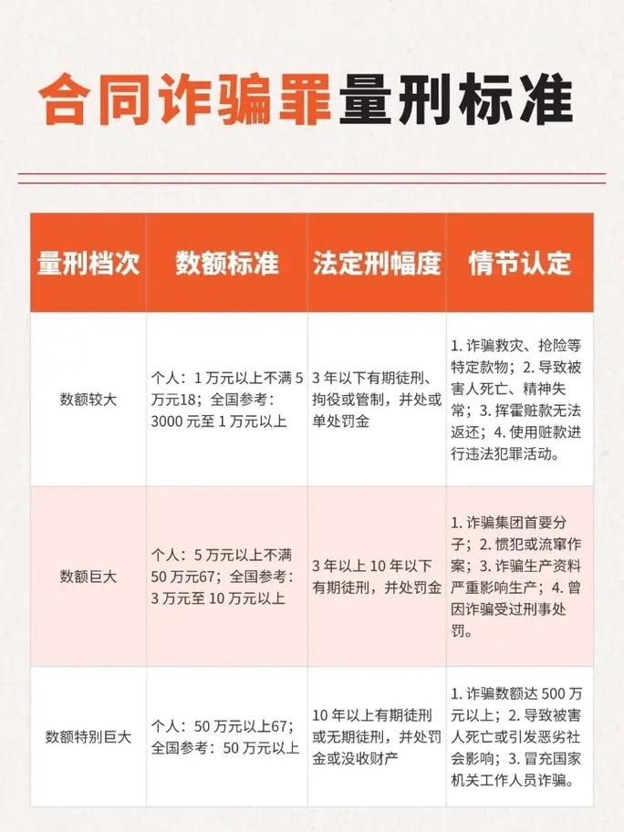
刑事立案标准(构成诈骗罪)
根据中国《刑法》第二百六十六条的规定,诈骗公私财物,达到一定数额或情节的,即构成诈骗罪,主要的法律依据是最高人民法院和最高人民检察院发布的《关于办理诈骗刑事案件具体应用法律若干问题的解释》。
根据该解释,诈骗罪的立案标准主要分为三个档次:
“数额较大” - 基础立案标准
这是最常见的立案标准,只要诈骗金额达到这个标准,公安机关就应当立案侦查。
(图片来源网络,侵删)
- 金额: 3000元至10000元以上。
- 解释:
- 这是一个区间,而不是一个固定数字,具体标准由各省、自治区、直辖市高级人民法院和人民检察院根据本地区的经济发展状况,共同研究确定,并报最高人民法院、最高人民检察院备案。
- 举例:
- 在经济发达地区(如北京、上海、深圳),立案标准可能是6000元或10000元。
- 在经济欠发达地区(如一些中西部省份),立案标准可能是3000元。
- 只要诈骗金额达到你所在省、市、自治区规定的“数额较大”的最低标准(通常是3000元),公安机关就应当立案。
“数额巨大” - 加重处罚标准
诈骗金额达到这个标准,意味着犯罪情节更严重,将面临更重的刑罚。
- 金额: 3万元至10万元以上。
- 刑罚: 处三年以上十年以下有期徒刑,并处罚金。
- 解释: 同样,这个区间也是由各地根据实际情况确定的。
“数额特别巨大” - 特别严重标准
这是诈骗罪最严重的等级,将面临最严厉的刑罚。
- 金额: 50万元以上。
- 刑罚: 处十年以上有期徒刑或者无期徒刑,并处罚金或者没收财产。
- 解释: 这个标准是全国统一的,没有地区差异。
“情节严重” - 立案的重要补充
除了金额,司法解释还明确规定,即使诈骗金额未达到“数额较大”的最低标准(只骗了2000元),但如果存在以下特定严重情节,也应当以诈骗罪立案追究刑事责任:
- 通过发送短信、拨打电话或者利用互联网、广播电视、报刊杂志等发布虚假信息,对不多数人实施诈骗的。 (群发诈骗短信,即使单笔金额不大,但受骗人数多)。
- 诈骗救灾、抢险、防汛、优抚、扶贫、移民、救济、医疗款物的。 (诈骗特定款物,社会危害性大)。
- 以赈灾募捐名义实施诈骗的。 (利用人们的善心,性质恶劣)。
- 诈骗残疾人、老年人、未成年人、丧失劳动能力人的财物,或者诈骗烈士遗属、因公牺牲军人遗属的财物的。 (诈骗弱势群体,情节恶劣)。
- 造成被害人自杀、精神失常或者其他严重后果的。 (诈骗行为导致了严重的后果)。
骗的钱不够“数额较大”的门槛,但只要符合上述任何一种情况,依然会构成犯罪。
(图片来源网络,侵删)
行政处罚标准(未达刑事立案标准)
如果诈骗行为既没有达到“数额较大”的金额标准,也不符合上述任何一种“严重情节”,那么它就不构成犯罪,但仍然是违法行为。
- 依据: 《中华人民共和国治安管理处罚法》第四十九条。
- 处罚:
- 处五日以上十日以下拘留,可以并处五百元以下罚款。
- 情节较重的,处十日以上十五日以下拘留,可以并处一千元以下罚款。
总结与建议
| 类别 | 标准 | 法律后果 |
|---|---|---|
| 刑事立案(诈骗罪) | 金额达到“数额较大”(各地3000-10000元起)。 金额未达标,但符合特定“严重情节”。 |
立案侦查,追究刑事责任,面临有期徒刑、罚金等。 |
| 行政违法(治安案件) | 金额未达到刑事立案标准,且无严重情节。 | 由公安机关处以行政拘留和罚款。 |
如何查询你所在地的具体标准?
由于各地的立案标准不同,最准确的方法是:
- 查询当地高级人民法院或人民检察院的官方网站,他们通常会公布本地区关于诈骗罪等犯罪的数额认定标准。
- 咨询当地公安机关或律师事务所,他们最了解本地的执法实践。
最后提醒: 法律是严肃的,任何形式的诈骗行为都是违法的,无论金额大小,都可能对他人造成严重伤害,请务必遵守法律,切勿以身试法,如果您不幸被骗,请立即保存证据(聊天记录、转账凭证等)并拨打110或前往就近派出所报案。
文章版权及转载声明
作者:99ANYc3cd6本文地址:https://nbhssh.com/post/9346.html发布于 今天
文章转载或复制请以超链接形式并注明出处宁波恒顺财经知识网



