长期股权投资收益公式到底是什么?
- 成本法:适用于投资方能够控制被投资单位的情况(通常指持股比例 > 50%)。
- 权益法:适用于投资方对被投资单位具有重大影响或共同控制的情况(通常指持股比例在 20% 至 50% 之间)。
下面我们分别介绍这两种方法下的收益计算公式。
(图片来源网络,侵删)
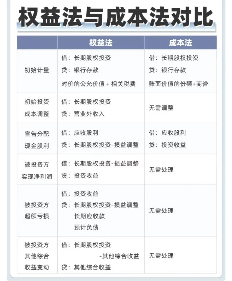
成本法下的收益公式
在成本法下,投资方的收益主要来源于被投资单位宣告分派的现金股利或利润,投资方在被投资单位实现的净利润中,不确认投资收益,除非被投资单位宣告分配。
核心公式
投资收益 = 被投资单位宣告分派的现金股利 × 投资方持股比例
详细步骤与解释
-
初始投资:按照初始投资成本入账。
借:长期股权投资—成本贷:银行存款等
-
持有期间确认收益:只有当被投资单位宣告发放现金股利时,投资方才按应享有的份额确认投资收益。
(图片来源网络,侵删)- 计算应享有的股利:
应享有的股利 = 被投资单位宣告的每股现金股利 × 投资方持股的股数或者应享有的股利 = 被投资单位宣告分派的现金股利总额 × 投资方持股比例 - 会计分录:
借:应收股利贷:投资收益
- 计算应享有的股利:
-
收到股利:
借:银行存款贷:应收股利
关键点
- “投资收益”与“净利润”脱钩:在成本法下,无论被投资单位当年是盈利还是亏损,只要不宣告分红,投资方就不做任何账务处理,不确认收益。
- “清算性股利”的概念:如果投资后累积获得的现金股利,超过了投资后累积享有的净利润份额,超出部分应视为投资的返还(即清算性股利),应冲减长期股权投资的账面价值,而不是计入投资收益。
冲减长期股权投资成本 = 投资后累积获得的现金股利 - 投资后累积享有的净利润份额- 但在考试和实务中,如果题目没有特别说明,通常直接按宣告的股利确认投资收益。
权益法下的收益公式
在权益法下,投资方的账面价值会随着被投资单位所有者权益的变动而变动,投资方的收益反映在被投资单位净利润中所占的份额。
核心公式
投资收益 = 被投资单位当期实现的净利润 × 投资方持股比例
详细步骤与解释
权益法的核算是一个动态过程,每期都要调整。
-
初始投资:与成本法类似,按初始投资成本入账。
借:长期股权投资—成本贷:银行存款等- 注意:如果初始投资成本大于享有被投资单位可辨认净资产公允价值的份额,差额不调整投资成本;如果小于,则差额计入当期损益,并调增长期股权投资成本。
-
持有期间确认收益(核心步骤):
- 根据被投资单位的净利润确认投资收益:
投资收益 = 被投资单位调整后的净利润 × 投资方持股比例- 调整后的净利润:需要考虑投资时点、内部交易、会计政策差异等因素,对被投资单位的账面净利润进行调整,这是权益法中最复杂也最关键的一步。
- 会计分录:
借:长期股权投资—损益调整贷:投资收益(或做相反分录,确认亏损)
- 根据被投资单位的净利润确认投资收益:
-
持有期间确认其他综合收益:
- 当被投资单位的其他综合收益变动时(如持有的其他债权投资公允价值变动等),投资方也按比例确认。
借:长期股权投资—其他综合收益贷:其他综合收益
-
持有期间确认其他权益变动:
- 当被投资单位的所有者权益中除净利润、其他综合收益和利润分配外,其他变动(如接受捐赠、法定重估增值等),投资方也按比例确认。
借:长期股权投资—其他权益变动贷:资本公积—其他资本公积
-
宣告分配现金股利:
- 在权益法下,宣告分派的现金股利被视为投资的返还,会冲减长期股权投资的账面价值,而不是确认投资收益。
借:应收股利贷:长期股权投资—损益调整
关键点
- “投资收益”与“净利润”联动:投资方的利润表会直接反映被投资方经营成果的一部分。
- “长期股权投资”是一个“动态”科目:其账面价值会因被投资方的净损益、其他综合收益、其他权益变动以及分红而不断变化。
- 内部交易抵销:投资方与被投资方之间发生的未实现内部交易损益,在计算投资收益时需要抵销。
总结与对比
| 特征 | 成本法 | 权益法 |
|---|---|---|
| 适用范围 | 控制 (> 50%) | 重大影响或共同控制 (20%-50%) |
| 核心收益公式 | 投资收益 = 宣告的现金股利 × 持股比例 | 投资收益 = 被投资单位调整后净利润 × 持股比例 |
| 账面价值 | 一般不变(除非发生减值或追加/收回投资) | 随被投资方所有者权益变动而动态调整 |
| 利润表影响 | 仅在被投资方宣告分红时确认收益 | 每期按比例确认被投资方的净损益 |
| 现金股利处理 | 确认投资收益 | 冲减投资成本 |
特殊情况:处置长期股权投资时的收益
无论采用成本法还是权益法,当企业处置长期股权投资时,都需要计算处置损益。
处置损益 = 处置所得价款 - 长期股权投资账面价值 + 其他综合收益转入 + 资本公积转入 - 已计提的减值准备
- 处置所得价款:出售投资收到的总金额。
- 长期股权投资账面价值:处置时该科目的余额,对于权益法,它包含了“成本”、“损益调整”、“其他综合收益”、“其他权益变动”等多个明细科目的总和。
- 其他综合收益/资本公积转入:如果原采用权益法核算,处置时需要将原计入“其他综合收益”和“资本公积—其他资本公积”的对应份额,转入当期“投资收益”。
会计分录(以权益法为例):
- 确认处置损益:
借:银行存款长期股权投资减值准备贷:长期股权投资—成本—损益调整—其他综合收益—其他权益变动投资收益(或借方记“投资收益”表示亏损) - 结转其他综合收益和资本公积:
借:其他综合收益贷:投资收益借:资本公积—其他资本公积贷:投资收益
希望这个详细的解释能帮助你完全理解长期股权投资的收益公式!
文章版权及转载声明
作者:99ANYc3cd6本文地址:https://nbhssh.com/post/9076.html发布于 昨天
文章转载或复制请以超链接形式并注明出处宁波恒顺财经知识网


