孩子抚养权法律如何判定?
中国法律对于孩子抚养权的规定,核心原则是:“最有利于未成年子女”,法律会综合考虑各种因素,以保障孩子的身心健康和合法权益为首要目标。
(图片来源网络,侵删)
以下是法律规定的主要内容和实践中的常见情况:
核心法律依据
主要依据是《中华人民共和国民法典》(2025年1月1日施行)以及相关的司法解释。
基本原则
- 最有利于子女原则:这是所有规定的出发点和落脚点,法院在判决时,会全面考虑哪一方更有利于子女的健康成长。
- 哺乳期内的子女优先由母亲抚养:这是一个传统但重要的原则,法律通常认为,对于未满两周岁的婴儿,母亲直接抚养更有利于其成长。
- 尊重子女真实意愿:对于已满八周岁的未成年人,法院在判决抚养权归属时,必须尊重其真实意愿,孩子想跟谁生活,是法院判决的重要参考因素。
- 父母双方的抚养能力和条件:这包括经济收入、居住环境、教育背景、健康状况、是否有不良嗜好(如赌博、酗酒)、以及能否为孩子提供稳定的生活和学习环境等。
不同年龄阶段的具体规定
第一阶段:不满两周岁的婴幼儿(0-2岁)
- 一般原则:直接由母亲抚养为原则。
- 例外情况(父亲可争取抚养权):
- 母患有久治不愈的传染性疾病或其他严重疾病,子女不宜与其共同生活。
- 母有抚养条件不尽抚养义务,而父亲要求子女随其生活。
- 因其他原因,子女确无法随母方生活(母亲有不良恶习、品行不端,或因违法犯罪被羁押,无法照顾孩子等)。
- 父母协议:如果双方协议约定由父亲抚养,并且法院认为此协议有利于子女成长,也可以准许。
第二阶段:已满八周岁的未成年人(8岁以上)
- 核心原则:尊重子女的真实意愿。
- 具体操作:法院在审理抚养权纠纷时,会主动听取并采纳子女的意见,孩子明确表示愿意跟随父亲或母亲生活,法院通常会尊重其选择,这并非绝对的“孩子说了算”,法院仍需综合考虑其他因素,确保孩子的选择是真实、自愿且符合其最大利益的。
第三阶段:已满两周岁但未满八周岁的未成年人(2-8岁)
这是实践中争议最大、需要法院综合判断的阶段,因为没有绝对的规定,法院会根据“最有利于子女”的原则,全面衡量以下因素:
- 父母双方的抚养能力和条件:
- 经济能力:哪一方有更稳定和充足的经济来源,能够负担孩子的生活费、教育费、医疗费等。
- 居住环境:居住地是否离学校、医院近,居住环境是否安全、稳定、宽敞。
- 教育背景和品行:哪一方更有能力辅导孩子学习,品行更端正,能为孩子提供良好的榜样。
- 健康状况:哪一方身体更健康,有更多的精力照顾孩子。
- 子女的生活现状:
- 长期跟随哪一方生活:孩子一直主要由哪一方照顾,已经形成了稳定的生活习惯和情感依赖,改变环境可能对孩子不利。
- 祖父母或外祖父母的协助:如果一方父母(祖父母/外祖父母)有能力并且愿意帮助照顾孙子女,这也是一个加分项。
- 父母的品行和意愿:
- 哪一方更有抚养的诚意和责任感。
- 是否有家庭暴力、遗弃、虐待等不利于子女身心健康的行为。
- 双方协议:如果父母双方能够就抚养权问题达成一致协议,且协议内容不损害子女利益,法院会尊重并予以确认。
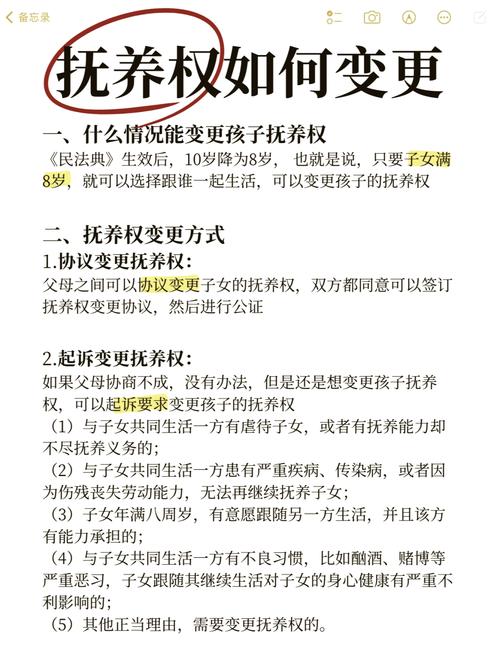
抚养权的变更
在特定情况下,已经确定的抚养权是可以变更的,根据《民法典》,变更抚养权主要有两种途径:
(图片来源网络,侵删)
- 双方协议变更:父母双方可以协商一致,签订变更抚养协议,并进行公证或到法院确认。
- 诉讼变更:如果一方要求变更抚养权,可以向法院提起诉讼,法院支持变更请求,通常需要满足以下条件之一:
- 与子女共同生活的一方因患严重疾病或因伤残,无力继续抚养子女。
- 与子女共同生活的一方不尽抚养义务或有虐待子女行为,或其与子女共同生活对子女身心健康确有不利影响。
- 十周岁以上的未成年子女,愿随另一方生活,该方又有抚养能力。
- 有其他正当理由需要变更。
抚养费问题
抚养权解决的是孩子跟谁生活的问题,而抚养费解决的是非直接抚养方(没有获得抚养权的一方)如何承担经济责任的问题。
- 支付标准:通常根据非抚养方的月收入,按20%至30%的比例支付,负担两个以上子女抚养费的,比例可适当提高,但一般不超过月收入的50%。
- 支付方式:一般按月支付,也可以一次性支付或按年支付。
- 费用范围:包括子女的生活费、教育费、医疗费等,如果产生大额、非必要的教育或医疗开支(如高额的学费、择校费、整容费等),可以由父母双方协商或由法院判决另行分担。
- 抚养费的变更:随着物价上涨、子女成长或支付方收入变化,原定的抚养费数额可能不足以满足实际需要,任何一方都可以请求增加或减少抚养费。
总结与建议
- 协商优先:对于抚养权和抚养费问题,父母双方应首先本着为孩子好的心态进行友好协商,协议离婚时,在离婚协议中明确约定抚养权和抚养费,是最快、成本最低、对孩子伤害最小的方式。
- 收集证据:如果无法协商一致,需要通过诉讼解决,那么就要积极准备证据,证明自己更有利于孩子成长,收入证明、房产证、学位证明、无犯罪记录证明、孩子愿意跟随自己的意愿表达(录音、录像等,注意方式方法)、对方不利于抚养的证据(如不良嗜好、暴力证据等)。
- 以孩子为中心:无论父母关系如何破裂,都不要将孩子作为互相攻击的工具,法庭上,法官最看重的是孩子利益的最大化,冷静、理性地展示自己作为父母的优点和为孩子所做的规划,比指责对方更有效。
- 咨询专业律师:由于抚养权案件涉及复杂的法律和事实问题,强烈建议在处理此类问题时咨询专业的婚姻家庭律师,以获得最符合您情况的指导。
希望以上信息对您有帮助!
(图片来源网络,侵删)
文章版权及转载声明
作者:99ANYc3cd6本文地址:https://nbhssh.com/post/864.html发布于 2025-12-16
文章转载或复制请以超链接形式并注明出处宁波恒顺财经知识网



