诱导支付诈骗如何定罪量刑?
它属于什么罪?
“诱导支付诈骗”在法律上通常不构成一个独立的罪名,而是根据其具体行为方式和犯罪目的,被归入诈骗罪的范畴。
(图片来源网络,侵删)
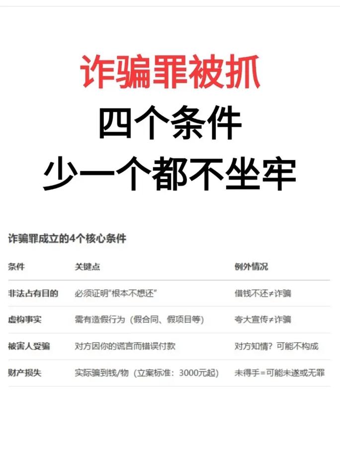
核心要点: 诈骗罪的构成要件是“以非法占有为目的,使用虚构事实或者隐瞒真相的方法,骗取数额较大的公私财物”。
“诱导支付”中的“诱导”行为,就是法律上所说的“虚构事实”或“隐瞒真相”的具体手段。
- 虚构投资机会:声称有高额回报的“内部项目”、“虚拟货币交易”等,诱导受害者转账。
- 虚假购物/服务:在电商平台或社交媒体上发布不存在的商品信息(如“低价奢侈品”、“演唱会门票”),诱导受害者付款。
- 冒充身份:冒充客服、公检法、老师、亲友等身份,编造理由(如“账户异常”、“涉嫌洗钱”、“急需用钱”)诱导受害者转账。
- 网络刷单/点赞:以“兼职刷单”、“点赞关注即可返利”为诱饵,先给予小额返利,然后诱导受害者投入大额资金后消失。
只要行为人主观上具有非法占有他人钱财的目的,客观上通过“诱导”这种欺骗手段,使受害者陷入错误认识并自愿转账,就完全符合诈骗罪的构成要件。
量刑标准:会判多久?
诈骗罪的量刑主要取决于两个核心因素:诈骗数额和犯罪情节,中国的《刑法》和相关司法解释对此有明确规定。
(图片来源网络,侵删)
诈骗数额(“数额较大”、“数额巨大”、“数额特别巨大”)
这是决定量刑档次的最关键因素,标准根据不同地区经济发展水平略有差异,以下是以中国最高人民法院、最高人民检察院规定的全国通用标准为例(部分地区会在此基础上有所上浮):
-
数额较大:3000元至1万元以上
- 量刑:处三年以下有期徒刑、拘役或者管制,并处或者单处罚金。
- 说明:这是入罪的门槛,只要达到这个数额,就可能构成犯罪,实践中,如果金额刚过门槛,且情节轻微,也可能不起诉或免于刑事处罚,但通常会有案底。
-
数额巨大:3万元至10万元以上
- 量刑:处三年以上十年以下有期徒刑,并处罚金。
- 说明:这是诈骗罪的中等量刑档次,金额达到这个级别,刑期就会显著提升。
-
数额特别巨大:50万元以上
(图片来源网络,侵删)- 量刑:处十年以上有期徒刑或者无期徒刑,并处罚金或者没收财产。
- 说明:这是最严重的量刑档次,通常针对造成极其严重后果的特大诈骗案。
犯罪情节(影响量刑的加重或减轻因素)
在确定数额档次后,法院会综合考虑具体情节来决定最终的刑期。
可以加重处罚的情节(从重处罚):
- 诈骗集团的首要分子:组织、领导犯罪团伙的人。
- 诈骗救灾、抢险、防汛、优抚、扶贫、移民、救济、医疗款物的:性质极其恶劣。
- 以 残疾人、老年人、丧失劳动能力人的财物 为目标的:利用受害者的弱势地位。
- 造成被害人自杀、精神失常或者其他严重后果的:后果非常严重。
- 通过发送短信、拨打电话或者利用互联网、广播电视、报刊杂志等发布虚假信息,对不特定多数人实施诈骗的:即“广撒网”式诈骗,社会危害性大。
- 挥霍诈骗的财物,致使诈骗的财物无法返还的:主观恶性大。
可以减轻或免除处罚的情节(从轻、减轻或免除处罚):
- 自首:犯罪后自动投案,并如实供述自己的罪行。
- 立功:揭发他人犯罪行为,查证属实的;或者提供重要线索,得以侦破其他案件等。
- 坦白:虽非自首,但如实供述自己罪行的。
- 退赃退赔:积极退赔全部或部分赃款赃物,取得被害人谅解的,这是实践中非常重要的减刑情节。
- 初犯、偶犯:且主观恶性不深,社会危害性较小。
- 从犯、胁从犯:在共同犯罪中起次要或辅助作用。
举例说明
为了更直观地理解,我们来看几个“诱导支付诈骗”的判刑案例:
-
案例一(小额诈骗)
- 行为:小张在朋友圈看到有人发布“内部渠道”的iPhone 13广告,价格比市场低30%,小张联系对方,对方要求先付3000元定金,发货后再付尾款,小张付款后,对方将其拉黑。
- 数额:3000元,达到“数额较大”标准。
- 可能判决:如果小张是初犯,到案后认罪态度好,积极退赔并取得被害人谅解,可能会被判处拘役三个月,缓刑六个月,并处罚金,如果无悔罪表现,则可能判处有期徒刑六个月,并处罚金。
-
案例二(大额诈骗)
- 行为:李某冒充某平台客服,打电话给王女士,谎称其购买的商品存在质量问题,需要“退款理赔”,诱导王女士将10万元转入其指定的“安全账户”进行验证,王女士转账后,对方失联。
- 数额:10万元,达到“数额巨大”标准。
- 可能判决:李某诈骗数额巨大,且冒充客服针对不特定人群,社会危害性大,如果其没有自首、立功等情节,可能被判处有期徒刑三年到四年,并处罚金。
-
案例三(特大诈骗)
- 行为:赵某等人成立诈骗公司,开发虚假投资APP,通过社交媒体群聊“晒单”、虚假承诺“稳赚不赔”,诱骗数百名受害者投资,总计金额超过1000万元。
- 数额:1000万元,远超“数额特别巨大”标准。
- 可能判决:赵某作为诈骗集团首要分子,诈骗数额特别巨大,且造成严重社会危害,法院会对其从重处罚,可能判处有期徒刑十年以上,甚至无期徒刑,并处罚金或没收财产。
“诱导支付诈骗”的判刑是一个综合考量的过程:
- 定性上,它属于诈骗罪。
- 量刑上,诈骗数额是决定基础(3年以下、3-10年、10年以上/无期)。
- 情节上,是否从重(如集团作案、针对弱势群体)或从轻(如自首、退赃)会在这个基础上进行加减。
重要提醒:如果您是受害者,请立即保留所有聊天记录、转账凭证、对方账户信息,并第一时间向公安机关报案,如果您的亲友涉嫌此类犯罪,应劝其尽快投案自首,争取宽大处理,法律面前,任何诈骗行为都将受到严惩。
文章版权及转载声明
作者:99ANYc3cd6本文地址:https://nbhssh.com/post/8265.html发布于 今天
文章转载或复制请以超链接形式并注明出处宁波恒顺财经知识网



