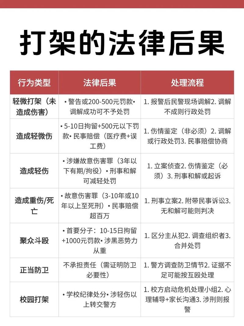
打架斗殴法律后果如何界定?
第一层面:行政责任(最常见)
这是针对情节较轻、未造成严重后果的打架斗殴行为,主要依据是《中华人民共和国治安管理处罚法》。
(图片来源网络,侵删)
适用情形:
- 偶尔发生的、没有使用凶器、未造成他人轻伤或以上伤害的殴打他人行为。
- 结伙斗殴、寻衅滋事,但情节显著轻微,不构成犯罪的。
- 非法限制他人人身自由、公然侮辱他人或捏造事实诽谤他人的等。
法律后果:
- 拘留: 通常为5日以上10日以下,情节较重的,处10日以上15日以下拘留。
- 罚款: 通常为200元以上500元以下,情节较重的,处500元以上1000元以下罚款。
- 警告: 情节特别轻微的,可能只会处以警告。
关键法条链接:
- 《治安管理处罚法》第四十三条: 殴打他人的,或者故意伤害他人身体的,处五日以上十日以下拘留,并处二百元以上五百元以下罚款;情节较轻的,处五日以下拘留或者五百元以下罚款。
- “结伙殴打、伤害他人的”:处罚加重,处10-15日拘留,并处500-1000元罚款。
- “多次殴打、伤害他人或者一次殴打、伤害多人的”:同样适用加重处罚。
如果只是“小打小闹”,没把人打成轻伤,你面临的可能是“拘留 + 罚款”,这会留下违法记录,对你未来的就业(如报考公务员、参军、事业单位等)会产生严重影响。
(图片来源网络,侵删)
第二层面:刑事责任(最严重)
这是指打架斗殴行为已经触犯了《中华人民共和国刑法》,构成了犯罪,需要承担刑事处罚,即“坐牢”。
适用情形:
-
故意伤害罪(刑法第234条)
- 核心: 以伤害他人身体健康为目的。
- 立案标准: 根据《人体损伤程度鉴定标准》,造成他人轻伤二级及以上的,即构成故意伤害罪,需追究刑事责任。
- 刑罚:
- 轻伤:处三年以下有期徒刑、拘役或者管制。
- 重伤: 处三年以上十年以下有期徒刑。
- 致人死亡或者以特别残忍手段致人重伤造成严重残疾的: 处十年以上有期徒刑、无期徒刑或者死刑。
- 注意: 即使是轻微伤,如果使用特别残忍的手段,也可能被认定为“情节恶劣”,直接构成此罪。
-
寻衅滋事罪(刑法第293条)
(图片来源网络,侵删)- 核心: 寻衅滋事,破坏社会秩序,这是一种“流氓罪”的分解,主观上就是为了发泄情绪、寻求刺激、耍威风。
- 适用情形(打架斗殴中常见):
- 随意殴打他人,情节恶劣的(无故殴打、打人取乐、多次殴打)。
- 追逐、拦截、辱骂、恐吓他人,情节恶劣的。
- 立案标准: 司法解释中明确规定了“随意殴打他人,情节恶劣”的具体情形,
- 致一人以上轻伤或者二人以上轻微伤的;
- 引起他人精神失常、自杀等严重后果的;
- 多次随意殴打他人的;
- 在公共场所随意殴打他人,造成公共场所秩序严重混乱的。
- 刑罚: 处五年以下有期徒刑、拘役或者管制。
-
聚众斗殴罪(刑法第292条)
- 核心: 为了报复、争霸或者其他不正当目的,聚集多人进行相互斗殴。
- 适用情形:
- 首要分子和积极参加者才会被追究刑事责任,一般参与者可能按治安案件处理。
- 加重情节: 多次聚众斗殴;聚众斗殴人数多,规模大,社会影响恶劣;在公共场所或者交通要道聚众斗殴,造成社会秩序严重混乱;持械聚众斗殴。
- 刑罚:
- 基本犯:对首要分子和其他积极参加的,处三年以下有期徒刑、拘役或者管制。
- 加重犯:有上述加重情节的,处三年以上十年以下有期徒刑。
-
故意杀人罪(刑法第232条)
- 核心: 非法剥夺他人生命。
- 适用情形: 在打架斗殴中,一方主观上产生了“杀死对方”的故意,并实施了杀人行为,用致命部位(如头部、颈部)持续攻击,或使用致命凶器(如刀、匕首)攻击要害部位。
第三层面:民事责任(几乎必然伴随)
无论打架斗殴是否构成犯罪或违法,只要对他人造成了人身或财产损害,就必须承担民事赔偿责任,这是对受害者的直接经济补偿。
责任主体:
- 直接侵权人(打人者): 谁动手打人,谁就承担赔偿责任。
- 监护人: 如果行为人是未成年人(未满18周岁),其父母或其他监护人需要承担赔偿责任,监护人尽到监护职责的,可以减轻其侵权责任。
- 用人单位/学校: 如果是在工作或履行职务期间发生的打架,或是在校学生之间发生,学校也可能需要承担相应的管理责任。
- 共同侵权人: 如果是多人共同参与的打架,所有参与者(包括起哄、助威者,如果其行为与损害结果有因果关系)可能构成共同侵权,需要承担连带责任,也就是说,受害者可以向任何一方或所有方要求全额赔偿。
赔偿范围(根据《民法典》和《最高人民法院关于审理人身损害赔偿案件适用法律若干问题的解释》):
- 医疗费: 包括挂号费、检查费、药费、住院费等,凭票据计算。
- 误工费: 受害人因受伤无法工作而减少的收入,需要提供收入证明和医院出具的休假证明。
- 护理费: 受伤者需要他人护理的费用,根据护理人员的收入或当地护工标准计算。
- 交通费: 受害人及其陪护人员因就医或转院实际发生的费用。
- 住院伙食补助费: 参照当地国家机关一般工作人员的出差伙食补助标准。
- 营养费: 根据受害人伤残情况参照医疗机构的意见确定。
- 残疾赔偿金/死亡赔偿金: 如果造成残疾或死亡,这是最大的一笔赔偿,根据受害人年龄、户籍性质(城镇/农村)、伤残/死亡等级等因素,按照当地上一年度居民人均可支配收入标准计算。
- 精神损害抚慰金: 如果造成残疾或死亡,或者对受害人造成了严重的精神痛苦,可以主张精神损害赔偿。
承担方式:
- 和解: 双方私下协商解决,这是最常见的方式。
- 调解: 由公安机关、人民调解委员会或法院进行调解。
- 诉讼: 如果无法协商或调解,受害人可以向人民法院提起民事诉讼,要求法院判决赔偿。
总结与关键点
| 责任类型 | 触发条件 | 法律依据 | 主要后果 |
|---|---|---|---|
| 行政责任 | 殴打他人,未构成犯罪 | 《治安管理处罚法》 | 拘留、罚款、留下违法记录 |
| 刑事责任 | 造成轻伤以上、寻衅滋事、聚众斗殴等 | 《刑法》 | 有期徒刑、拘役、管制、罚金、留下犯罪记录(案底) |
| 民事责任 | 对他人造成人身或财产损害 | 《民法典》 | 赔偿医疗费、误工费、精神损失费等 |
给所有人的忠告:
- 冲动是魔鬼: 打架斗殴的成本极高,远超你的想象,一时的口角或意气用事,可能换来的是牢狱之灾和巨额赔偿,毁掉自己和两个家庭的未来。
- “打赢坐牢,打输住院”是真理: 无论你是否“赢”了,你都不会是真正的赢家,打伤了别人,你要赔钱甚至坐牢;自己被打伤,要承受身体痛苦和经济损失。
- 法律面前没有“谁先动手”的绝对借口: 虽然先动手者在责任认定上可能更重,但后动手者如果“防卫过当”,同样要承担法律责任,正确的做法是立即报警并躲避,而不是以暴制暴。
- 保留证据: 如果不幸成为受害者,请第一时间报警,并注意保留证据,如伤情照片、视频、医疗记录、证人联系方式等,以便后续维权。
遇到矛盾,请务必保持冷静,通过合法途径解决,例如报警、寻求调解或通过法院诉讼。暴力永远不是解决问题的办法。
文章版权及转载声明
作者:99ANYc3cd6本文地址:https://nbhssh.com/post/7920.html发布于 03-11
文章转载或复制请以超链接形式并注明出处宁波恒顺财经知识网



