单位诈骗犯罪量刑标准如何确定?
单位诈骗不是一个独立的罪名,在中国刑法中,当单位(如公司、企业、事业单位、机关、团体)实施了诈骗行为时,法律规定的是单位触犯了《刑法》中规定的具体诈骗类罪名。
(图片来源网络,侵删)
最常见的单位诈骗罪名是:
- 《刑法》第192条:集资诈骗罪
- 《刑法》第193条:贷款诈骗罪
- 《刑法》第224条:合同诈骗罪
合同诈骗罪是实践中单位涉及最多的罪名,我将主要以《刑法》第224条“合同诈骗罪”为例进行详细说明,并提及其他罪名的特点。
核心原则:双罚制
单位犯罪最显著的特点是“双罚制”,即处罚单位和直接负责的主管人员(如总经理、部门负责人等)以及其他直接责任人员(如具体操作的员工、财务等)。
以“合同诈骗罪”(第224条)为例的量刑标准
《刑法》第224条规定了合同诈骗罪的具体情形和量刑,其量刑标准主要根据诈骗数额和情节严重程度来确定。
(图片来源网络,侵删)
(一) 单位本身的刑罚
单位犯罪,对单位判处罚金。
-
基本量刑(数额较大)
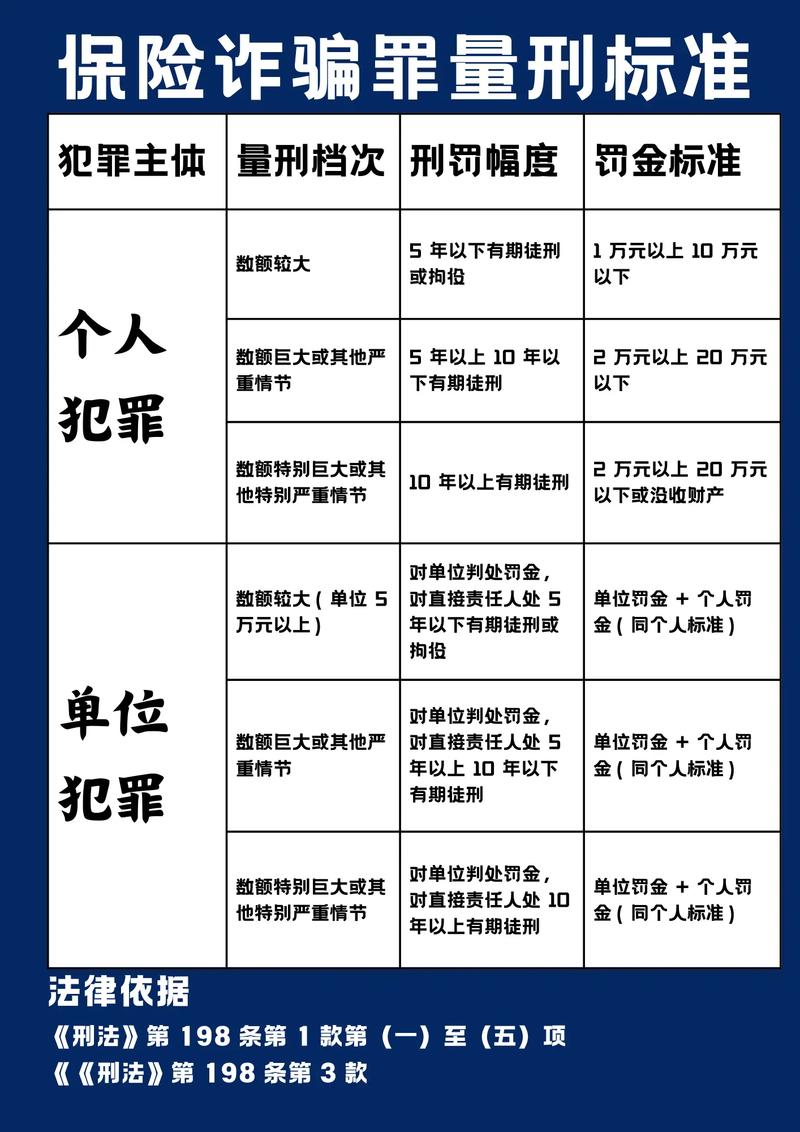
- 标准:诈骗数额达到“数额较大”的标准。
- 对单位:判处罚金。
- 数额较大的起点:根据最高人民法院的司法解释,个人合同诈骗“数额较大”通常指人民币2万元以上,单位犯罪的标准通常会更高,一般认为是10万元以上,但具体数额可能由各省、自治区、直辖市高级人民法院根据本地情况确定,实践中10万元是一个重要的参考节点。
-
加重量刑(数额巨大或者有其他严重情节)
- 标准:诈骗数额达到“数额巨大”,或者具有其他严重情节。
- 对单位:判处罚金(罚金数额会相应提高)。
- 数额巨大的起点:个人标准通常是20万元以上,单位犯罪标准通常为50万元以上,同样,具体数额以当地规定为准。
-
更重量刑(数额特别巨大或者有其他特别严重情节)
(图片来源网络,侵删)- 标准:诈骗数额达到“数额特别巨大”,或者具有其他特别严重情节。
- 对单位:判处罚金(罚金数额会进一步提高)。
- 数额特别巨大的起点:个人标准通常是100万元以上,单位犯罪标准通常为200万元以上。
(二) 对直接负责的主管人员和其他直接责任人员的刑罚
这部分是量刑的重点和难点,因为法律规定相对模糊,给予了法官较大的自由裁量权。
-
基本量刑(数额较大)
- 标准:单位诈骗数额达到“数额较大”。
- 对个人:处三年以下有期徒刑或者拘役,并处或者单处罚金。
-
加重量刑(数额巨大或者有其他严重情节)
- 标准:单位诈骗数额达到“数额巨大”,或者具有其他严重情节。
- 对个人:处三年以上十年以下有期徒刑,并处罚金。
-
更重量刑(数额特别巨大或者有其他特别严重情节)
- 标准:单位诈骗数额达到“数额特别巨大”,或者具有其他特别严重情节。
- 对个人:处十年以上有期徒刑或者无期徒刑,并处罚金或者没收财产。
关键影响因素和量刑考量
法官在判决时,不会仅仅看数额,还会综合考量以下因素:
- 诈骗数额:这是最核心的量刑情节,数额越大,刑罚越重。
- 犯罪情节:
- 犯罪手段:是否使用了伪造、变造的票据,是否虚构了根本不存在的项目,是否骗取了用于救灾、抢险、扶贫等特定款物。
- 造成的后果:是否给被害人造成了巨大的经济损失,是否导致被害人企业破产、家庭破裂等严重后果。
- 在共同犯罪中的作用:是主犯、从犯还是胁从犯,主犯处罚更重,从犯应当从轻、减轻处罚或者免除处罚。
- 犯罪后的态度:
- 退赃退赔:是否积极退赔被害人的全部或大部分经济损失,这是极其重要的从轻情节,如果能全额退赔并取得被害人谅解,可能会获得大幅度的从轻处罚,甚至可能适用缓刑。
- 自首:犯罪后自动投案,并如实供述自己的罪行,可以从轻或者减轻处罚。
- 立功:揭发他人犯罪行为查证属实的,或者提供重要线索得以侦破其他案件等,可以从轻或者减轻处罚。
- 单位情况:
- 单位前科:单位是否曾因犯罪被判过刑。
- 单位规模和性质:虽然不直接影响量刑,但在酌情考虑时会作为一个背景因素。
其他常见单位诈骗罪名简介
| 罪名 | 法律依据 | 对单位处罚 | 对个人处罚(直接责任人) | 备注 |
|---|---|---|---|---|
| 集资诈骗罪 | 《刑法》第192条 | 罚金 | - 数额较大:3-7年,并处罚金 - 数额巨大或有其他严重情节:7年以上有期徒刑或无期徒刑,并处罚金或没收财产 |
集资诈骗罪的最高刑为无期徒刑,没有死刑,单位犯罪同样适用双罚制。 |
| 贷款诈骗罪 | 《刑法》第193条 | 注意: 根据通说和司法实践,贷款诈骗罪的主体只能是自然人,不能由单位构成,单位如果实施了骗取贷款的行为,通常构成骗取贷款罪(单位可构成)或高利转贷罪(单位可构成)。 | - 数额较大:5年以下有期徒刑或拘役,并处2-20万罚金 - 数额巨大或有其他严重情节:5-10年,并处5-50万罚金 - 数额特别巨大或有其他特别严重情节:10年以上或无期徒刑,并处5-50万罚金或没收财产 |
这是实践中一个非常重要的区别点,单位骗取银行贷款,不按贷款诈骗罪处理,而是按骗取贷款罪等罪名定罪。 |
总结与建议
- 核心是双罚制:单位犯罪,单位和责任人都会被处罚。
- 数额是关键:量刑档次主要由诈骗数额决定,分为“较大”、“巨大”、“特别巨大”三个档次。
- 情节是变量:犯罪手段、造成的后果、是否退赃退赔、是否自首等情节,对最终判决结果影响巨大。
- 积极应对:一旦单位涉嫌诈骗犯罪,最有效的应对策略是:
- 立即停止犯罪行为。
- 聘请专业刑事律师,尽早介入,进行法律分析。
- 全力退赃退赔,争取被害人的谅解,这是获得从轻处理的最重要途径。
- 准备自首、立功等从轻情节的证据。
免责声明:以上信息是基于中国现行法律法规和司法解释的通用解读,不构成正式的法律意见,具体案件的量刑会受到案件细节、证据、地区司法实践等多种因素的影响,如有具体法律问题,请务必咨询专业的刑事辩护律师。
文章版权及转载声明
作者:99ANYc3cd6本文地址:https://nbhssh.com/post/7487.html发布于 03-06
文章转载或复制请以超链接形式并注明出处宁波恒顺财经知识网



