造谣会触犯哪些法律?
民事责任(侵权责任)
当造谣行为侵犯了公民或法人的民事权益时,受害者可以提起民事诉讼,要求侵权人承担责任,这是最常见、门槛最低的法律救济途径。
(图片来源网络,侵删)
主要法律依据:《中华人民共和国民法典》
-
名誉权 (第1024条)
- 行为:捏造事实、公然丑化他人人格,或用侮辱、诽谤等方式损害他人名誉。
- 后果:受害者可以要求侵权人停止侵害、恢复名誉、消除影响、赔礼道歉、赔偿损失。
- 特点:这是针对个人名誉侵权的核心条款,无论是造谣个人还是企业,只要损害了其社会评价,就可能构成名誉侵权。
-
荣誉权 (第1032条)
- 行为:非法剥夺他人的荣誉称号,或严重损害他人的荣誉。
- 后果:同名誉权,可以要求停止侵害、恢复荣誉、赔礼道歉、赔偿损失。
-
隐私权 (第1032条、第1034条)
(图片来源网络,侵删)- 行为涉及他人的私人生活、个人信息等不愿为他人知晓的秘密。
- 后果:可以要求停止侵害、赔礼道歉、赔偿损失等。
-
个人信息权 (第1034条)
- 行为:造谣时非法收集、使用、加工、传输他人个人信息,或公开他人个人信息。
- 后果:除了民事赔偿,还可能面临行政处罚或刑事责任。
小结:民事责任的核心是“填补损害”,让受害者得到经济和精神上的补偿,并要求侵权人纠正错误行为。
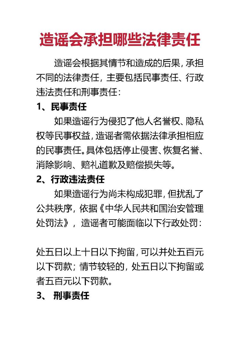
行政责任(治安处罚)
当造谣行为扰乱了公共秩序,但尚未达到犯罪程度时,公安机关可以介入,对行为人进行行政处罚。
主要法律依据:《中华人民共和国治安管理处罚法》
(图片来源网络,侵删)
-
第25条:散布谣言,谎报险情、疫情、警情或者以其他方法故意扰乱公共秩序
- 行为:在网络上或现实中编造、传播虚假信息,如虚假的疫情、警情、灾难预警等。
- 处罚:处五日以上十日以下拘留,可以并处五百元以下罚款;情节较轻的,处五日以下拘留或者五百元以下罚款。
- 关键点:此条款强调的是对“公共秩序”的扰乱,而不一定要求有具体的受害人。
-
第42条:公然侮辱他人或者捏造事实诽谤他人的
- 行为:针对特定个人的侮辱或诽谤性谣言。
- 处罚:处五日以下拘留或者五百元以下罚款;情节较重的,处五日以上十日以下拘留,可以并处五百元以下罚款。
小结:行政责任的核心是“维护秩序”,通过罚款、拘留等手段惩戒违法行为,以儆效尤,防止其对社会稳定造成更大影响。
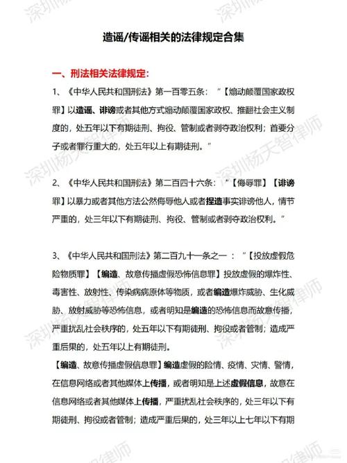
刑事责任(犯罪)
当造谣行为的情节非常严重,造成了极其恶劣的社会影响或重大损失时,就会构成犯罪,需要承担刑事责任,可能面临有期徒刑、拘役、罚金等刑罚。
主要法律依据:《中华人民共和国刑法》
-
诽谤罪 (第246条)
- 行为:捏造事实,公然损害他人人格和名誉,情节严重的。
- “情节严重”的认定标准:
- 同一诽谤信息实际被点击、浏览次数达到5000次,或者被转发次数达到500次的。
- 造成被害人或者其近亲属精神失常、自残、自杀等严重后果的。
- 二年内曾因诽谤受过行政处罚,又诽谤他人的。
- 处罚:处三年以下有期徒刑、拘役、管制或者剥夺政治权利。
- 特殊规定:诽谤罪通常是“告诉才处理”的案件(需要受害者自己去法院起诉),但如果谣言严重危害社会秩序和国家利益(如引发群体性事件),检察院可以提起公诉。
-
寻衅滋事罪 (第293条)
- 行为:在公共场所起哄闹事,或在网络上编造、散布虚假信息,造成公共秩序严重混乱的。
- 适用场景:此罪名常用于处理那些虽然没有明确受害人,但引发了大规模社会恐慌、群体性事件或严重破坏社会秩序的网络谣言。
- 处罚:处五年以下有期徒刑、拘役或者管制。
-
编造、故意传播虚假信息罪 (第291条之一)
- 行为:编造与险情、疫情、灾情、警情等相关的虚假信息,或者明知是上述虚假信息,故意在信息网络或者其他媒体上传播,严重扰乱社会秩序的。
- 处罚:处三年以下有期徒刑、拘役或者管制;造成严重后果的,处三年以上七年以下有期徒刑。
- 特点:这是近年来打击网络谣言最常用的罪名之一,专门针对那些可能引发社会恐慌的公共领域谣言。
-
损害商业信誉、商品声誉罪 (第221条)
- 行为:捏造并散布虚伪事实,损害他人的商业信誉、商品声誉,给他人造成重大损失或者有其他严重情节的。
- 处罚:处二年以下有期徒刑或者拘役,并处或者单处罚金。
- 适用场景:专门针对商业领域的谣言,例如恶意抹黑竞争对手的产品质量、企业信誉等。
-
其他可能涉及的罪名
- 煽动分裂国家罪、煽动颠覆国家政权罪:如果谣言内容涉及分裂国家、颠覆政权,性质将极其严重。
- 间谍罪:如果传播的虚假信息涉及国家秘密,为境外机构服务,则可能构成间谍罪。
总结与对比
为了更清晰地理解,这里有一个简单的对比表格:
| 责任类型 | 主要法律依据 | 核心要件 | 典型后果 |
|---|---|---|---|
| 民事责任 | 《民法典》 | 侵犯了个人或法人的名誉权、隐私权等民事权益 | 停止侵害、赔礼道歉、赔偿损失、恢复名誉 |
| 行政责任 | 《治安管理处罚法》 | 扰乱了公共秩序,但情节较轻,未构成犯罪 | 罚款、行政拘留(5-10日) |
| 刑事责任 | 《刑法》 | 情节严重,社会危害性大,构成犯罪 | 有期徒刑、拘役、管制、罚金 |
核心要点:
- 看对象:是针对个人、企业还是公共事件?
- 看情节:谣言的传播范围、点击量、转发量、造成的实际影响(如社会恐慌、经济损失、精神伤害)等。
- 看目的:是主观恶意诽谤,还是无心之失?法律对恶意行为的惩罚更重。
在网络上发布任何信息前,都应保持审慎和负责的态度,核实信息来源,避免无意中成为谣言的传播者,更不要故意编造谣言,一旦触犯法律,必将承担相应的法律后果。
文章版权及转载声明
作者:99ANYc3cd6本文地址:https://nbhssh.com/post/7367.html发布于 03-05
文章转载或复制请以超链接形式并注明出处宁波恒顺财经知识网



