债券投资风险怎么有效规避?
理解债券风险的来源
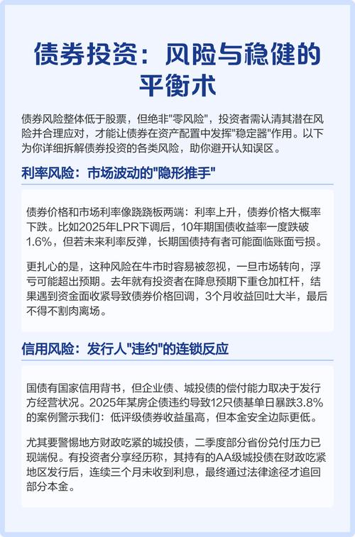
要明白债券投资并非“稳赚不赔”,其风险主要来自以下几个方面:
(图片来源网络,侵删)
- 利率风险:这是债券最主要的“敌人”,当市场利率上升时,已发行的、利率较低的债券价格会下跌,您想卖出债券时,会发现只能折价出售,造成资本损失。
- 信用风险:指债券发行人(企业或政府)无法按时支付利息或偿还本金的风险,这可能导致投资者血本无归,企业破产,债券可能变成“垃圾”。
- 流动性风险:指在需要时,无法以合理的价格快速卖出债券的风险,一些小众、低评级或久期很长的债券,可能想卖都找不到买家,或者只能“跳楼价”卖出。
- 通胀风险:如果通货膨胀率高于债券的票面利率,您的投资实际购买力就会下降,债券年化收益3%,但通胀率5%,您的钱实际上每年缩水2%。
- 再投资风险:指债券到期后,收到的本金和利息只能以当前较低的市场利率进行再投资的风险,这会拉低您整体的长期回报。
- 汇率风险:如果您投资的是外币债券(如美元债),那么人民币对美元的汇率波动也会影响您的最终收益。
风险规避的五大策略(核心操作指南)
针对以上风险,可以采取以下策略进行有效规避和管理:
严控信用风险——守住本金底线
信用风险是可能导致本金永久损失的风险,必须优先防范。
- 选择高信用评级债券:
- 政府债:如中国国债、地方政府债,信用风险极低,几乎被认为是“无风险”资产,是构建投资组合的“压舱石”。
- 高等级金融债/企业债:优先选择信用评级为 AAA、AA+、AA 的债券,这些发行人通常经营稳健,违约概率低,可以通过券商、银行或第三方平台(如中债资信)查询债券的信用评级。
- 分散化投资:“不要把所有鸡蛋放在一个篮子里”,即使是高评级债券,也不要过度集中于单一发行人,可以同时投资多家不同行业、不同公司的债券,以分散“黑天鹅”事件(如某公司突然暴雷)带来的冲击。
- 深入研究发行人:对于企业债,不能只看评级,需要关注其:
- 财务状况:查看资产负债率、现金流、盈利能力等关键指标。
- 行业前景:判断其所在行业是朝阳产业还是夕阳产业。
- 公司治理:了解管理团队、股权结构等。
- 负面新闻:关注是否有重大诉讼、经营不善等负面信息。
管理利率风险——应对市场波动
利率风险是导致债券价格波动的直接原因,管理好它才能实现“稳健增值”。
- 构建债券梯子:这是管理利率风险和再投资风险的经典策略。
- 做法:将资金分散投资于不同期限的债券,买入1年、2年、3年、...、10年等不同到期日的债券,每种金额大致相等。
- 好处:
- 平滑利率波动:每年都有一笔债券到期,无论届时利率高低,你都有钱再投资。
- 锁定收益:长期债券锁定了当前较高的利率,抵御未来利率下行时的再投资风险。
- 保持流动性:每年都有资金回笼,满足流动性需求。
- 控制组合久期:
- 久期是衡量债券价格对利率变动敏感度的指标,久期越长,利率上升时,债券价格下跌的幅度就越大。
- 策略:当预期利率将上升时,应缩短组合的久期,多配置短期债券,以减少价格下跌的损失,当预期利率将下降时,可以适当延长久期,配置更多长期债券,以享受价格上涨带来的收益。
- 利用国债期货等衍生品对冲:对于专业投资者,可以通过做空国债期货来对冲利率上升带来的债券价格下跌风险,但此方法较为复杂,不适合普通投资者。
降低流动性风险——确保资金灵活
- 选择高流动性品种:优先在银行间市场、交易所等主流市场交易活跃的债券,国债、政策性金融债、大型国企的债券流动性较好。
- 避免冷门债券:尽量避免投资那些交易量极小、买卖价差(Bid-Ask Spread)巨大的债券,除非您有长期持有的打算,并且能承受其估值波动的风险。
- 合理配置比例:将大部分资金配置在流动性好的债券上,只将一小部分资金用于流动性稍差但收益可能更高的债券。
对冲通胀风险——跑赢购买力
- 配置通胀保值债券:中国有专门的“储蓄国债(电子式)”中的“抗通胀品种”,以及部分通胀挂钩债,这类债券的本金会根据通胀率(如CPI)进行调整,可以有效对冲通胀风险,保护实际购买力。
- 配置浮动利率债券:这类债券的票面利率会根据某个基准利率(如Shibor)定期调整,当通胀导致市场利率整体上行时,其票息也会随之增加,从而部分抵消通胀影响。
- 在债券组合中加入少量权益资产:对于风险承受能力较高的投资者,可以在债券组合中配置一小部分(如10%-20%)的优质股票或股票基金,股票在长期来看是抵御通胀的有效工具,其增长潜力可以弥补债券在通胀高企时的相对弱势。
分散化投资——万能的防御盾
除了上述针对特定风险的分散,更广义的分散化同样重要:
(图片来源网络,侵删)
- 跨资产类别分散:不要只投资债券,一个健康的投资组合应包含股票、债券、现金、黄金、房地产等不同类型的资产,它们之间的相关性较低,可以在市场动荡时起到“东方不亮西方亮”的平衡作用。
- 跨市场/国家分散:如果条件允许,可以适当配置一些发达市场(如美国、德国)的投资级债券,以分散单一国家的经济和政策风险。
给不同投资者的实用建议
-
保守型投资者(如退休人士):
- 核心策略:以国债、高等级金融债为主,构建债券梯子。
- 目标:追求本金安全和稳定的利息收入,几乎不考虑资本利得。
- 产品:大额存单、国债、纯债基金(特别是久期较短的)。
-
稳健型投资者(如中年工薪族):
- 核心策略:“核心-卫星”策略。
- 核心(70%-80%):配置高等级债券、债券基金,构建稳定的收益基础。
- 卫星(20%-30%):可适度配置一些高收益债(“垃圾债”,但需精挑细选)、可转债或含权债,以增强组合的收益弹性。
- 目标:在控制风险的前提下,追求超越通胀的稳健回报。
-
积极型投资者:
- 核心策略:主动管理,灵活运用久期和信用下沉策略。
- 做法:深入研究宏观经济和行业,主动判断利率走势,并敢于承担一定的信用风险(如投资BBB级甚至更低但基本面有改善空间的债券),以换取更高的票息和资本利得。
- 工具:可以运用债券基金、ETF等工具,甚至参与可转债打新等。
规避债券风险的关键思维
- 没有零风险,只有管理风险:理解并接受风险的存在,目标是将其控制在可承受范围内。
- 资产配置是第一要务:分散化是免费的午餐,是投资中最强大的风险控制工具。
- 明确你的投资目标:是为了保本、获取稳定现金流,还是追求资本增值?目标决定了你的策略。
- 不懂不投:在投资任何债券前,务必花时间了解其发行人、条款和风险特征。
- 保持耐心,长期持有:债券投资更适合中长期,频繁交易不仅增加成本,也容易因市场波动而做出错误决策。
通过以上系统性的方法,即使是普通投资者,也能有效地构建一个风险可控、收益稳健的债券投资组合。
(图片来源网络,侵删)
文章版权及转载声明
作者:99ANYc3cd6本文地址:https://nbhssh.com/post/5890.html发布于 02-18
文章转载或复制请以超链接形式并注明出处宁波恒顺财经知识网



