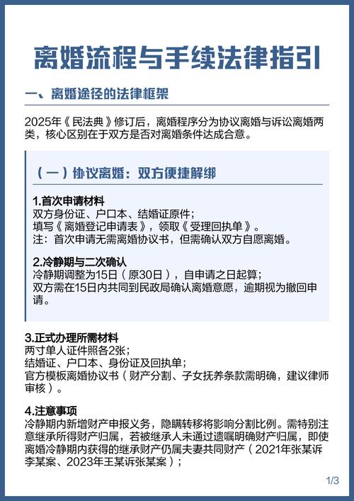
离婚法律途径具体有哪些步骤?
核心概念:两种离婚方式
-
协议离婚 (行政途径)
(图片来源网络,侵删)- 适用情况:夫妻双方自愿离婚,并且对子女抚养、财产分割、债务处理等问题已经达成了一致意见。
- 特点:速度快、成本低、程序相对简单,是和平分手的首选。
-
诉讼离婚 (司法途径)
- 适用情况:
- 一方要求离婚,另一方不同意离婚。
- 双方虽然都同意离婚,但在子女抚养、财产分割等问题上无法达成一致。
- 一方下落不明,无法进行协议离婚。
- 特点:程序复杂、耗时较长、成本较高(包括诉讼费和律师费),需要法院的介入和判决。
- 适用情况:
协议离婚详细流程
协议离婚遵循的是“申请-冷静期-登记发证”的流程。
第一步:申请
- 准备材料:
- 双方本人的有效身份证原件及复印件。
- 双方的户口簿原件及复印件(户口簿上需要有婚姻状况一栏,且与实际情况相符)。
- 结婚证原件及复印件。
- 《离婚协议书》(一式三份,需双方亲笔签名并按指印),这是最重要的文件,内容必须包括:
- 双方自愿离婚的意愿。
- 子女抚养权归属、抚养费金额及支付方式、探望权的约定。
- 夫妻共同财产的分割方案(房产、车辆、存款、股票、公司股权等)。
- 夫妻共同债务的清偿方案。
- 其他需要约定的事项。
- 双方近期半身免冠合影照片(2寸,2-3张,具体要求可咨询当地民政局)。
- 提交申请:
- 夫妻双方共同到任何一方常住户口所在地的婚姻登记机关(通常是区/县级民政局)提出离婚登记申请。
- 工作人员会核对材料,确认无误后,会发给《离婚登记申请受理回执单》。
第二步:冷静期
- 时间:自婚姻登记机关收到离婚登记申请之日起30日。
- 作用:这是为了给双方一个冷静思考的机会,防止冲动离婚。
- 注意事项:
- 在这30天内,任何一方不愿离婚的,可以持本人有效身份证件和《离婚登记申请受理回执单》,亲自到受理的婚姻登记机关撤回离婚登记申请。
- 如果双方都冷静下来,决定不离婚了,也需要去撤回申请。
- 如果这30天内,双方都没有去撤回申请,冷静期结束。
第三步:发证
- 申请领证:
- 在冷静期结束后的30日内(这个期限非常重要,过期作废),双方必须再次共同到婚姻登记机关申请发给离婚证。
- 如果任何一方未在规定期限内提出申请,则视为撤回离婚登记申请。
- 审查与发证:
- 婚姻登记机关会再次审查双方的离婚意愿和《离婚协议书》。
- 审查通过后,当场发给《离婚证》,正式解除婚姻关系。
整个协议离婚流程最快也需要30天(冷静期)+ 30天(领证期),但如果加上准备材料和往返时间,通常需要1-2个月。
诉讼离婚详细流程
如果无法协议离婚,一方可以向法院提起离婚诉讼。
(图片来源网络,侵删)
第一步:准备阶段
- 确定管辖法院:
- 一般原则:向被告住所地(户籍所在地或经常居住地)的人民法院提起诉讼。
- 特殊情况:如果被告离开住所地超过一年,可以向原告住所地法院起诉;如果被告下落不明,可以向原告住所地法院起诉。
- 准备诉讼材料:
- 《民事起诉状》:写明原告和被告的基本信息、诉讼请求(请求法院判决离婚、子女抚养权归属、财产如何分割、债务如何承担等)、事实与理由(陈述离婚的原因和事实依据)。
- 原告的身份证明材料:身份证原件及复印件。
- 婚姻关系证明材料:结婚证原件及复印件。
- 子女情况证明:子女的出生证明、户口本等,用于证明子女的基本情况。
- 财产证明材料:
- 房产证、车辆登记证、银行存款流水、股票账户信息等。
- 如果有财产约定(如婚前协议),也需要提供。
- 感情破裂的证据(这是法院判决离婚的关键):
- 家暴证据:报警回执、伤情鉴定、医院病历、照片、录音录像等。
- 重婚/与他人同居证据:结婚证、对方与他人居住的证明、照片、证人证言、聊天记录等。
- 赌博/吸毒等恶习证据:警方处罚决定书、证人证言、社区证明等。
- 感情不和分居证据:分居协议、租赁合同、证人证言、居委会/村委会证明等(通常需要连续分居满2年)。
- 委托律师的,需提交授权委托书和律师函。
第二步:立案与审理
- 立案:
- 携带所有材料到管辖法院的立案庭办理立案手续。
- 法院审查材料后,符合立案条件的,会予以受理,并通知缴纳诉讼费(离婚案件每件通常为50-300元,涉及财产分割超过20万元的部分,按0.5%另行缴纳)。
- 缴纳诉讼费后,法院会正式立案,并向双方送达《传票》和《应诉通知书》,告知开庭时间。
- 庭前调解:
- 在正式开庭前,法院通常会组织庭前调解。
- 法官会尝试劝说双方达成一致,如果能达成调解协议,法院会制作《民事调解书》,其效力与判决书相同,可以快速解除婚姻关系并解决所有争议,这是诉讼离婚中和平解决的最佳途径。
- 开庭审理:
- 如果调解失败,法院将进入开庭审理程序。
- 法庭调查:双方出示证据,法官询问案情。
- 法庭辩论:双方就争议焦点(如是否离婚、孩子归谁、财产怎么分)进行辩论。
- 最后陈述:双方做最后总结。
- 法院判决:
- 开庭后,法院会根据查明的事实和法律规定,作出判决。
- 判决离婚的条件:法院判决离婚的核心标准是“夫妻感情确已破裂”,如果原告能提供充分证据证明这一点,法院通常会支持离婚请求,如果第一次诉讼,原告无法提供充分证据,法院可能会判决不准离婚,给双方一个和好的机会。
第三步:上诉与执行
- 上诉:
- 如果任何一方对一审判决不服,可以在判决书送达之日起15日内向上一级人民法院提起上诉。
- 二审判决为终审判决,一经作出即生效。
- 申请强制执行:
- 如果一方不履行生效的判决书或调解书(如拒绝支付抚养费、拒绝分割财产),另一方可以在两年内向法院申请强制执行。
重要注意事项与法律要点
-
“感情破裂”的法定情形:
- 重婚或有配偶者与他人同居的。
- 实施家庭暴力或虐待、遗弃家庭成员的。
- 有赌博、吸毒等恶习屡教不改的。
- 因感情不和分居满二年的。
- 其他导致夫妻感情破裂的情形。
- 一方被宣告失踪,另一方提出离婚诉讼的。
-
子女抚养权:
- 两周岁以下:一般随母方生活。
- 两周岁以上:法院会优先考虑条件更优越、更有利于子女健康成长的一方。
- 八周岁以上:法院会尊重子女的真实意愿。
- 抚养费标准:通常按不直接抚养方月总收入的20%-30%支付,直至子女满18周岁。
-
财产分割:
- 原则:夫妻共同财产,原则上均等分割。
- 例外:照顾子女、女方和无过错方权益,对于隐藏、转移、变卖、毁损夫妻共同财产的一方,可以少分或不分。
- 个人财产:婚前个人财产、遗嘱或赠与合同中确定只归一方的财产、一方专用的生活用品等,属于个人财产,不参与分割。
-
冷静期的特殊规定:
(图片来源网络,侵删)- 在冷静期内,如果任何一方发现对方存在隐藏、转移、变卖、毁损、挥霍夫妻共同财产,或者伪造共同债务企图侵占另一方财产的,另一方可以向法院提起诉讼,请求离婚,不受冷静期的限制。
总结与建议
| 对比项 | 协议离婚 | 诉讼离婚 |
|---|---|---|
| 适用条件 | 双方自愿,且对所有问题达成一致 | 一方不同意或对问题有争议 |
| 办理机构 | 民政局 | 人民法院 |
| 时间成本 | 约30-60天 | 至少3个月,可能长达半年或更久 |
| 金钱成本 | 证件工本费等,较低 | 诉讼费、律师费,较高 |
| 优点 | 快速、经济、私密 | 具有强制执行力,能解决复杂争议 |
| 缺点 | 需双方高度配合,对财产分割有反悔风险 | 耗时长、压力大、结果不确定 |
给您的建议:
- 优先尝试协商:无论情况如何,首先尝试与对方进行坦诚沟通,看是否能就主要问题达成初步共识,如果能,协议离婚是最高效的选择。
- 收集证据:如果无法达成一致,特别是准备走诉讼途径时,证据至关重要,请尽早开始收集和整理相关证据。
- 咨询专业律师:离婚涉及人身、财产、子女等多重复杂法律关系,强烈建议在决定前咨询专业婚姻家庭律师,律师可以帮助您分析案情、评估风险、制定策略,并指导您准备材料,最大限度地维护您的合法权益。
- 保持冷静理性:离婚是人生大事,情绪激动时容易做出错误决定,尽量保持冷静,以解决问题为导向,避免不必要的冲突。
希望这份详细的指南能帮助您更好地了解通过法律途径离婚的流程,祝您顺利解决问题。
文章版权及转载声明
作者:99ANYc3cd6本文地址:https://nbhssh.com/post/5825.html发布于 02-18
文章转载或复制请以超链接形式并注明出处宁波恒顺财经知识网



