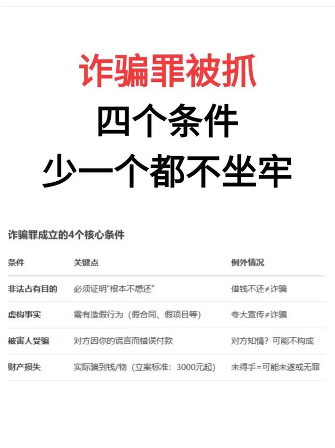
诈骗后退回款是否构成犯罪?
这是一个非常重要且常见的问题,答案是:不一定,关键在于行为人的主观意图。
(图片来源网络,侵删)
区分“善意退回”和“恶意利用”是判断是否构成犯罪的核心。
我们可以从以下几个层面来分析:
不构成犯罪的情况(善意退回)
在这种情况下,行为人本身没有参与诈骗,在得知款项是诈骗款后,主动、及时地将款项归还给受害人或公安机关。
主观意图:
(图片来源网络,侵删)
- 不知情: 行为人在完全不知情的情况下接收了这笔钱,以为是正常的转账、还款、工资或其他合法收入。
- 及时纠正: 一旦发现自己收到的钱有问题(警方联系、受害人询问、银行提示等),行为人立即意识到这是诈骗款,并主动采取行动。
客观行为:
- 主动联系: 主动联系受害人或警方,说明情况。
- 全额退回: 将收到的全部款项(包括可能产生的利息)原路退回或交给警方。
- 积极配合: 配合警方的调查,提供相关证据(如转账记录、聊天记录等)。
在这种情况下,行为人只是诈骗案中的“受害者”或“无辜第三人”,其接收款项的行为没有违法故意,后续的退回行为是正当的补救措施,不构成任何犯罪。
可能构成犯罪的情况(恶意利用)
在这种情况下,行为人虽然收到了诈骗款,但其后续的行为使其从“无辜第三人”转变为“犯罪参与者”。
主观意图:
(图片来源网络,侵删)
- 明知是诈骗款: 行为人从一开始就知道或后来明确知道这笔钱是诈骗所得。
- 非法占有的目的: 明确不想归还这笔钱,想据为己有。
客观行为:
- 拒不归还: 在明知款项是诈骗款后,以各种理由拒绝退还。
- 隐藏、转移款项: 故意将钱转到其他账户、取现或用于消费,以逃避返还。
- 挥霍、浪费: 将款项用于奢侈消费,导致无法返还。
- 勒索对方: 以归还为条件,向受害人或诈骗分子索要“手续费”、“感谢费”等额外好处。
在这种情况下,行为人的行为可能构成以下犯罪:
(1)掩饰、隐瞒犯罪所得、犯罪所得收益罪
这是最常见的罪名,根据《中华人民共和国刑法》第三百一十二条规定,明知是犯罪所得及其产生的收益,而予以窝藏、转移、收购、代为销售或者以其他方法掩饰、隐瞒的,即构成本罪。
- 适用场景: 行为人明知是诈骗款,但为了获利或帮助诈骗分子,故意不还,甚至帮助“洗钱”(如转账、取现等)。
- 关键点: “明知”是主观要件,“不归还”并试图“藏匿”是客观行为。
(2)诈骗罪(共犯)
如果行为人与诈骗分子之间存在事前或事中的通谋。
- 适用场景: 行为人本身就是诈骗团伙的一员,负责接收“赃款”;或者诈骗分子承诺将骗来的一部分钱分给行为人,让其帮忙接收和转移。
- 关键点: 行为人与诈骗犯有共同的犯罪故意,分工合作,共同完成诈骗。
(3)侵占罪
如果行为人是在合法、善意的情况下取得了财物(以为是正常的商业往来款),之后才产生非法占有的意图并拒不归还。
- 适用场景: 甲公司与乙公司有正常业务往来,某日,诈骗分子冒充乙公司向甲公司转账100万,甲公司财务在不知情的情况下入账,后因故与乙公司产生纠纷,甲公司便以“这是你们付的款”为由,拒绝返还,想用这笔钱抵消债务。
- 关键点: 行为人最初是合法占有,之后产生非法占有的目的,且拒不归还,在实践中,对于诈骗款这种“非法来源”的财物,认定为侵占罪有时会存在争议,但司法实践中也可能以此论处,尤其是在行为人“善意取得”后产生犯意的情况下。
总结与建议
| 情况 | 主观意图 | 客观行为 | 法律后果 |
|---|---|---|---|
| 善意退回 | 不知情或知情后主动归还 | 及时、全额、主动退回,配合调查 | 不构成犯罪,是正当行为。 |
| 恶意利用 | 明知是诈骗款,想据为己有 | 拒不归还、转移、隐藏、挥霍或索要额外好处 | 可能构成犯罪,如掩饰、隐瞒犯罪所得罪,诈骗罪(共犯)或侵占罪。 |
如果您不小心收到了诈骗款,正确的做法是:
- 保持冷静,不要动用: 立即停止使用该笔款项,不要转账、取现或消费。
- 核实信息: 尝试联系转款方核实情况,或通过官方渠道(如银行)查询。
- 主动联系警方: 这是最重要的一步,立即拨打110或前往就近派出所报案,说明情况,并提供你的银行账户、转账记录等证据。
- 配合调查: 按照警方的指示,配合做好笔录等工作,将款项通过公安机关依法返还给受害人。
切记: 及时退回不仅能让你免于法律风险,也是在帮助其他受害者挽回损失,切勿因一时贪念或心存侥幸,将自己置于犯罪的境地。
文章版权及转载声明
作者:99ANYc3cd6本文地址:https://nbhssh.com/post/5335.html发布于 02-13
文章转载或复制请以超链接形式并注明出处宁波恒顺财经知识网



