办事不退钱构成诈骗罪
这是一个非常重要且常见的问题。“办事不退钱”不一定构成诈骗罪,但满足特定条件时,完全可以构成诈骗罪。
(图片来源网络,侵删)
关键在于区分民事纠纷和刑事犯罪,我们不能简单地认为“收了钱没办成事就是诈骗”。
下面我们从法律角度详细拆解这个问题:
什么情况下“办事不退钱”是民事纠纷?
在大多数情况下,这属于民事纠纷或合同违约,不构成犯罪。
核心特征:
(图片来源网络,侵删)
- 双方有真实的合作意图: 办事方(A)确实想帮你办事,委托方(B)也确实希望事情能办成。
- 事情未办成是客观原因导致: 由于办事能力不足、政策变化、运气不好、流程受阻等客观原因,导致最终未能成功。
- 主观上没有非法占有目的: 办事方在收钱时,并没有从一开始就打算“拿了钱就跑路”或“无论如何都不退钱”,他们真心想办事,只是失败了。
举例:
- 找人办事办不成: 张某想托关系给孩子找一所好学校,给了李某10万元“打点费”,后来因为孩子成绩不够,学校政策收紧,事情没办成,李某也尝试了各种方法,但确实失败了,在这种情况下,李某虽然违约,但通常不构成诈骗,而是属于民事纠纷,张某可以起诉李某要求返还费用。
- 购买商品/服务不满意: 你花钱请一个装修队,结果装修质量差,不符合约定,这也是典型的民事合同纠纷,你可以要求返工、赔偿或解除合同。
处理方式: 当事人可以通过协商、调解、民事诉讼等途径解决,要求对方退还费用、赔偿损失等。
什么情况下“办事不退钱”构成诈骗罪?
当行为人的行为超越了民事纠纷的范畴,具备了诈骗罪的构成要件时,就会构成刑事犯罪。
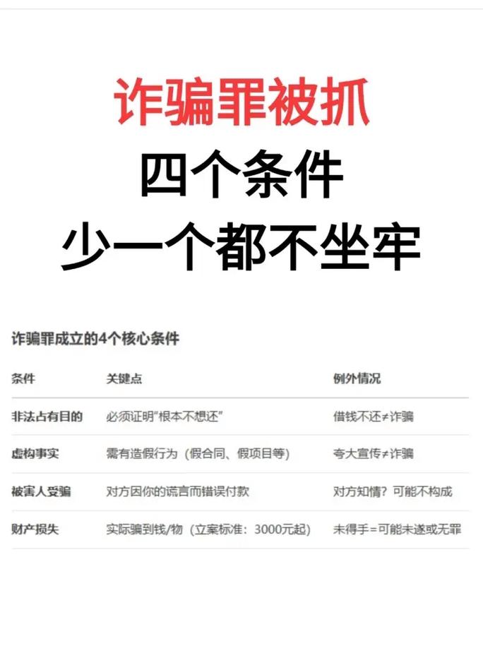
诈骗罪的构成要件(核心四步):
(图片来源网络,侵删)
- 行为人实施了“虚构事实、隐瞒真相”的欺骗行为。
- 被害人因此产生了错误认识,并“自愿”处分了财产(交了钱)。
- 行为人获得了财物。
- 被害人遭受了财产损失。
在“办事不退钱”的场景中,最关键的一点是:行为人在收钱时是否具有“非法占有的目的”。
构成诈骗罪的典型特征:
-
从开始就没有办事的意图和能力(根本没想办事):
- 身份虚构: 声称自己是“高官”、“领导”、“有特殊关系”,但实际上根本不是,或者根本没有这个能力。
- 项目虚构: 承诺办理一个子虚乌有的事情,办理北京户口”、“内部购买低价房”、“保证中标”等。
- 目的: 其真实目的就是为了骗取钱财,所谓的“办事”只是一个幌子。
-
办事过程中或事后,产生了非法占有的故意(想办事,但不想退钱):
- 一开始想办事,但遇到困难后放弃: 办事过程中发现事情比想象中难得多,成功希望渺茫,行为人不是积极告知委托人风险并协商退款,而是选择隐瞒真相,将错就错,将钱款非法占有。
- 以办事为名,行诈骗之实: 在办事过程中,不断编造新的理由要求委托人支付更多“费用”(如“打点领导”、“疏通关节”),但实际上从未真正向相关人员行贿,或者根本没有办事的打算,这些后续的收费行为本身就是新的诈骗行为。
举例(构成诈骗罪):
- 经典骗局: 王某声称自己是某部委的“处长”,能帮赵某的亲戚解决“事业编制”问题,需要50万元“活动经费”,赵某信以为真,将钱给了王某,王某拿到钱后,从未去找过任何关系,而是将钱用于个人挥霍,当赵某追问进度时,王某总是找各种借口拖延。这里,王某从收钱那一刻起就没有办事的真实意图,构成诈骗罪。
- 半路变卦: 陈某想办一个特殊行业的营业执照,找到李某,李某确实认识一些审批人员,一开始也积极沟通,但后来审批卡在某个环节,李某觉得事情要黄了,自己也不想再垫钱去“疏通”了,他不再联系陈某,也不告知实情,将陈某支付的20万元“公关费”据为己有。李某在办事失败后,产生了非法占有该笔费用的故意,其行为也构成了诈骗罪。
如何区分民事纠纷与诈骗罪?(关键判断点)
司法机关在判断时,通常会综合考量以下因素:
| 判断维度 | 民事纠纷 (违约) | 诈骗罪 (犯罪) |
|---|---|---|
| 主观意图 | 有真实办事意图,但因客观原因失败。 | 无真实办事意图,或办事失败后产生非法占有故意。 |
| 欺骗程度 | 可能有一些夸大、吹嘘的成分,但核心事实基本属实。 | 虚构根本不存在的事实(如虚假身份、虚假项目)。 |
| 履约行为 | 有积极的、真实的履约行为(如去沟通、去尝试)。 | 没有履约行为,或履约行为是虚假的、表演性的(如伪造聊天记录、假意联系)。 |
| 款项去向 | 款项可能用于办事开销(如送礼、请客),或有合理用途。 | 款项被用于个人挥霍、还债、投资赌博等与办事无关的地方。 |
| 事后态度 | 事情办不成后,通常会承认事实,并愿意协商退款或部分退款。 | 事情办不成后,百般抵赖、编造谎言、失联、跑路,拒绝退款。 |
| 能力基础 | 行为人通常具备一定的办事能力或资源。 | 行为人本身不具备任何办事能力和资源。 |
总结与建议
- 不是所有“办事不退钱”都是诈骗。 如果对方真心想办事,只是能力不济或运气不好,这属于民事纠纷,你可以通过法律途径追讨损失。
- 警惕“包办一切”的承诺。 特别是那些声称有“特殊关系”、“内部渠道”且要求支付大额“好处费”、“打点费”的情况,诈骗风险极高。
- 保留好证据。 无论对方是否构成犯罪,你都需要保留好所有证据,包括:
- 沟通记录: 微信、短信、电话录音等。
- 转账凭证: 银行流水、微信/支付宝转账记录。
- 书面协议: 如果有书面约定,务必保存好。
- 对方承诺办事的证据: 如对方提供的虚假身份证明、聊天记录等。
- 及时采取行动。 如果发现被骗,应立即停止支付更多费用,并第一时间向公安机关报案,如果公安机关认为不构成刑事案件,你可以再向法院提起民事诉讼。
法律依据:
- 《中华人民共和国刑法》第二百六十六条【诈骗罪】:诈骗公私财物,数额较大的,处三年以下有期徒刑、拘役或者管制,并处或者单处罚金;数额巨大或者有其他严重情节的,处三年以上十年以下有期徒刑,并处罚金;数额特别巨大或者有其他特别严重情节的,处十年以上有期徒刑或者无期徒刑,并处罚金或者没收财产,本法另有规定的,依照规定。
判断“办事不退钱”是否构成诈骗罪,核心在于探究行为人“主观上是否具有非法占有的目的”,这是一个需要结合全案证据进行综合判断的法律问题。
文章版权及转载声明
作者:99ANYc3cd6本文地址:https://nbhssh.com/post/5057.html发布于 02-10
文章转载或复制请以超链接形式并注明出处宁波恒顺财经知识网



