有效遗嘱需具备哪五个法律要件?
主体合格、内容真实、形式合法、意思自由、处置明确。
(图片来源网络,侵删)
下面我将为您详细解释每个要件,并结合不同类型的遗嘱进行说明。
有效遗嘱的五个法律要件
立遗嘱人主体合格 (具备完全民事行为能力)
这是遗嘱有效性的首要前提,立遗嘱人必须是在立遗嘱时神志清晰、能够完全理解自己行为的性质和后果的成年人。
- 具体要求:
- 年龄:必须是年满18周岁的成年人,或者年满16周岁以自己的劳动收入为主要生活来源的未成年人。
- 精神状态:必须具备完全民事行为能力,即没有患有精神病、老年痴呆症等会导致其无法辨认或控制自己行为的疾病,如果立遗嘱人在立遗嘱时是精神正常的,但后来病情恶化,只要遗嘱是在其神志清醒时订立的,仍然有效。
- 关键点:如果立遗嘱人在订立遗嘱时属于无民事行为能力人或限制民事行为能力人,那么其所立的遗嘱无效。
意思表示真实 (遗嘱内容是立遗嘱人的真实意愿)
遗嘱必须是立遗嘱人真实、自愿的意思表示,不能受到任何形式的欺诈、胁迫。
- 具体要求:
- 不受欺诈不是被他人通过虚构事实、隐瞒真相等方式误导而订立的。
- 不受胁迫不是被他人以威胁、暴力等手段强迫订立的。
- 无重大误解:立遗嘱人对遗嘱处分的财产范围、继承人情况等有清晰的认识,不存在因误解而作出对自己不利的处分。
- 关键点:如果能够证明遗嘱是在欺诈或胁迫下订立的,利害关系人可以向法院请求认定该遗嘱无效。
处分的财产是个人合法财产 (遗嘱内容合法)
立遗嘱人只能对自己享有合法所有权的财产进行处分,无权处分他人或国家的财产。
(图片来源网络,侵删)
- 具体要求:
- 所有权明确:遗嘱中指定的财产必须是立遗嘱人个人所有的,夫妻共同财产,只能处分属于自己的那一部分;与他人共有的财产,只能处分自己的份额。
- 财产合法:处分的财产本身不能是法律禁止流通或转让的,如毒品、枪支等。
- 关键点:如果遗嘱处分的部分或全部财产不属于立遗嘱人,那么这部分遗嘱内容无效,不影响其他有效部分的效力。
形式合法 (符合法定形式要求)
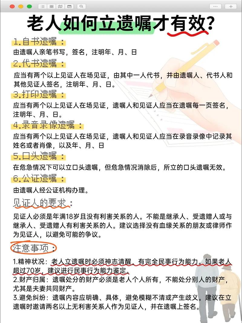
遗嘱是一种要式法律行为,必须采用法律规定的形式订立,根据《民法典》,遗嘱主要有以下六种形式,每种形式都有其特定的形式要件:
| 遗嘱类型 | 法定形式要件 | 适用场景 |
|---|---|---|
| 自书遗嘱 | 由立遗嘱人亲笔书写; 亲笔签名; 注明年、月、日。 |
最常见、最简单的形式,适合所有有书写能力的立遗嘱人。 |
| 代书遗嘱 | 应有2名以上见证人在场见证; 其中一名见证人代为书写; 注明年、月、日; 代书人、其他见证人和立遗嘱人均需签名。 |
适用于不识字、因病无法书写或书写不便的人。 |
| 打印遗嘱 | 应有2名以上见证人在场见证; 由计算机打印; 注明年、月、日; 立遗嘱人、见证人均需签名。 |
《民法典》新增形式,需严格遵循见证和签名程序。 |
| 录音录像遗嘱 | 应有2名以上见证人在场见证; 录音录像中应记录其姓名或肖像、年、月、日; 见证人和立遗嘱人均需在录音录像中记录其姓名或肖像。 |
适用于不便书写或希望用视听方式记录的情况。 |
| 口头遗嘱 | 仅在危急情况下(如濒临死亡)才能订立; 应有2名以上见证人在场见证; 危急情况解除后,能以书面或录音录像形式立遗嘱的,所立口头遗嘱无效。 |
特殊情况下的应急方式,效力最不稳定。 |
| 公证遗嘱 | 由立遗嘱人亲自到公证机构办理; 公证员依法审查并制作公证书。 |
法律效力最强,程序最严谨,能有效防止纠纷。 |
- 关键点:
- 见证人资格:见证人不能是无民事行为能力人、限制民事行为能力人以及其他继承人、受遗赠人,也不能是与继承人、受遗赠人有利害关系的人(如其配偶、子女、债权人、债务人等)。
- 形式瑕疵:如果遗嘱的形式不符合上述任何一种的要求,比如自书遗嘱没有写日期,或者代书遗嘱只有一个见证人,那么这份遗嘱可能会被认定为无效。
为缺乏劳动能力又没有生活来源的继承人保留必要份额 (必留份制度)
这是法律为了保护特定弱势继承人利益而设立的强制性规定,体现了法律的公平和道义。
- 具体要求:
- 对象:遗嘱中必须为“缺乏劳动能力又没有其他生活来源的继承人”保留必要的遗产份额。
- “必要份额”:具体数额由法院根据实际情况(如当地生活水平、被继承人的遗产价值、该继承人的实际需求等)酌情确定。
- 违反后果:如果遗嘱没有保留必留份,那么在分配遗产时,会先从遗产中扣出必留份,剩余部分再按照遗嘱内容分配,如果遗产不足以扣出必留份,则按法定继承处理,并优先保障必留份的实现。
- 关键点:这是对遗嘱自由的一种限制,即使遗嘱人明确表示不给某个继承人任何东西,但如果该继承人属于“必留份”对象,其合法权利仍受法律保护。
一份遗嘱要想在法律上站得住脚,必须同时通过这五个关口的检验:
- 谁立的? → 主体合格(脑子清楚、成年人)。
- 怎么想的? → 意思真实(没被骗、没被逼)。
- 分什么? → 财产合法(只能分自己的)。
- 怎么写? → 形式合法(按规矩来,有见证人等)。
- 有没有亏待谁? → 保留必留份(照顾弱势继承人)。
如果一份遗嘱在这五个方面有任何一项存在重大瑕疵,都可能导致其全部或部分无效,最终按照法定继承来处理遗产,这很可能与立遗嘱人的初衷相悖,在订立遗嘱时,务必谨慎,最好能咨询专业的律师或公证机构。
(图片来源网络,侵删)
文章版权及转载声明
作者:99ANYc3cd6本文地址:https://nbhssh.com/post/400.html发布于 2025-12-11
文章转载或复制请以超链接形式并注明出处宁波恒顺财经知识网



