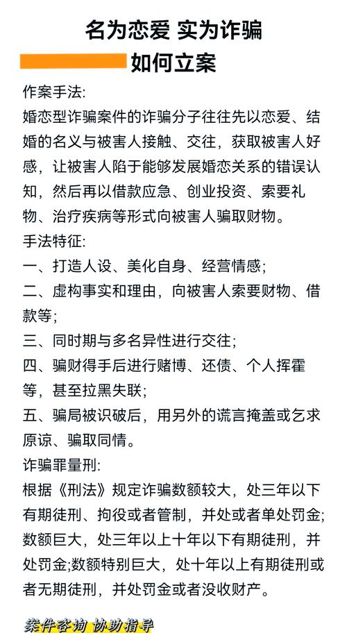
微信恋爱诈骗有何套路?
下面我将从诈骗模式、典型案例、识别要点、防范措施和被骗后应对五个方面进行详细拆解。
(图片来源网络,侵删)
“杀猪盘”诈骗的核心模式
“杀猪盘”这个名字非常形象地概括了整个诈骗过程:
- “找猪” (选猪): 诈骗分子(“猪农”)通过各种渠道寻找目标(“猪”),他们通常会选择有一定经济基础、情感需求旺盛、对网络交友有一定信任度的单身人士,尤其是离异或大龄未婚男女。
- “养猪” (养猪): 这是诈骗的核心阶段,诈骗分子会投入大量的时间和精力,扮演一个完美的“高富帅”或“白富美”形象,他们通过嘘寒问暖、制造浪漫、分享虚假的成功经历等方式,与目标建立深厚的情感信任,将目标“养肥”,直到对方对其产生强烈的依赖和爱恋。
- “杀猪” (杀猪): 当情感基础足够牢固后,诈骗分子会寻找一个“契机”,引诱目标进行投资、赌博或借款,他们通常会伪造一个稳赚不赔的投资平台或赌博网站,利用目标对其的信任,诱骗其投入大量资金,一旦目标投入,平台会先让其尝到一点甜头,然后以各种理由要求继续追加投资,直到目标无法再投入或察觉被骗。
- “跑路” (逃跑): 当目标投入的资金达到一定数额,或者发现无法提现时,诈骗分子会立即切断所有联系,消失得无影无踪,完成“收割”。
典型案例分析
案例:李女士的“高富帅”之梦
-
“找猪”阶段:
- 目标: 李女士,35岁,离异,经营一家小店,有一定积蓄,内心渴望爱情和稳定。
- 接触: 李女士在一个婚恋交友App上收到了一个名叫“王伟”(头像是一张英俊、穿着考究的商务精英照片)的好友请求,王伟的个人资料非常完美:某知名金融公司高管,有房有车,热爱生活。
-
“养猪”阶段(持续1-2个月):
(图片来源网络,侵删)- 建立信任: 王伟非常体贴,每天早晚都会问候,关心李女士的生活和工作,他会分享自己“出差”时在高级餐厅吃饭、开跑车的照片(实则是网上盗图)。
- 情感升温: 两人每天通过微信聊天数小时,从生活琐事聊到人生理想,王伟会“不经意”地透露自己工作压力大,渴望一个懂自己的伴侣,李女士感到自己找到了灵魂伴侣。
- 关键转折点: 王伟说,由于公司内部一个“特殊项目”,他可以利用内部消息在一个叫“XX国际”的加密货币平台上进行“低风险、高回报”的投资,他发来了自己账户里短短几天就盈利几十万的截图,并声称这是公司内部员工才能参与的“福利”。
-
“杀猪”阶段:
- 引诱投资: 王伟开始“引导”李女士,他先说:“我不想让你太辛苦,我帮你投点试试?”李女士很感动,王伟说:“这个平台有推荐奖励,你也注册一个,我们一起做,以后可以一起环游世界。”
- 小额试水: 李女士抱着试试看的心态,先投入了1万元,很快,平台显示账户变成了1.2万元,可以提现,李女士成功提现了200元,尝到了甜头,彻底放下了戒心。
- 加大投入: 王伟趁热打铁,说这是个好机会,建议加大投入,在“爱人”的鼓励和“高回报”的诱惑下,李女士开始抵押自己的房产,借了高利贷,总共投进了80多万元。
- 无法提现: 当李女士想提现一部分资金时,发现平台无法登录,客服也失联了,她这才意识到自己被骗,赶紧报警。
如何识别“杀猪盘”诈骗信号
掌握以下特征,可以帮助你识别潜在的“猪农”:
-
完美的人设:
- 形象过于完美: 头像、照片都是经过精心挑选的帅哥美女,气质出众。
- 职业高大上: 通常自称是金融精英、海外人士、军人、IT专家等,这些职业有理由解释其行踪不定和收入来源。
- 从不视频通话: 以“工作忙”、“网络不好”、“设备坏了”等借口拒绝视频,这是最大的危险信号之一。
-
迅速升温的情感:
(图片来源网络,侵删)- “爱情轰炸”: 刚认识就极度热情,用“宝贝”、“老公”、“老婆”等亲密称呼,快速确立恋爱关系。
- 过度嘘寒问暖: 24小时关心你的生活,让你感觉找到了真爱,但目的就是为了获取你的个人信息和情感弱点。
-
“不经意”的炫富:
- 频繁展示豪车、豪宅、奢侈品、高档餐厅的消费记录(很可能是伪造的)。
- 分享一些看似很“专业”的投资心得、股票代码,目的是为了铺垫后续的投资骗局。
-
引导性的话题:
- 在聊天中,会频繁抱怨工作压力大、赚钱难,或者分享某个“朋友”通过投资/赌博赚了大钱的故事。
- 时机成熟后,会“不经意”地透露自己有一个“内部消息”的投资渠道,并主动提出带你一起赚钱。
-
虚假的投资平台:
- 平台通常是自建的网站或App,网址看起来很奇怪,没有正规备案。
- 平台界面设计粗糙,但收益曲线却异常漂亮,稳涨不跌。
- 初期会让你小额提现,尝到甜头,一旦投入大额资金,就无法提现,平台也会很快消失。
防范“杀猪盘”的黄金法则
- 保持警惕,拒绝“速食爱情”: 网络交友要循序渐进,不要被对方的甜言蜜语冲昏头脑,真正的感情需要时间培养,几天就“爱上你”的,99%是骗子。
- 坚持视频验证: 如果对方总是拒绝视频或只愿意打语音,一定要高度警惕,要求其在特定时间、特定场景下视频,以确认其身份真实性。
- 捂紧钱袋子,谈钱就拉黑: 任何以恋爱为名,最终目的都是让你转账、投资、借钱的行为,都是诈骗,无论对方编造多么悲惨或诱人的理由,坚决不要给钱。
- 核实信息,多方求证: 对方提供的公司、项目、平台等信息,要通过官方渠道(如官网、114查号台等)进行核实,不要轻信对方的一面之词。
- 保护个人信息: 不要轻易透露自己的身份证号、银行卡号、家庭住址、工作单位等敏感信息。
不幸被骗后,应该怎么做?
-
立即止损,保存证据:
- 立即停止转账! 不要再相信任何“帮你解冻账户”、“需要交税”等二次诈骗的话术。
- 全面截图保存: 将对方的微信聊天记录、转账凭证、对方的微信账号信息、诈骗平台页面等所有相关证据全部截图保存。
-
第一时间报警:
- 拨打110或前往就近派出所报案。 这是追回损失最关键的一步。
- 向警方提供你收集的所有证据。 详细说明被骗经过,包括对方的联系方式、转账时间、金额、诈骗平台信息等。
- 警方会进行立案侦查。 虽然跨国、跨区域诈骗破案难度大,但报警是唯一合法的追偿途径。
-
通知银行和支付平台:
- 联系你的银行或微信/支付宝客服。 尝试冻结对方账户,并说明情况看是否能拦截资金,虽然成功率不高,但必须做。
-
调整心态,寻求帮助:
- 被骗后,受害者往往会自责、羞愧,这不是你的错,而是骗子太狡猾,不要过度自责,及时与家人、朋友沟通,寻求心理支持。
- 可以拨打国家反诈中心专线 96110 进行咨询和举报。
微信恋爱诈骗(杀猪盘)是一场精心策划的情感骗局,它利用了人性的弱点——对爱情的渴望和对金钱的贪念,只要我们保持清醒的头脑,对“天上掉馅饼”的好事多一分警惕,对“完美无瑕”的人设多一分怀疑,就能有效避免自己成为“待宰的肥猪”。网络那头,不一定是真爱,很可能是陷阱。
文章版权及转载声明
作者:99ANYc3cd6本文地址:https://nbhssh.com/post/3875.html发布于 01-29
文章转载或复制请以超链接形式并注明出处宁波恒顺财经知识网



