诈骗5万元能判几年刑?
这是一个非常严肃的法律问题,诈骗5万元人民币,根据中国现行法律,属于数额巨大,将面临三年以上十年以下有期徒刑,并处罚金。
下面为您进行详细的法律解读:
核心法律依据
诈骗罪的量刑主要依据《中华人民共和国刑法》第二百六十六条:
诈骗公私财物,数额较大的,处三年以下有期徒刑、拘役或者管制,并处或者单处罚金;数额巨大或者有其他严重情节的,处三年以上十年以下有期徒刑,并处罚金;数额特别巨大或者有其他特别严重情节的,处十年以上有期徒刑或者无期徒刑,并处罚金或者没收财产。
5万元对应的量刑档次
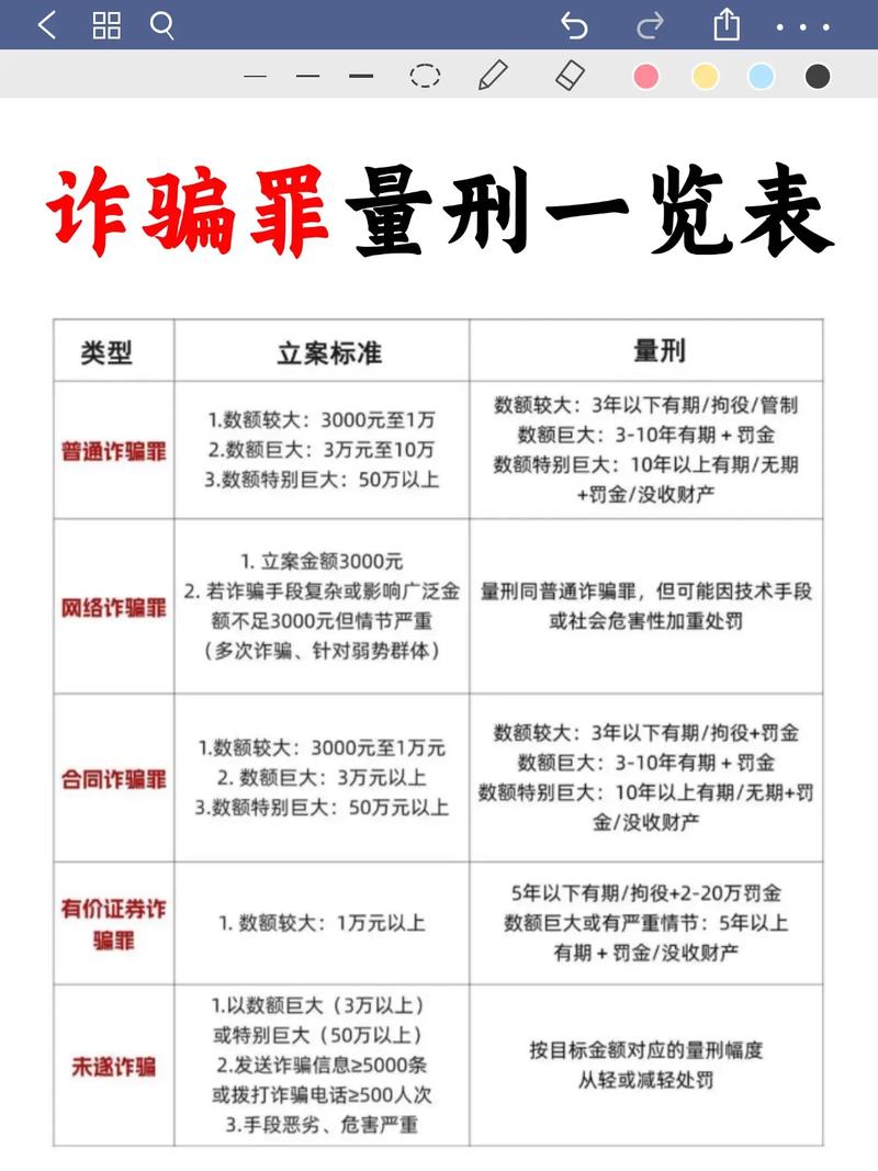
根据最高人民法院、最高人民检察院《关于办理诈骗刑事案件具体应用法律若干问题的解释》(法释〔2011〕7号),诈骗罪的数额标准分为三个档次:
-
数额较大:人民币三千元至一万元以上。
- 对应刑罚:三年以下有期徒刑、拘役或者管制,并处或者单处罚金。
-
数额巨大:人民币三万元至十万元以上。
- 对应刑罚:三年以上十年以下有期徒刑,并处罚金。
-
数额特别巨大:人民币五十万元以上。
- 对应刑罚:十年以上有期徒刑或者无期徒刑,并处罚金或者没收财产。
5万元这个金额,正好落在“数额巨大”的量刑区间(3万-10万)内。基准刑期就是在“三年以上十年以下有期徒刑”这个范围内。
影响最终判决的关键因素
虽然法律给出了一个明确的范围,但法院在判决时不会只看金额这一个数字,法官会根据案件的具体情况,在法定幅度内酌情确定一个具体的刑期,主要考虑以下因素:
从重处罚的情节(可能导致刑期更接近10年)
如果存在以下情节,法院会从重处罚,刑期可能会更长:
- 诈骗集团的首要分子:组织、领导犯罪团伙的人。
- 诈骗救灾、抢险、防汛、优抚、扶贫、移民、救济、医疗款物:诈骗的对象是特殊用途的款项,社会危害性更大。
- 以救灾、抢险等特殊名义实施诈骗:利用人们的同情心进行诈骗。
- 造成被害人自杀、精神失常或者其他严重后果:诈骗行为导致了极其恶劣的社会影响或人身伤害。
- 多次诈骗:有多次诈骗前科或本次诈骗涉及多起案件。
- 冒充司法机关等国家机关工作人员实施诈骗:利用公权力进行诈骗,欺骗性强,危害大。
- 挥霍诈骗的财物,致使诈骗的财物无法返还:没有退赃意愿或能力。
- 为实施诈骗准备工具、制造条件的:显示了更强的犯罪意图。
从轻或减轻处罚的情节(可能导致刑期更接近3年)
如果存在以下情节,法院会从轻或减轻处罚,刑期可能会更短:
- 自首:犯罪后自动投案,并如实供述自己的罪行。
- 立功:揭发他人犯罪行为查证属实,或者提供重要线索得以侦破其他案件。
- 坦白:虽非自动投案,但如实供述自己罪行,坦白的可以从轻处罚。
- 退赃、退赔:将诈骗所得的5万元全部或大部分退还给被害人,这是极其重要的减刑情节,如果能全额退赃并取得被害人的谅解,可以显著降低刑期,甚至可能适用缓刑。
- 取得被害人谅解:通过赔偿等方式,得到被害人的书面谅解。
- 初犯、偶犯:之前没有犯罪记录,本次是第一次犯罪。
- 积极认罪认罚:在检察院和法院阶段,承认指控的犯罪事实,愿意接受处罚。
一个可能的量刑情景分析
假设一个案例:小张因生活拮据,通过网络聊天软件编造各种理由,诈骗了一位退休老人5万元,案发后,小张被抓获,家属积极筹款退还了全部赃款,并取得了老人的书面谅解,小张也认罪认罚。
- 不利因素:诈骗数额巨大(5万元),且对象是老年人,社会影响不好。
- 有利因素:全额退赃、取得被害人谅解、认罪认罚、可能是初犯。
在这种情况下,法院的判决可能会在法定刑期(3-10年)的较低区间,例如判处3年有期徒刑,并适用缓刑(即不用坐牢,在社区接受考验)。
但如果小张是诈骗团伙的头目,且将5万元全部挥霍,拒不退赃,那么法院可能会判处一个较重的刑罚,比如7年或8年有期徒刑。
诈骗5万元,法定刑期为三年以上十年以下有期徒刑。
- 最坏情况:如果有多个从重情节,刑期可能接近甚至超过7年。
- 最好情况:如果有自首、全额退赃、取得谅解等重大从轻情节,刑期可能在3年左右,甚至有可能适用缓刑。
重要提示: 以上信息仅为法律知识普及,不构成任何法律意见,每个案件都有其独特性,最终判决结果由法院根据全部证据和情节依法作出,如果您或您身边的人遇到此类问题,请务必立即咨询专业的刑事辩护律师,以便获得最有效的法律帮助。
作者:99ANYc3cd6本文地址:https://nbhssh.com/post/3774.html发布于 01-28
文章转载或复制请以超链接形式并注明出处宁波恒顺财经知识网



