诈骗十五万会判几年刑?
关于诈骗十五万元人民币的量刑问题,需要根据中国的《刑法》和相关司法解释来综合判断,这是一个非常严重的刑事案件,具体判刑年限会因多个关键因素而有所不同。
核心结论:十五万元属于“数额巨大”,法定刑期在“三年以上十年以下有期徒刑”,并处罚金,但最终判多少年,需要看以下关键因素。
法律基准:《刑法》规定
根据《中华人民共和国刑法》第二百六十六条【诈骗罪】:
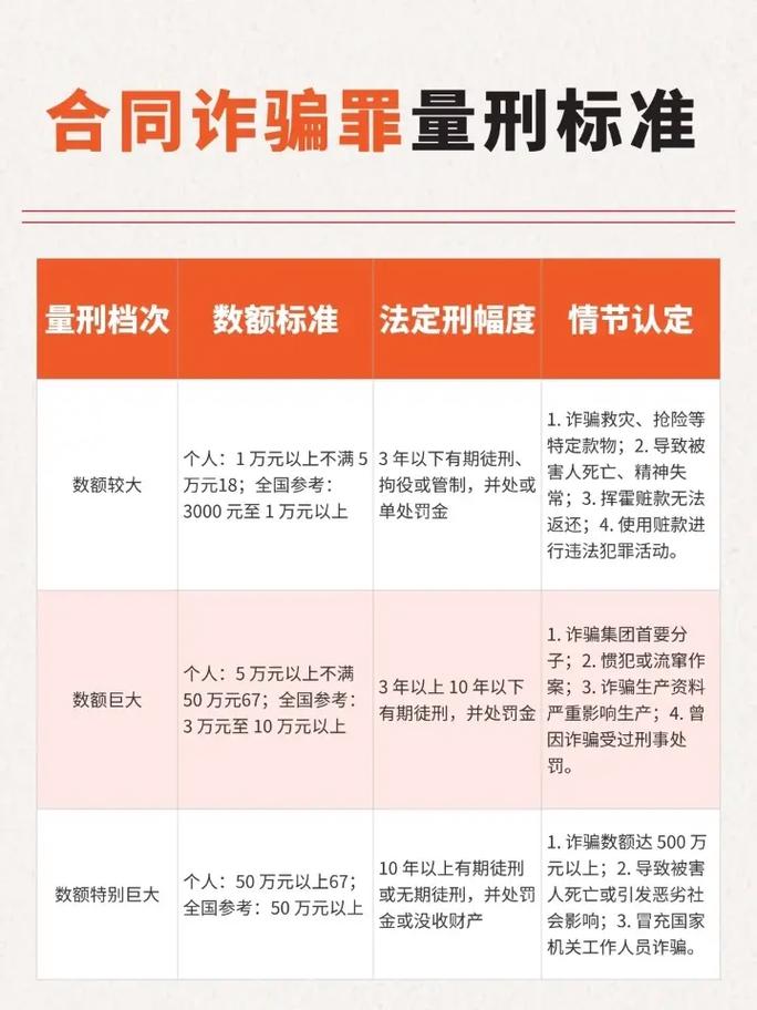
诈骗公私财物,数额较大的,处三年以下有期徒刑、拘役或者管制,并处或者单处罚金; 数额巨大或者有其他严重情节的,处三年以上十年以下有期徒刑,并处罚金; 数额特别巨大或者有其他特别严重情节的,处十年以上有期徒刑或者无期徒刑,并处罚金或者没收财产。
关键在于“数额巨大”的认定标准。
十五万元的数额认定
根据最高人民法院、最高人民检察院《关于办理诈骗刑事案件具体应用法律若干问题的解释》(法释〔2011〕7号)第一条的规定:
诈骗公私财物价值三千元至一万元以上、三万元至十万元以上、五十万元以上的,应当分别认定为刑法第二百六十六条规定的“数额较大”、“数额巨大”、“数额特别巨大”。
由于各省、自治区、直辖市可以根据本地经济发展状况,在上述幅度内确定具体执行标准,但通常全国大部分地区的标准是:
- 数额较大: 3千元 - 1万元以上
- 数额巨大: 3万元 - 10万元以上
- 数额特别巨大: 50万元以上
十五万元已经远超10万元的“数额巨大”的最低标准,法定刑期起点就是“三年以上十年以下有期徒刑”。
影响最终刑期的关键因素
法官在判决时,不会只看金额,而是会综合考虑全案情况,在法定刑期内找到一个具体的刑期,以下是决定最终判年数高低的主要因素:
从轻或减轻处罚的情节(可能判得较轻)
- 自首: 犯罪后自动投案,如实供述自己的罪行,这是最重要的从轻情节之一。
- 立功: 揭发他人犯罪行为,查证属实的;或者提供重要线索,得以侦破其他案件等。
- 坦白: 虽然没有自首,但在被采取强制措施后,如实供述自己的罪行,坦白可以从轻处罚。
- 退赃、退赔: 将诈骗所得的十五万元全部或大部分退还给被害人,并取得被害人的谅解,这是极其重要的从轻情节,可以显著降低刑期。
- 取得被害人谅解: 通过积极赔偿、真诚道歉等方式,获得被害人的书面谅解,法院在量刑时会予以充分考虑。
- 从犯: 如果在共同犯罪中起次要或辅助作用,应当从轻、减轻处罚或者免除处罚。
- 认罪认罚: 犯罪嫌疑人自愿如实供述自己的罪行,承认指控的犯罪事实,愿意接受处罚的,可以依法从宽处理。
- 主观恶性小: 比如因生活所迫、一时糊涂等,而非出于贪婪和恶意。
在这些情节都具备的情况下,十五万元的诈骗案,有可能在三年左右甚至更低(如适用缓刑)的幅度内判决。
从重处罚的情节(可能判得较重)
- 累犯: 曾因犯罪被判处有期徒刑以上刑罚,刑罚执行完毕或者赦免以后,在五年以内再犯应当判处有期徒刑以上刑罚之罪的,累犯是法定的从重处罚情节,不能适用缓刑。
- 诈骗集团的首要分子: 在共同犯罪中起组织、领导作用的主犯,处罚会更重。
- 针对特定人群犯罪: 如诈骗残疾人、老年人、未成年人、在校学生、丧失劳动能力人的财物,或者用于救灾、抢险、优抚款物的,会从重处罚。
- 造成严重后果: 因诈骗导致被害人自杀、精神失常、家庭破裂等严重后果。
- 诈骗手段恶劣: 如冒充军警、国家机关工作人员进行诈骗,或使用电信网络等现代化手段进行大规模诈骗。
- 拒不退赃: 将诈骗所得挥霍一空,或者拒绝赔偿被害人损失。
如果存在这些从重情节,即使金额是十五万,刑期也可能向十年靠拢。
一个可能的量刑示例
为了更直观地理解,我们可以构建两个不同的情景:
-
情景一(可能判处较轻):
- 案情: 小张因做生意失败,一时糊涂,诈骗了朋友15万元。
- 情节: 诈骗后小张非常后悔,立即向公安机关投案(自首),并将15万元全部退还给朋友,获得了朋友的谅解,小张认罪认罚,态度诚恳,且是初犯。
- 可能的判决: 考虑到自首、全额退赃、取得谅解、认罪认罚等多个从轻情节,法院可能会判处他三年以下有期徒刑,并适用缓刑(判处有期徒刑二年,缓刑三年)。
-
情景二(可能判处较重):
- 案情: 老李是诈骗团伙的头目,组织人员利用电信网络技术,专门诈骗老年人,涉案金额15万元。
- 情节: 老李在犯罪中起主要作用,是主犯,被抓后拒不认罪,赃款已被挥霍,导致一名被骗老人因心脏病发作住院。
- 可能的判决: 考虑到其主犯身份、针对老年人犯罪、拒不退赃、造成严重后果等从重情节,法院可能会在法定刑期内从重处罚,判处他七到九年有期徒刑,并处罚金。
总结与建议
- 基准刑期: 诈骗十五万,法定刑期为三年以上十年以下有期徒刑,并处罚金。
- 浮动范围: 最终判刑可能在3年到10年之间,具体年限取决于案件的具体情节。
- 核心变量: 是否退赃退赔、是否取得被害人谅解、是否有自首/立功等情节,是决定最终刑期的最关键因素。
- 专业咨询: 刑事案件非常复杂,家属或当事人应立即聘请专业的刑事律师,律师可以:
- 分析案情,寻找对当事人有利的辩护点。
- 与办案机关沟通,了解案件进展。
- 在审查起诉和审判阶段,为当事人争取最轻的处理结果,如取保候审、不起诉、缓刑或从轻量刑。
以上内容仅为法律知识普及,不构成任何形式的法律建议,具体案件请务必咨询专业律师。
作者:99ANYc3cd6本文地址:https://nbhssh.com/post/3724.html发布于 01-28
文章转载或复制请以超链接形式并注明出处宁波恒顺财经知识网



