诈骗二十五万判多少年?
根据中国《刑法》的规定,诈骗二十五万元属于数额巨大,将面临严厉的刑事处罚。
(图片来源网络,侵删)
具体判决需要根据多个因素综合判定,但我们可以根据法律规定和司法实践进行一个详细的分析。
核心法律依据
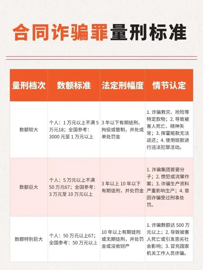
诈骗罪的量刑主要依据诈骗金额,分为三个档次:
-
数额较大:诈骗公私财物价值三千元至一万元以上。
- 刑罚:处三年以下有期徒刑、拘役或者管制,并处或者单处罚金。
-
数额巨大:诈骗公私财物价值三万元至十万元以上。
(图片来源网络,侵删)- 刑罚:处三年以上十年以下有期徒刑,并处罚金。
-
数额特别巨大:诈骗公私财物价值五十万元以上。
- 刑罚:处十年以上有期徒刑或者无期徒刑,并处罚金或者没收财产。
关键点:您提到的二十五万元,已经远超“数额巨大”的起点(3万元),但尚未达到“数额特别巨大”的起点(50万元),法定刑期在 “三年以上十年以下有期徒刑” 这个区间内。
影响最终判决的关键因素
虽然法定刑期是3-10年,但法院在判决时会综合考虑以下因素,最终确定的刑期可能在这个区间内浮动,甚至可能低于三年(如果有重大减轻情节)。
从重处罚的情节(可能导致刑期更接近10年)
如果存在以下情节,法院会从重处罚:
(图片来源网络,侵删)
- 诈骗集团的首要分子:在共同犯罪中起主要作用。
- 诈骗救灾、抢险、防汛、优抚、扶贫、移民、救济、医疗款物:这类款项性质特殊,社会危害性更大。
- 以救灾、抢险等特殊事由进行诈骗:利用人们的同情心,手段恶劣。
- 挥霍诈骗所得:将赃款用于高消费、赌博等,导致无法退赔。
- 为违法犯罪活动支付费用:如用诈骗所得购买毒品、枪支等。
- 多次实施电信网络诈骗:屡教不改,主观恶性深。
- 造成被害人自杀、精神失常等严重后果:诈骗行为引发了极其恶劣的社会后果。
从轻或减轻处罚的情节(可能导致刑期低于3年或获得缓刑)
如果存在以下情节,法院会从轻或减轻处罚,这是争取更好结果的关键:
- 自首:犯罪后自动投案,并如实供述自己的罪行,这是最重要的从轻情节之一。
- 立功:揭发他人犯罪行为,查证属实的;或者提供重要线索,得以侦破其他案件等。
- 坦白:虽未自动投案,但如实供述自己罪行的,可以从轻处罚。
- 退赃退赔:这是本案中极其重要的情节! 如果被告人及其家属能够积极退赔全部或大部分二十五万元赃款,并取得被害人的谅解,法院在量刑时会予以极大考虑,全额退赔并获得谅解,是争取缓刑的最重要条件。
- 认罪认罚:自愿如实供述自己的罪行,承认指控的犯罪事实,愿意接受处罚的,可以依法从宽处理。
- 初犯、偶犯:此前没有犯罪记录,本次是初犯。
- 被害人存在过错:被害人是参与赌博等违法活动被骗,这在一定程度上可能会影响对被告人的量刑(但不能免除其罪责)。
二十五万元诈骗案的判决可能性分析
结合以上因素,我们可以推测几种可能的判决结果:
-
基准判决(无特殊情节)
- 如果被告人没有自首、退赃等从轻情节,但也没有从重情节,诈骗25万元的刑期通常会在 4到7年 之间,法院会根据案件的具体细节(如诈骗手段、是否是主犯等)来确定。
-
积极退赔并取得谅解(争取缓刑的关键)
- 如果被告人全额退赔了25万元,并真诚悔罪,获得了被害人的书面《谅解书》,同时具有坦白、认罪认罚等情节,那么法院有很大可能会判处 三年以下有期徒刑。
- 在这种情况下,如果刑期在三年以下,并且没有再犯罪的危险,法院有很大机会宣告 缓刑。缓刑意味着“判而不监”,不需要实际坐牢。
-
存在严重从重情节
- 如果是诈骗集团主犯,或者造成了被害人自杀等严重后果,即使退赔了部分款项,法院也可能顶格判处,刑期可能会在 7到9年 之间。
总结与建议
对于诈骗二十五万元的案件:
- 法定刑期:三年以上十年以下有期徒刑。
- 核心变量:是否退赃退赔以及是否获得被害人谅解,这是决定最终刑期是长是短,甚至是否适用缓刑的最关键因素。
- 其他重要因素:自首、立功、认罪认罚等法定从轻情节。
给家属或当事人的建议:
- 立即聘请专业律师:刑事案件的辩护专业性极强,律师能提供最有效的法律帮助。
- 全力筹措资金退赔:这是争取从轻处理最直接、最有效的方式,应尽最大努力退赔全部赃款。
- 真诚悔罪,争取谅解:通过律师与被害人沟通,争取获得《谅解书》,这是影响判决的重要酌定情节。
- 积极配合调查:如实供述,认罪认罚,争取法定的从宽处理。
请注意:以上分析是基于法律条文和司法实践的一般性判断,最终判决结果由法院根据案卷证据和庭审情况依法作出。
文章版权及转载声明
作者:99ANYc3cd6本文地址:https://nbhssh.com/post/3569.html发布于 01-26
文章转载或复制请以超链接形式并注明出处宁波恒顺财经知识网



