公司投资入股的会计分录如何编制?
- 以公允价值计量且其变动计入当期损益的金融资产 (交易性金融资产)
- 以公允价值计量且其变动计入其他综合收益的金融资产 (其他权益工具投资)
- 长期股权投资
下面我们详细解析这三种情况下的会计分录。
(图片来源网络,侵删)
核心判断标准
在进行会计处理前,首先要判断这笔投资属于哪一类:
| 特征 | 交易性金融资产 (FVTPL) | 其他权益工具投资 (FVTOCI) | 长期股权投资 |
|---|---|---|---|
| 目的 | 短期赚取差价,近期出售 | 可能有,也可能没有;不以短期出售为唯一目的 | 对被投资单位实施控制、共同控制或重大影响 |
| 持股比例 | < 20% | < 20% | ≥ 20% (或虽<20%但有重大影响) |
| 后续计量 | 公允价值,变动计入“公允价值变动损益” | 公允价值,变动计入“其他综合收益” | 成本法或权益法核算 |
| 出售时损益 | 售价 - 账面价值 (含累计公允价值变动) | 售价 - 账面价值 (累计公允价值变动转入“留存收益”) | 售价 - 长期股权投资账面价值 +/- 其他综合收益转入 |
作为“交易性金融资产”核算
这种情况通常是为了短期炒作,赚取股价波动差价。
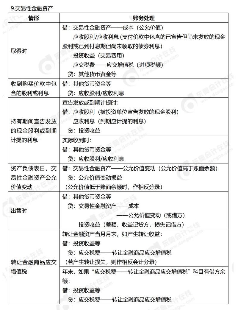
初始投资时 (购买股票)
- 公式: 初始成本 = 买价 + 相关税费、手续费等交易费用
- 分录:
借:交易性金融资产 — 成本 [买价] 应收股利 [已宣告但尚未发放的现金股利] 投资收益 [支付的交易费用,直接计入当期损益] 贷:银行存款 [支付的总金额]
持有期间 (资产负债表日)
(图片来源网络,侵删)
- 公允价值变动:
- 当公允价值 > 账面价值时:
借:交易性金融资产 — 公允价值变动 贷:公允价值变动损益 - 当公允价值 < 账面价值时,做相反分录。
- 当公允价值 > 账面价值时:
- 收到现金股利:
- 对于持有期间被投资方宣告发放的现金股利:
借:应收股利 贷:投资收益 - 实际收到时:
借:银行存款 贷:应收股利
- 对于持有期间被投资方宣告发放的现金股利:
出售时
- 公式: 投资收益 = 出售所得净额 - 该金融资产的账面价值
- 分录:
借:银行存款 [出售收到的净额] 公允价值变动损益 (或贷方) [结转累计的公允价值变动] 贷:交易性金融资产 — 成本 交易性金融资产 — 公允价值变动 投资收益 (或借方) [差额,可能在借方或贷方]- 注: 出售时,需要将累计的“公允价值变动损益”转入“投资收益”。
作为“其他权益工具投资”核算
这种情况通常是为了战略投资,不打算短期出售,但又不具备重大影响。
初始投资时 (购买股票)
- 公式: 初始成本 = 买价 + 相关税费、手续费等交易费用
- 分录:
借:其他权益工具投资 — 成本 [买价 + 交易费用] 应收股利 [已宣告但尚未发放的现金股利] 贷:银行存款 [支付的总金额]- 关键点: 这里的交易费用计入其初始成本,与“交易性金融资产”不同。
持有期间 (资产负债表日)
(图片来源网络,侵删)
- 公允价值变动:
- 当公允价值 > 账面价值时:
借:其他权益工具投资 — 公允价值变动 贷:其他综合收益 - 当公允价值 < 账面价值时,做相反分录。
- 当公允价值 > 账面价值时:
- 收到现金股利:
- 与交易性金融资产不同,收到现金股利时直接确认投资收益。
借:应收股利 贷:投资收益 - 实际收到时:
借:银行存款 贷:应收股利
- 与交易性金融资产不同,收到现金股利时直接确认投资收益。
出售时
- 公式: 出售损益 = 出售所得净额 - 该金融资产的账面价值
- 分录:
借:银行存款 [出售收到的净额] 其他综合收益 (或贷方) [结转累计的公允价值变动] 贷:其他权益工具投资 — 成本 其他权益工具投资 — 公允价值变动 投资收益 (或借方) [差额]- 关键点: 出售时,累计的“其他综合收益”需要转入“留存收益”(未分配利润),而不是“投资收益”。
- 转入留存收益的分录:
借:其他综合收益 贷:利润分配 — 未分配利润
作为“长期股权投资”核算
这是最复杂的情况,通常是对子公司、合营企业或联营企业的投资,核算方法分为成本法和权益法。
A. 成本法核算 (通常适用于对子公司的投资,持股 > 50%)
初始投资时
- 公式: 初始投资成本 = 支付的现金/非现金资产的公允价值 + 直接相关费用
- 分录:
借:长期股权投资 — 投资成本 应收股利 贷:银行存款 / 固定资产 / 无形资产等
持有期间
- 被投资方宣告分派现金股利或利润时:
- 核心原则: 按照享有的份额确认投资收益。
- 分录:
借:应收股利 贷:投资收益 - 注: 成本法下,资产负债表日不根据被投资方净利润调整长期股权投资的账面价值。
B. 权益法核算 (通常适用于对联营企业的投资,持股 20%-50%)
初始投资时
- 分录与成本法相同,但后续处理完全不同。
借:长期股权投资 — 投资成本 贷:银行存款
持有期间
- 根据被投资方净利润确认投资收益:
- 当被投资方实现净利润时:
借:长期股权投资 — 损益调整 贷:投资收益 - 当被投资方发生净亏损时,做相反分录。
- 当被投资方实现净利润时:
- 被投资方宣告分派现金股利时:
- 这会冲减长期股权投资的账面价值。
借:应收股利 贷:长期股权投资 — 损益调整
- 这会冲减长期股权投资的账面价值。
- 其他综合收益变动:
- 当被投资方其他综合收益发生变动时,投资方按比例确认:
借:长期股权投资 — 其他综合收益 贷:其他综合收益
- 当被投资方其他综合收益发生变动时,投资方按比例确认:
- 净损益以外其他所有者权益变动:
- 如被投资方接受其他股东的资本性投入,投资方按比例确认:
借:长期股权投资 — 其他权益变动 贷:资本公积 — 其他资本公积
- 如被投资方接受其他股东的资本性投入,投资方按比例确认:
处置时
- 公式: 处置损益 = 处置所得 - 长期股权投资账面价值 - 原计入其他综合收益/资本公积的部分
- 分录:
借:银行存款 长期股权投资减值准备 (如有) 贷:长期股权投资 — 投资成本 — 损益调整 — 其他综合收益 — 其他权益变动 投资收益 (差额,借或贷) - 结转原计入其他综合收益和资本公积的金额:
- 结转其他综合收益:
借:其他综合收益 贷:投资收益 - 结转资本公积:
借:资本公积 — 其他资本公积 贷:投资收益
- 结转其他综合收益:
总结与实例
假设A公司出资1,000万元现金入股B公司。
-
情景1: A公司仅为财务投资,意图在一年内卖出,A公司应将其作为“交易性金融资产”。
- 分录:
借:交易性金融资产 — 成本 10,000,000 贷:银行存款 10,000,000
- 分录:
-
情景2: A公司看好B公司前景,计划长期持有,但不参与经营,A公司应将其作为“其他权益工具投资”。
- 分录:
借:其他权益工具投资 — 成本 10,000,000 贷:银行存款 10,000,000
- 分录:
-
情景3: A公司入股后,在B公司董事会中派有代表,能对B公司的生产经营决策施加重大影响,A公司应将其作为“长期股权投资(权益法)”。
- 分录:
借:长期股权投资 — 投资成本 10,000,000 贷:银行存款 10,000,000
- 分录:
-
情景4: A公司入股后,拥有B公司60%的股权,能够控制B公司的财务和经营决策,A公司应将其作为“长期股权投资(成本法)”。
- 分录:
借:长期股权投资 — 投资成本 10,000,000 贷:银行存款 10,000,000
- 分录:
重要提示: 会计处理的专业性很强,实际操作中需要严格依据《企业会计准则》和企业的具体情况判断,如果不确定,建议咨询专业的会计师或审计师。
文章版权及转载声明
作者:99ANYc3cd6本文地址:https://nbhssh.com/post/3465.html发布于 01-25
文章转载或复制请以超链接形式并注明出处宁波恒顺财经知识网



