网上骗多少钱算诈骗罪?立案金额是多少?
这是一个非常重要且常见的问题。并没有一个固定的“金额”标准,只要行为符合诈骗罪的构成要件,无论金额大小,都可能构成诈骗罪。
(图片来源网络,侵删)
金额在诈骗罪的定罪量刑中起着至关重要的作用,我们可以从以下几个层面来理解:
核心原则:金额是定罪量刑的关键,但不是唯一标准
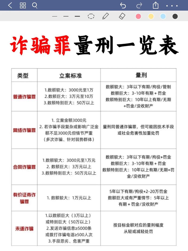
中国《刑法》第二百六十六条规定了诈骗罪,其核心是“以非法占有为目的,使用欺骗方法,骗取数额较大的公私财物”。
这里的“数额较大”就是由金额来决定的,根据最高人民法院、最高人民检察院《关于办理诈骗刑事案件具体应用法律若干问题的解释》,诈骗罪的立案标准和量刑档次主要依据诈骗公私财物的数额。
具体金额标准(以全国为例,部分省份可能有细微差别)
这个司法解释将诈骗金额分为三个主要档次,对应不同的法律后果:
(图片来源网络,侵删)
“数额较大” - 立案标准(构成犯罪)
- 金额标准: 诈骗公私财物价值 三千元至一万元以上 的。
- 法律后果:
- 立案追诉: 达到这个数额,公安机关就应当作为刑事案件立案侦查。
- 量刑: 处 三年以下有期徒刑、拘役或者管制,并处或者单处罚金。
- 特别说明:
- 这个“三千元至一万元以上”是一个幅度,具体各省、自治区、直辖市会根据本地经济发展水平,在这个幅度内确定自己的具体执行标准,经济发达地区(如北京、上海)的起点可能是1万元,而经济欠发达地区可能是3000元。
- “数额较大”的例外(即使未达标准也可能立案): 如果诈骗行为导致被害人 自杀、精神失常 或者 造成其他严重后果 的,即使金额未达到“数额较大”的标准,也可以以诈骗罪追究刑事责任。
“数额巨大” - 加重处罚
- 金额标准: 诈骗公私财物价值 三万元至十万元以上 的。
- 法律后果:
- 量刑: 处 三年以上十年以下有期徒刑,并处罚金。
“数额特别巨大” - 更重处罚
- 金额标准: 诈骗公私财物价值 五十万元以上 的。
- 法律后果:
- 量刑: 处 十年以上有期徒刑或者无期徒刑,并处罚金或者没收财产。
除了金额,还有哪些重要因素?
金额虽然重要,但并非全部,司法机关在审理时还会综合考虑以下因素:
-
诈骗情节:
- 诈骗集团的首要分子: 即使个人分到的金额不大,作为组织者也会被重判。
- 诈骗救灾、抢险、防汛、优抚、扶贫、移民、救济、医疗款物的: 这类行为性质恶劣,会从重处罚。
- 以“套路贷”、“校园贷”等名义实施诈骗的: 会被认定为情节严重。
- 利用电信网络技术手段实施诈骗的: 同样会被认定为情节严重。
-
犯罪后的态度:
- 自首、立功: 如果诈骗后主动投案并如实供述,或揭发他人犯罪行为,可以依法从轻或减轻处罚。
- 退赃、退赔: 如果将骗取的财物全部或大部分退还给被害人,并取得被害人谅解,这是非常重要的酌情从轻处罚的情节,很多时候,积极退赔是获得缓刑的关键。
- 认罪认罚: 在侦查、起诉、审判阶段如实供述并认罪,也可以从宽处理。
如果金额很小,会怎么样?
如果诈骗金额远低于当地“数额较大”的立案标准(比如只骗了几十、几百元),虽然不构成刑事犯罪,但仍然需要承担相应的法律责任:
(图片来源网络,侵删)
- 行政处罚: 根据《中华人民共和国治安管理处罚法》,诈骗公私财物的,处 五日以上十日以下拘留,可以并处五百元以下罚款;情节较重的,处 十日以上十五日以下拘留,可以并处一千元以下罚款。
- 民事责任: 被害人可以提起民事诉讼,要求返还被骗的财物。
总结与建议
| 金额档次 | 法律后果 | 关键点 |
|---|---|---|
| 低于当地立案标准 | 不构成犯罪,但可能面临行政拘留和罚款。 | 民事上仍需返还财物。 |
| 达到“数额较大”(如3000元-1万元以上) | 构成诈骗罪,面临有期徒刑、拘役或管制。 | 刑事立案的起点。 |
| 达到“数额巨大”(如3万元-10万元以上) | 构成诈骗罪,面临3-10年有期徒刑。 | 量刑档次提升。 |
| 达到“数额特别巨大”(如50万元以上) | 构成诈骗罪,面临10年以上有期徒刑至无期徒刑。 | 最严重的量刑档次。 |
重要建议:
- 不要抱有侥幸心理: 无论金额大小,网络诈骗都是违法行为,骗取3000元和骗取300元,虽然法律后果不同,但性质都是一样的。
- 立即止损并报警: 如果发现自己被骗,应第一时间保存好所有证据(聊天记录、转账凭证、对方账号等),并立即向公安机关报案,越早报警,追回损失的可能性越大。
- 积极退赔争取宽大处理: 如果不幸成为被告,积极退赃退赔、争取被害人谅解,是获得从轻处罚的最有效途径。
网上骗多少钱算诈骗罪?答案是:达到当地刑事立案标准(通常是3000元以上)就算。 但法律是复杂的,最终判决会综合考虑金额、情节、态度等多种因素。
文章版权及转载声明
作者:99ANYc3cd6本文地址:https://nbhssh.com/post/3140.html发布于 01-22
文章转载或复制请以超链接形式并注明出处宁波恒顺财经知识网



