法律尽调文件清单如何确保全面性与合规性?
法律尽职调查文件清单
致: [目标公司名称] 自: [律师事务所/买方名称] 日期: [日期] 事由: 目标公司名称]的法律尽职调查文件请求
(图片来源网络,侵删)
尊敬的[目标公司管理层/联系人]:
为配合贵我双方正在进行的[交易类型,如:股权收购/资产出售/融资]事宜,我方需对贵公司进行全面的法律尽职调查,为确保调查顺利进行,请贵公司协助提供以下文件,我们理解部分文件可能涉及敏感信息,我方将严格遵守保密协议。
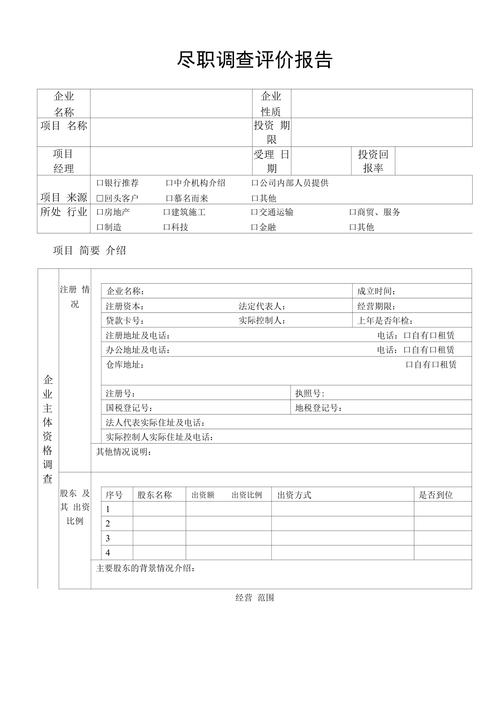
第一部分:公司基本信息与组织文件
此部分旨在了解目标公司的基本架构、合法设立和存续状态。
| 序号 | 文件名称 | 提供要求 | 备注 |
|---|---|---|---|
| 1 | 营业执照 | 最新有效副本,及所有历史变更记录。 | 核心文件,确认公司主体资格、经营范围、注册资本等。 |
| 2 | 公司章程 | 最新有效版本,及所有历史修订版本。 | 了解公司治理结构、股东权利、股权转让限制等。 |
| 3 | 股东名册 | 最新有效版本。 | 确认当前股东构成及持股比例。 |
| 4 | 历次股东会/董事会决议 | 自设立至今的所有决议,特别是关于增资、减资、股权转让、合并分立、利润分配、修改章程、重大资产处置、人事任免等。 | 审查公司决策程序的合法性和合规性。 |
| 5 | 工商登记档案 | 从市场监督管理局调取的完整工商档案,含所有变更记录。 | 核验所有对外公示信息的准确性。 |
| 6 | 公司历史沿革文件 | 包括但不限于设立协议、历次股权转让协议、增资协议、验资报告等。 | 梳理公司股权结构的完整演变过程。 |
| 7 | 分支机构/子公司信息 | 所有境内/外子公司、分公司、参股公司的名单及营业执照。 | 评估集团整体架构和法律风险。 |
第二部分:股权结构与股东信息
此部分旨在核实股权的真实性、清晰性,以及是否存在股权质押、冻结等权利限制。
(图片来源网络,侵删)
| 序号 | 文件名称 | 提供要求 | 备注 |
|---|---|---|---|
| 1 | 所有股东的身份证明文件 | 如为自然人,提供身份证复印件;如为法人,提供其营业执照复印件。 | 核实股东身份,确认交易对手方。 |
| 2 | 历次股权转让协议 | 自设立至今的所有股权转让协议、支付凭证、股东会决议等。 | 确认股权来源合法,不存在代持、潜在纠纷。 |
| 3 | 历次增资/减资协议 | 所有增资/减资协议、验资报告、股东会决议、工商变更文件。 | 核实资本变动是否合规。 |
| 4 | 股东出资证明文件 | 所有股东的实缴出资凭证(如银行转账记录、验资报告)。 | 确认出资是否到位,是否存在出资不实风险。 |
| 5 | 股权质押/冻结文件 | 至调查基准日,所有股权质押合同、登记证明,以及法院冻结裁定等。 | 关键风险点,直接影响股权的转让和交易结构。 |
| 6 | 期权/限制性股票计划文件 | 如有,提供相关计划文件、授予协议、行权记录等。 | 涉及未来股权变动和员工激励。 |
第三部分:资产权属与重大合同
此部分是尽职调查的核心,评估公司资产的真实性、合法性,以及合同履约风险。
1 不动产资产
| 序号 | 文件名称 | 提供要求 | 备注 |
|---|---|---|---|
| 1.1 | 房地产权证 | 所有自有房产的土地使用权证、房屋所有权证。 | 确认产权归属、性质(商业/工业/住宅)、是否存在抵押。 |
| 1.2 | 不动产抵押/租赁合同 | 所有抵押合同、他项权利证书,以及所有重要房产的租赁合同。 | 评估资产受限情况和租金收入稳定性。 |
| 1.3 | 建设工程相关文件 | 建设工程规划许可证、施工许可证、竣工验收报告等。 | 确保房产建设合规。 |
2 动产及无形资产
| 序号 | 文件名称 | 提供要求 | 备注 |
|---|---|---|---|
| 2.1 | 主要设备清单及权属证明 | 价值较高的生产设备、车辆的清单、购买合同、发票、产权登记证。 | 确认设备所有权,是否存在融资租赁。 |
| 2.2 | 知识产权清单及证书 | 商标、专利、著作权、域名等清单,以及相应的注册证书、登记证书、转让许可合同。 | 核心资产,评估其价值、权属、有效期及法律状态。 |
| 2.3 | 软件/技术许可协议 | 所有使用第三方软件或技术的许可协议。 | 评估是否存在侵权风险或依赖。 |
3 重大合同
| 序号 | 文件名称 | 提供要求 | 备注 |
|---|---|---|---|
| 3.1 | 重大业务合同 | 金额巨大或期限较长的采购合同、销售合同、分销协议、代理协议等。 | 评估业务稳定性和合同履约风险。 |
| 3.2 | 借款及担保合同 | 所有银行贷款合同、债券发行文件、以及相关的担保合同(抵押、质押、保证)。 | 评估债务负担和或有负债风险。 |
| 3.3 | 资产处置/重大资产收购合同 | 近三年内处置或收购金额超过[具体金额]的合同。 | 评估资产变动是否合规。 |
| 3.4 | 关联方交易合同 | 与股东、实际控制人及其关联方发生的所有交易合同。 | 高风险领域,关注交易的公允性和必要性。 |
| 3.5 | 长期服务/供应合同 | 与关键供应商、客户或服务商签订的长期合同。 | 评估对特定对象的依赖性。 |
| 3.6 | 保密协议 | 所有重要的保密协议。 | 了解商业秘密保护义务。 |
第四部分:业务运营与合规
此部分评估公司日常运营的合法性和潜在监管风险。
| 序号 | 文件名称 | 提供要求 | 备注 |
|---|---|---|---|
| 1 | 业务资质与许可证 | 所有从事主营业务所需的行政许可、资质证书、备案文件(如:食品经营许可证、ICP证、药品生产许可证等)。 | 行业准入门槛,无证经营是重大风险。 |
| 2 | 行业监管文件 | 来自政府主管部门(如环保、安监、税务、市场监管等)的检查报告、处罚决定、整改通知等。 | 评估历史合规记录。 |
| 3 | 环保合规文件 | 环评报告、排污许可证、环保设施验收文件、年度环境监测报告。 | 高风险行业(化工、制造等)尤为重要。 |
| 4 | 安全生产合规文件 | 安全生产许可证、安全评价报告、应急预案、安全培训记录。 | 同上,对制造业、建筑业等至关重要。 |
| 5 | 产品质量标准与认证 | 产品执行标准、质量体系认证(如ISO9001)、产品检测报告。 | 确保产品质量符合要求。 |
| 6 | 劳动与人事文件 | 劳动合同样本、员工手册、薪酬制度、社保/公积金缴纳证明、工会文件。 | 评估劳资关系风险。 |
第五部分:财务与税务
此部分由法律顾问配合财务顾问进行,关注财务数据背后的法律问题。
| 序号 | 文件名称 | 提供要求 | 备注 |
|---|---|---|---|
| 1 | 税务登记证 | 最新有效副本。 | |
| 2 | 税务申报表 | 近三年的主要税种(增值税、企业所得税等)的纳税申报表及完税凭证。 | 核实税务合规性。 |
| 3 | 税务优惠/补贴文件 | 所有享受税收优惠、政府补贴的批准文件、协议。 | 评估优惠政策的稳定性和合规性。 |
| 4 | 税务稽查/处罚文件 | 如有,提供所有税务机关的稽查通知、处理决定、处罚决定。 | 评估税务风险敞口。 |
| 5 | 重大合同发票 | 重大合同的发票开具记录。 | 核实收入确认的合规性。 |
第六部分:诉讼、仲裁与行政处罚
此部分识别公司的或有负债和潜在法律风险。
(图片来源网络,侵删)
| 序号 | 文件名称 | 提供要求 | 备注 |
|---|---|---|---|
| 1 | 诉讼/仲裁/行政处罚清单 | 自公司设立至今,所有正在进行的或已完结的诉讼、仲裁案件,以及受到的行政处罚的清单。 | 风险核心,必须全面、无遗漏。 |
| 2 | 诉讼/仲裁/行政处罚文件 | 上述清单中所有案件的起诉状/仲裁申请书、答辩状、判决书/裁决书、行政处罚决定书等全套文件。 | 详细分析案情、争议金额、潜在影响。 |
| 3 | 律师函 | 近三年收到的所有重要律师函。 | 识别潜在纠纷。 |
第七部分:知识产权
此部分可独立,也可并入第三部分,视重要性而定。
| 序号 | 文件名称 | 提供要求 | 备注 |
|---|---|---|---|
| 1 | 商标注册文件 | 所有商标的注册证书、续展证明、转让/许可合同。 | 包括文字、图形、组合商标。 |
| 2 | 专利申请/授权文件 | 所有专利的专利证书、专利申请文件、转让/许可合同。 | 发明、实用新型、外观设计。 |
| 3 | 著作权登记证书 | 软件著作权、作品著作权等的登记证书。 | |
| 4 | 域名注册证书 | 公司拥有的所有核心域名的注册证书。 | |
| 5 | 知识产权侵权/被侵权文件 | 所有涉及知识产权纠纷的投诉、函件、诉讼文件。 |
第八部分:数据与隐私保护
在数字经济时代,此部分日益重要。
| 序号 | 文件名称 | 提供要求 | 备注 |
|---|---|---|---|
| 1 | 隐私政策与用户协议 | 官网及App上的最新版本。 | |
| 2 | 数据处理合规文件 | 数据安全评估报告、个人信息保护影响评估、数据合规审计报告。 | 符合《网络安全法》、《数据安全法》、《个人信息保护法》。 |
| 3 | 数据泄露事件报告 | 如有,提供任何数据泄露事件的内部报告、监管报告及处理措施。 | 评估重大合规风险。 |
第九部分:其他重要文件
| 序号 | 文件名称 | 提供要求 | 备注 |
|---|---|---|---|
| 1 | 重大保险单 | 财产险、责任险、关键人员险等主要保险合同的副本。 | 评估风险转移情况。 |
| 2 | 内部规章制度 | 员工手册、合规手册、反舞弊政策等。 | 了解公司治理和内控水平。 |
| 3 | 政府批文/批复 | 重大投资、行业准入、土地使用等方面的政府批准文件。 |
重要提示:
- 时效性: 请提供所有文件的最新有效版本以及自公司设立以来的所有历史版本。
- 完整性: 请确保所提供文件是完整、真实的复印件或扫描件,并加盖公司公章。
- 保密: 我方已与贵公司签署保密协议,将妥善保管所有信息。
- 沟通: 在准备文件过程中,如有任何疑问,请随时与我方联系人 [联系人姓名] ([联系方式]) 沟通。
感谢贵公司的理解与配合,期待收到相关文件。
顺颂商祺!
[律师事务所/买方名称] [联系人姓名] [职位] [联系电话] [电子邮箱]
文章版权及转载声明
作者:99ANYc3cd6本文地址:https://nbhssh.com/post/3034.html发布于 01-21
文章转载或复制请以超链接形式并注明出处宁波恒顺财经知识网



