合同诈骗罪司法解释如何界定非法占有目的?
第一部分:合同诈骗罪的基本概念与构成要件
合同诈骗罪,是指以非法占有为目的,在签订、履行合同过程中,骗取对方当事人财物,数额较大的行为。
法律依据(《中华人民共和国刑法》)
- 核心法条: 《刑法》第二百二十四条
有下列情形之一,以非法占有为目的,在签订、履行合同过程中,骗取对方当事人财物,数额较大的,处三年以下有期徒刑或者拘役,并处或者单处罚金;数额巨大或者有其他严重情节的,处三年以上十年以下有期徒刑,并处罚金;数额特别巨大或者有其他特别严重情节的,处十年以上有期徒刑或者无期徒刑,并处罚金或者没收财产:
(一)以虚构的单位或者冒用他人名义签订合同的; (二)以伪造、变造、作废的票据或者其他虚假的产权证明作担保的; (三)没有实际履行能力,以先履行小额合同或者部分履行合同的方法,诱骗对方当事人继续签订和履行合同的; (四)收受对方当事人给付的货物、货款、预付款或者担保财产后逃匿的; (五)以其他方法骗取对方当事人财物的。
构成要件解析
要构成合同诈骗罪,必须同时满足以下四个条件:
客体要件
- 侵犯了复杂客体,主要侵犯了公私财产所有权,同时也扰乱了市场经济秩序和国家对合同的管理制度。
客观要件
- 行为表现: 行为人在签订、履行合同的过程中,使用了法定的五种欺诈手段之一。
- (一)虚构主体或冒用名义: 根本不存在这个公司,或者用别人的名义(如A公司冒用B公司名义)来签合同。
- (二)虚假担保: 用假的发票、假的土地证、房产证等作为担保,让对方相信自己的履约能力。
- (三)钓鱼式履约: 自己根本没有能力履行整个合同,但先履行一小部分(如先交一小批货、付一小笔款),骗取对方信任,让对方继续投入更多资金或货物,最终骗取全部。
- (四)收款后逃匿: 收到对方的钱、货后,直接玩失踪,卷款跑路。
- (五)其他方法: 这是一个兜底条款,涵盖了其他所有利用合同进行诈骗的行为,如设置根本无法履行的“陷阱合同”、利用虚假的网络平台等。
- 结果要求: 骗取的财物必须达到“数额较大”的标准,否则不构成犯罪,属于民事欺诈。
主体要件
- 一般主体,即任何年满16周岁、具有刑事责任能力的自然人或单位。
- 单位犯罪: 公司、企业、事业单位、机关、团体为本单位谋取非法利益,经单位决策机构决定或负责人决定,以单位名义实施的合同诈骗行为,是单位合同诈骗罪。
主观要件
- 核心:以非法占有为目的。 这是区分合同诈骗罪与合同纠纷(民事欺诈)的根本界限。
- “以非法占有为目的”的认定: 司法实践中,并非要求行为人明确说出“我要骗你的钱”,而是根据其行为和事实进行综合判断,主要考察以下几个方面:
- 履约能力和履约行为: 行为人是否根本不具备履约能力?签约后是否积极为履行合同做准备?还是有履约能力但完全不履行?
- 对财物的处置情况: 将骗取的财物是用于合同约定的生产经营,还是用于挥霍、赌博、还债、转移隐匿等?
- 事后态度: 得到财物后,是否逃避对方催告?是否有隐匿、销毁证据的行为?是否携款潜逃?
- 未能履约的原因: 是因客观原因(如市场变化、政策调整)导致无法履行,还是主观上就不想履行?
第二部分:关键司法解释
为了统一司法标准,最高人民法院和最高人民检察院出台了一系列司法解释。
最重要的司法解释:《最高人民法院、最高人民检察院关于办理诈骗刑事案件具体应用法律若干问题的解释》(法释〔2011〕7号)
这个解释主要规定了诈骗罪的“数额”标准,合同诈骗罪作为诈骗罪的一种,也适用此标准。
- 数额较大: 公私财物价值 三千元至一万元以上。
各省、自治区、直辖市高级人民法院、人民检察院可以根据本地区经济发展状况,并考虑社会治安状况,在前款规定的数额幅度内,共同研究确定本地区执行的具体标准,并报最高人民法院、最高人民检察院备案。
- 数额巨大: 公私财物价值 三万元至十万元以上。
- 数额特别巨大: 公私财物价值 五十万元以上。
举例: 如果某省确定合同诈骗罪的“数额较大”标准为1万元,那么骗取1万元就达到了刑事立案的门槛。
《最高人民检察院、公安部关于公安机关管辖的刑事案件立案追诉标准的规定(二)》(公通字〔2025〕12号)
这个文件规定了公安机关何时应该立案侦查,其中对合同诈骗罪的规定非常具体。
-
立案追诉标准(数额标准):
- 个人进行合同诈骗,数额在二万元以上的,应予立案追诉。
- 单位进行合同诈骗,数额在二十万元以上的,应予立案追诉。
- 注意: 这个“二万元”和“二十万元”是公安机关的立案门槛,与法院最终的定罪量刑标准(司法解释中的三千元至一万元以上)可能不完全一致,但实践中基本衔接。
-
立案追诉标准(情节标准): 即使没有达到上述数额标准,但如果具有以下情形之一的,也应予立案追-诉:
- 多次实施合同诈骗行为的;
- 为实施合同诈骗而实施的预备行为;
- 造成对方当事人 重大损失 或者其他严重后果的;
- 其他情节严重的情形。
《全国法院审理金融犯罪案件工作座谈会纪要》(法〔2001〕8号)
这个纪要虽然不是司法解释,但对司法实践有重要指导意义,其中详细阐述了如何认定金融诈骗犯罪中的“非法占有目的”,其精神同样适用于合同诈骗罪。
-
可以认定为“非法占有目的”的情形(推定):
- 明知没有归还能力而大量骗取资金的;
- 非法获取资金后逃跑的;
- 肆意挥骗取资金的;
- 使用骗取的资金进行违法犯罪活动的;
- 抽逃、转移资金、隐匿财产,以逃避返还资金的;
- 隐匿、销毁账目,或者搞假破产、假倒闭,以逃避返还资金的;
- 其他非法占有资金、拒不返还的行为。
-
注意: 以上是“推定”,即只要存在这些行为,司法机关就可以直接认定其具有非法占有目的,但行为人如果有相反证据足以推翻的除外。
第三部分:合同诈骗罪 vs. 合同纠纷(民事欺诈)
这是实践中最容易混淆的一点,也是辩护的核心。
| 区别点 | 合同诈骗罪(刑事犯罪) | 合同纠纷(民事欺诈) |
|---|---|---|
| 主观目的 | 以非法占有为目的,根本不想履行合同。 | 以订立和履行合同为目的,希望通过合同获得利润。 |
| 欺骗程度 | 虚构根本性事实,如虚构主体、伪造担保、根本无履约能力。 | 在次要事实上有夸大或隐瞒,如夸大产品质量、隐瞒 minor瑕疵,但核心履约能力是真实的。 |
| 履约行为 | 没有履约意愿和行为,或用虚假的履约行为(钓鱼式)骗取更多财物。 | 有履约意愿和行为,但因客观原因(如资金链断裂、市场变化)导致无法完全履行。 |
| 财物处置 | 将财物用于个人挥霍、还债、投资高风险项目导致血本无归、携款潜逃等。 | 将财物用于合同约定的生产经营活动,但因经营不善导致亏损。 |
| 事后态度 | 逃避、失联、拒绝沟通,无解决问题的诚意。 | 积极沟通、协商解决方案(如延期、分期还款、提供新的担保等)。 |
| 法律后果 | 承担刑事责任(坐牢、罚金),并承担民事赔偿责任。 | 承担民事责任(赔偿损失、支付违约金),不承担刑事责任。 |
核心判断: 行为人签订合同时,是否就根本没有打算履行合同,或者履行合同只是一个幌子,其真实目的是为了非法占有对方的财物。
第四部分:刑罚
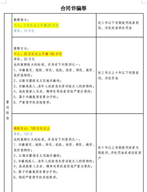
根据《刑法》第二百二十四条,刑罚分为三个档次:
- 数额较大: 处三年以下有期徒刑或者拘役,并处或者单处罚金。
- 数额巨大或者有其他严重情节: 处三年以上十年以下有期徒刑,并处罚金。
- 数额特别巨大或者有其他特别严重情节: 处十年以上有期徒刑或者无期徒刑,并处罚金或者没收财产。
- 单位犯罪的: 对单位判处罚金,并对其直接负责的主管人员和其他直接责任人员,依照上述规定处罚。
- 核心是“以非法占有为目的”,这是区分罪与非罪的关键。
- 行为必须发生在“签订、履行合同过程中”,使用了法定的欺诈手段。
- 数额是入罪的门槛,各地标准略有不同,但通常在2万元以上(立案标准)。
- 司法解释提供了清晰的“数额”和“情节”标准,为司法实践提供了统一尺度。
- 与合同纠纷的界限在于主观目的,需综合考察行为人的履约能力、履约行为、财物处置和事后态度等全部事实。
如果您遇到或怀疑涉及合同诈骗的情况,强烈建议及时咨询专业律师,通过法律途径维护自身合法权益。
作者:99ANYc3cd6本文地址:https://nbhssh.com/post/2744.html发布于 01-18
文章转载或复制请以超链接形式并注明出处宁波恒顺财经知识网



