申请法律援助劳动仲裁,条件与流程是什么?
核心要点摘要
- 法律援助是什么? 这是由政府设立的法律援助机构,为经济困难或特殊案件的当事人免费提供律师咨询、代理、代写法律文书等服务的制度。
- 核心条件: 通常需要同时满足 “经济困难” 和 “案件符合条件” 两个标准。
- 去哪里申请? 向您案件发生地或户籍所在地的“法律援助中心”提出申请。
- 关键步骤: 准备材料 -> 向法援中心申请 -> 审核通过 -> 指派律师 -> 律师协助申请劳动仲裁。
第一步:确认您是否符合申请条件
申请法律援助需要满足两大类条件,请对照自身情况初步判断。
(图片来源网络,侵删)
经济困难标准
这是最基本也是最硬性的条件,您需要证明自己的家庭或个人经济状况低于当地政府规定的最低生活保障标准或低收入标准。
- 证明材料通常包括:
- 低保证、特困人员救助供养证、残疾证:持有这些证件通常可以直接认定为经济困难。
- 乡镇/街道/民政部门出具的经济困难证明:如果没有上述证件,可以到户口所在地的社区、村委会或街道办开具一份证明,说明您的家庭经济状况。
- 失业证明:领取失业救济金的证明。
- 重大疾病证明:家庭成员中有重大疾病,导致家庭经济困难的,也可以作为辅助证明。
注意: 各地的经济困难标准略有不同,具体以当地法律援助中心的规定为准。
案件符合条件
您的劳动争议案件必须属于法律援助机构可以受理的范围,根据《中华人民共和国法律援助法》,劳动仲裁案件通常符合条件,特别是以下几类:
- 请求支付劳动报酬的:例如拖欠工资、加班费。
- 请求给予社会保险待遇的:例如要求单位缴纳社保、支付工伤待遇。
- 请求确认劳动关系:例如被单位否认劳动关系,需要通过仲裁确认。
- 因工伤事故请求赔偿的。
- 请求解除或终止劳动合同的经济补偿金或赔偿金的。
- 其他因劳动争议案件,主张事项涉及重大民生利益的。
只要是因履行劳动合同而产生的、属于劳动仲裁受理范围的纠纷,且您经济困难,基本都符合申请条件。
(图片来源网络,侵删)
第二步:准备申请所需材料
准备好齐全的材料是申请成功的关键,以下是通常需要准备的材料清单,建议提前复印多份。
身份证明文件
- 您的身份证原件及复印件。
- 户口簿原件及复印件(用于证明户籍所在地)。
经济困难证明文件(满足一项即可)
- 低保证/特困供养证/残疾证原件及复印件。
- 《法律援助申请人经济困难证明表》:此表格一般可在当地法律援助中心领取,或从其官网下载,需要到您户籍或经常居住地的街道办事处、乡镇人民政府或民政部门盖章确认。
- 其他能证明您经济困难的材料,如上述的失业证明、医院诊断证明等。
案件相关证明材料
这是证明您确实存在劳动争议且需要法律帮助的核心文件。
- 劳动合同:这是证明劳动关系最重要的证据,如果没有劳动合同,需要准备其他证据。
- 工资条、银行工资流水:证明您的工资标准和被拖欠的情况。
- 解除/终止劳动合同通知书:如果单位已经将您辞退,这是关键证据。
- 工作证、工牌、考勤记录、同事的证人证言:在没有劳动合同的情况下,这些是证明劳动关系的辅助证据。
- 与单位沟通协商的录音、微信/短信聊天记录、邮件往来:证明您在维权过程中已经尝试过协商。
- 工伤认定书、医疗诊断证明等:如果涉及工伤。
法律援助申请表
- 可以到当地法律援助中心现场填写,或在其官方网站下载填写,表格内容通常包括:
- 个人基本信息。
- 申请法律援助的具体事项和请求。
- 经济状况说明。
- 承诺所提供材料真实性的声明。
第三步:提交申请并等待审核
找到正确的申请地点
- 首选:案件发生地的法律援助中心,因为劳动争议通常在工作地发生,这里的法援中心对当地政策和案件更熟悉。
- 备选:您户籍所在地的法律援助中心,如果工作地不方便,也可以回户籍地申请。
您可以通过以下方式找到联系方式:
- 搜索“XX市/区法律援助中心”官网或微信公众号。
- 拨打 “12348” 全国法律服务热线进行咨询。
- 前往当地司法局或法律援助中心办公地址。
提交材料
携带所有准备好的原件和复印件,前往法律援助中心提交申请,工作人员会审核您的材料是否齐全、是否符合条件。
(图片来源网络,侵删)
审核与指派
- 当场决定:对于材料齐全、事实清楚的简单案件,法援中心可能会当场决定给予援助。
- 5个工作日内决定:对于需要进一步核实的案件,法援中心会在收到申请之日起5个工作日内作出是否给予法律援助的决定。
- 通知您:无论是否批准,法援中心都会书面或口头通知您。
- 指派律师:如果批准,法援中心会根据您的案件类型和具体情况,从律师事务所的“法律援助名册”中为您指派一名专业律师。
第四步:获得法律援助,启动劳动仲裁
一旦律师被指派给您,您就可以开始正式的维权流程了。
- 与律师沟通:律师会与您进行详细沟通,了解案情,分析证据,并为您制定维权策略。
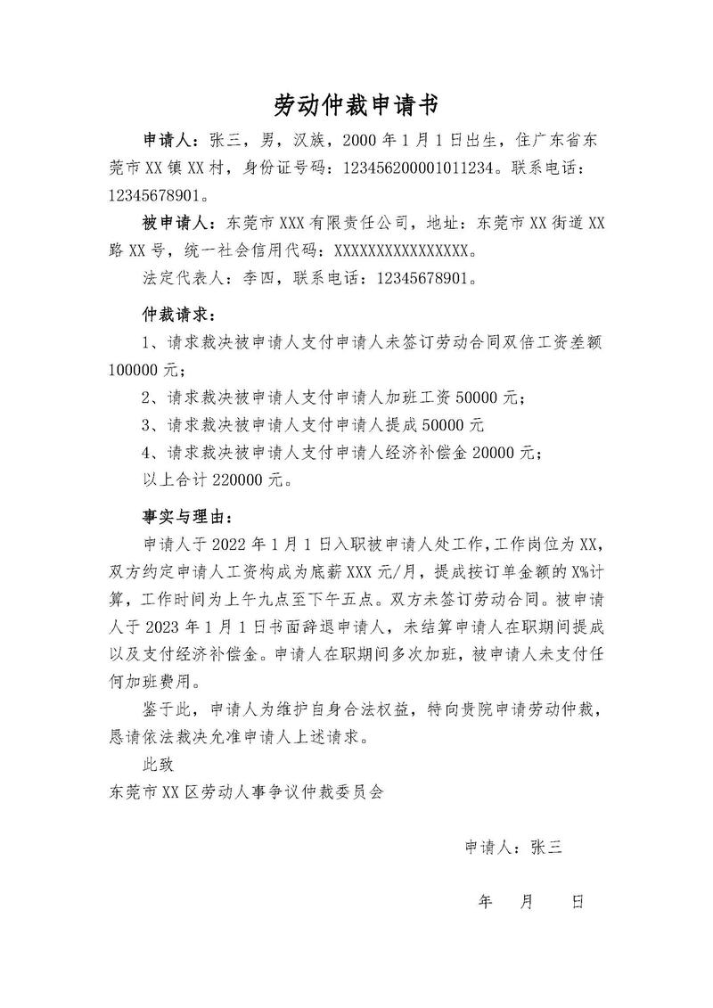
- 撰写法律文书:律师会根据您的情况,免费为您撰写《劳动仲裁申请书》。
- 申请劳动仲裁:律师会指导您或直接代理您,向当地劳动人事争议仲裁委员会提交仲裁申请及相关证据材料。
- 参与仲裁庭审:在仲裁开庭时,您的代理律师会代表您出庭,进行陈述、举证、质证和辩论,最大限度地维护您的合法权益。
重要注意事项
- 诚实守信:务必向法律援助中心和律师如实陈述案件事实,提供真实的证据材料,作伪证或隐瞒事实可能会导致法律援助被撤销,甚至承担法律责任。
- 积极配合:在律师办案过程中,要积极配合,及时补充信息,寻找证据,按时参加庭审等。
- 法律援助 ≠ 100%胜诉:律师会尽力为您争取权益,但案件结果取决于事实、证据和法律适用,请保持理性预期。
- 法律援助是免费的:您无需向指派的律师支付任何代理费,但如果您败诉,可能需要承担少量的仲裁费(部分情况下仲裁费也由败诉方承担)。
- 申请时效:劳动仲裁的申请时效通常是自知道或应当知道权利被侵害之日起一年内,请务必在时效内申请,否则可能丧失胜诉权。
总结流程图
准备材料 → 联系当地法援中心 → 提交申请表及证明 → 等待审核(约5个工作日) → 审核通过,指派律师 → 与律师沟通案情 → 律师协助申请劳动仲裁 → 开庭审理,维护权益
希望这份详细的指南能对您有所帮助,祝您维权顺利!
文章版权及转载声明
作者:99ANYc3cd6本文地址:https://nbhssh.com/post/2709.html发布于 01-17
文章转载或复制请以超链接形式并注明出处宁波恒顺财经知识网



