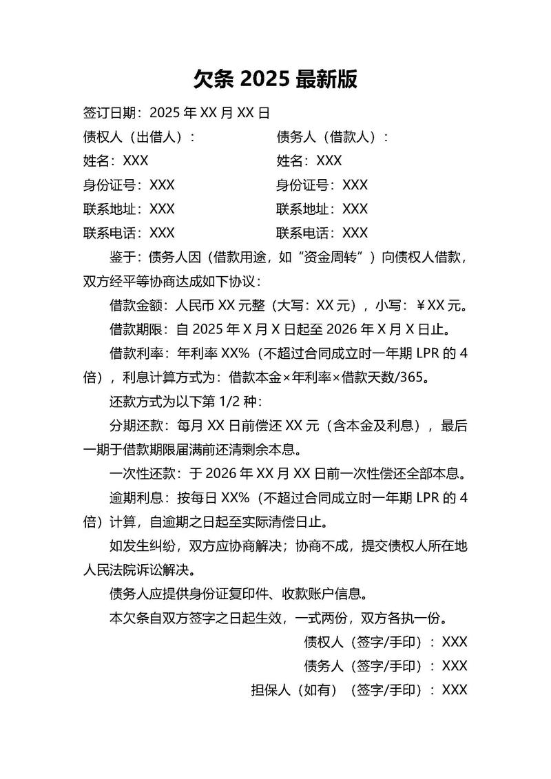
欠条有法律效力吗?
一份规范、内容完整的欠条是具有法律效力的。
(图片来源网络,侵删)
它是一种能够证明债权债务关系存在的有力书面证据,在发生纠纷时,法院会将其作为重要的裁判依据,可以说,欠条是“民间借贷”中最常见、也最基础的法律文件。
欠条为什么具有法律效力?
欠条的法律效力主要来源于《中华人民共和国民法典》的相关规定,只要欠条满足以下几个基本条件,它就是有效的:
-
当事人具有相应的民事行为能力:
- 打欠条的人必须是成年人(年满18周岁且精神正常)或年满16周岁以自己劳动收入为主要生活来源的未成年人。
- 如果是限制民事行为能力人(如未成年人)打的欠条,通常需要其法定代理人(如父母)追认才有效。
-
意思表示真实:
(图片来源网络,侵删)必须是欠款人真实意愿的表达,不存在欺诈、胁迫等情况。
-
内容不违反法律、行政法规的强制性规定,不违背公序良俗:
- 欠条的目的不能是从事非法活动,比如赌债、毒资等,这种欠条虽然可能“形式”上存在,但因为其内容违法,不受法律保护,债权人不能通过法律途径追讨。
- 利率不能超过国家法律规定的上限(目前是合同成立时一年期贷款市场报价利率LPR的四倍)。
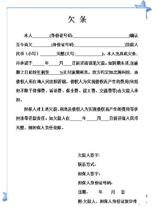
一份“合格”的欠条应该包含哪些核心要素?
为了让欠条在法律上无懈可击,避免产生不必要的纠纷,以下要素缺一不可:
【必备要素】
(图片来源网络,侵删)
- 明确写上“欠条”二字,标题居中。
- 当事人信息:
- 债权人(出借人):姓名、身份证号码、联系方式。
- 债务人(欠款人):姓名、身份证号码、联系方式。
- (建议:双方都按手印,并附上身份证复印件,以防冒用身份)。
- 欠款事由:清晰说明欠款的原因。“因购买XX设备”、“因资金周转”等,这有助于区分“借款”和“货款”等其他法律关系。
- 欠款金额:
- 必须同时写上阿拉伯数字和中文大写数字。
- (示例):“人民币 5000 元(大写:伍仟元整)”。
- 关键点:大写数字可以有效防止被篡改(例如将“1”改成“7”)。
- 还款日期:
- 明确约定具体的还款日期,于2025年12月31日前一次性还清”。
- 如果没有约定还款日期,债权人可以随时要求还款,但诉讼时效从债权人第一次主张权利时开始计算。
- 利息约定:
- 如果约定了利息,必须明确写出利率标准(如“年利率10%”)和计息方式。
- 注意:利息约定必须合法,不得超过LPR的四倍,如果没有约定利息,则视为无息。
- 还款方式:明确是现金、银行转账还是其他方式,如果是转账,建议在备注中注明“还款”。
- 违约责任:可以约定如果逾期未还,需要承担的违约金、额外利息等。
- 落款:
- 欠款人亲笔签名。
- 写下出具欠条的日期(年、月、日)。
- 强烈建议:欠款人在签名处按手印,并写上身份证号。
欠条 vs. 借条 vs. 收条,有什么区别?
很多人会把这三者搞混,它们的法律意义完全不同:
| 类型 | 定义 | 法律作用 | 举例 |
|---|---|---|---|
| 欠条 | 欠款凭证,证明双方存在债权债务关系,但不一定是借款,可能是因买卖、服务、租金等其他原因产生的欠款。 | 证明“欠了钱”这个事实。 | “今欠张三货款5000元。” |
| 借条 | 借款凭证,特因借贷关系而产生,是借款人向出借人收到借款的凭证。 | 证明“借了钱”这个事实,并且能初步证明借款已经交付。 | “今向张三借款5000元。” |
| 收条 | 收款凭证,证明已经收到了款项或物品。 | 证明“钱/物已收到”。 | “今收到张三还款5000元。” |
简单总结:
- 借条:最能直接证明“借钱”这件事。
- 欠条:范围更广,只要是欠了钱,无论什么原因,都可以用。
- 收条:是钱款或物品交付后的凭证,用于终结交易或债务。
在借款场景中,最规范的流程是:先有借条(证明借款合意)→ 银行转账(证明借款交付)→ 最后对方写收条(证明收款)。
写欠条时有哪些常见“坑”要避免?
- 用词模糊:如“今欠A一些钱”、“大概一万块”,金额不明确。
- 只有小写没有大写:极易被篡改。
- 没有约定利息:法律上视为无息借款,除非有其他证据证明口头约定了利息。
- 没有约定还款日期:虽然可以随时主张,但容易引发争议。
- 本人不签名,只按手印:签名是确认身份的关键,按手印是辅助,两者结合最佳。
- “今借” vs. “今欠”:在借款场景下,“今借A人民币10000元”比“今欠A人民币10000元”的法律指向性更强,更直接地反映了借贷关系。
一份写得清晰、要素齐全的欠条,是具有强大法律效力的“护身符”和“证据弹”,它不仅能有效约束债务人,也能在发生纠纷时,为债权人维护自身合法权益提供最直接、最有力的支持。
在涉及金钱往来时,无论关系多好,都务必养成“立字为据”的好习惯,如果金额较大或情况复杂,建议咨询律师或专业人士,以确保万无一失。
文章版权及转载声明
作者:99ANYc3cd6本文地址:https://nbhssh.com/post/2705.html发布于 01-17
文章转载或复制请以超链接形式并注明出处宁波恒顺财经知识网



