合同诈骗罪如何成功做无罪辩护?
合同诈骗罪无罪辩护:律师深度解析关键点与成功路径 合同诈骗罪是经济活动中高发的罪名,一旦被指控,当事人往往面临巨大的法律风险和声誉损失,本文将从专业律师视角,深度剖析合同诈骗罪的构成要件,重点阐述无罪辩护的核心策略与关键切入点,并结合实务经验提供辩护路径指引,旨在为面临困境的当事人及家属提供有价值的参考,助其维护合法权益。
引言:合同诈骗罪的“紧箍咒”与无罪辩护的重要性
在市场经济蓬勃发展的今天,合同作为商品交换的重要载体,其履行过程中难免产生纠纷,当正常的合同纠纷上升为刑事犯罪,尤其是被指控“合同诈骗罪”时,其性质将发生根本性转变,合同诈骗罪不仅可能导致当事人面临十年以上有期徒刑甚至无期徒刑的重罚,更会对其个人信用、家庭生活及企业经营造成毁灭性打击。
合同诈骗罪无罪辩护并非简单的法律术语,而是当事人摆脱冤屈、重获自由的“救命稻草”,一场成功的无罪辩护,需要专业的刑辩律师凭借深厚的法学功底、丰富的实务经验和对案件细节的精准把握,才能在法律的框架内找到突破口,实现“无罪”的最终目标。
合同诈骗罪的构成要件:无罪辩护的“靶心”
要成功进行无罪辩护,首先必须精准把握合同诈骗罪的构成要件,根据《中华人民共和国刑法》第二百二十四条的规定,合同诈骗罪是指以非法占有为目的,在签订、履行合同过程中,骗取对方当事人财物,数额较大的行为,其核心构成要件包括:
- 客体要件: 侵犯了国家对经济合同的管理秩序和公私财产所有权。
- 客观要件: 表现为在签订、履行合同过程中,以虚构事实或者隐瞒真相的方法,骗取对方当事人财物,数额较大。
- 常见的欺诈手段: 虚构主体、冒用名义、伪造变造文件、虚构履约能力、隐瞒真相、携款潜逃等。
- “签订、履行合同过程中”: 这是区分合同诈骗与普通诈骗的关键,行为人与对方签订合同,并至少开始了合同的“形式履行”或“实际履行”。
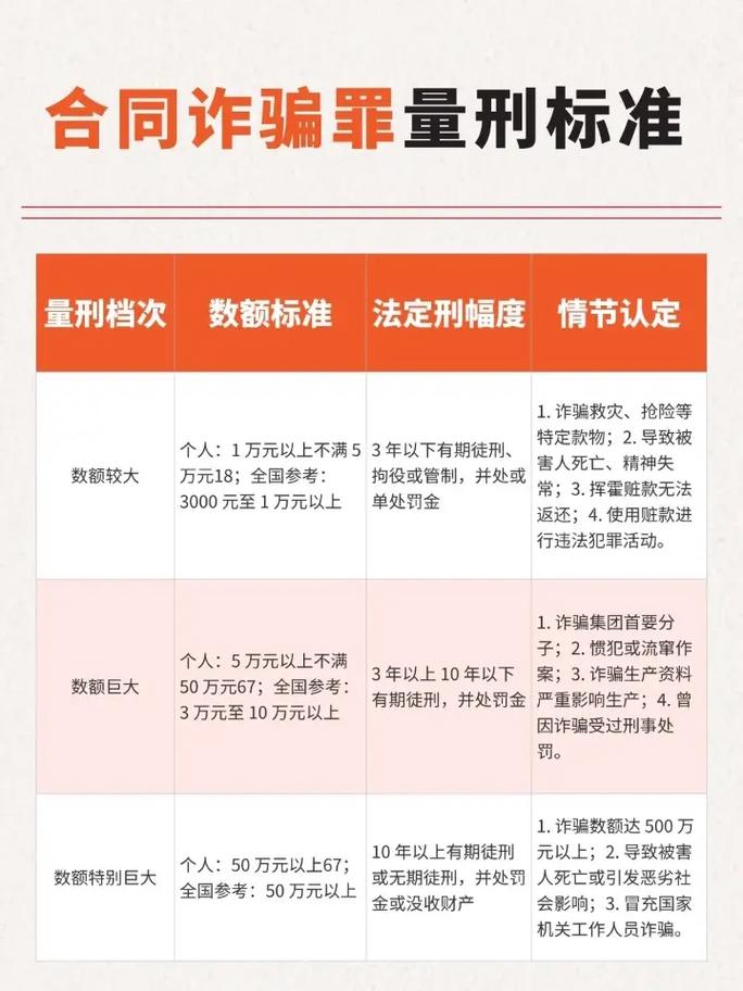
- “数额较大”: 根据司法解释,个人诈骗公私财物价值人民币三千元至一万元以上、三万元至十万元以上、五十万元以上的,应当分别认定为刑法第二百二十四条规定的“数额较大”、“数额巨大”、“数额特别巨大”。
- 主体要件: 一般主体,任何达到刑事责任年龄、具有刑事责任能力的自然人和单位均可构成本罪。
- 主观要件: 以非法占有为目的,这是合同诈骗罪的核心灵魂,也是无罪辩护中需要重点攻防和论证的要件。
合同诈骗罪无罪辩护的核心策略与关键切入点
无罪辩护并非空谈,必须建立在扎实的证据和严谨的法律论证基础上,结合实务经验,合同诈骗罪无罪辩护的核心策略和关键切入点主要包括:
(一) 主观上“不具有非法占有目的”——无罪辩护的“黄金突破口”
“以非法占有为目的”是合同诈骗罪的罪过核心,如果无法证明行为人在签订、履行合同时具有非法占有的目的,则即使存在某些欺诈行为或未能履行合同,也难以构成合同诈骗罪,具体可从以下方面论证:
- 行为人有实际履约行为或积极履约意愿:
- 已部分履行: 行为人已经按照合同约定履行了部分义务,且有证据表明其愿意继续履行。
- 因客观原因未能完全履行: 未能履行合同是由于不可抗力、市场风险、政策变化、第三方原因或对方过错等客观因素导致,而非主观上不想履行。
- 积极采取补救措施: 在出现履行障碍后,行为人积极与对方沟通,寻求解决方案,而非逃避责任。
- 合同标的物或所得款项用于合同项目经营:
- 证明所骗取的款项(或合同标的物)并未被行为人个人挥霍、挪作他用(如赌博、还债、购房等),而是全部或大部分投入到合同约定的生产经营活动中。
- 提供资金流水、采购凭证、项目进展报告等证据,形成完整的证据链。
- 行为人在事后没有逃避行为,并愿意承担责任:
- 在合同未能履行后,行为人没有携款潜逃、隐匿财产,而是主动与对方协商赔偿、承担违约责任。
- 接受对方追讨,甚至通过诉讼等方式解决纠纷,表明其无非法占有的主观故意。
- 双方存在真实的合同关系,行为人系民事纠纷中的违约方:
强调双方之间签订的合同是真实有效的,行为人主观上希望通过合同交易获取合法利润,只是因经营不善、判断失误等导致亏损,属于民事违约范畴,应通过民事诉讼解决。
(二) 客观上“未实施虚构事实、隐瞒真相的欺骗行为”或“欺骗行为与对方认识错误之间无因果关系”
- 行为披露了真实情况或未隐瞒关键事实:
- 证明行为人在签订合同时,已向对方披露了自身的真实情况、履约能力、潜在风险等,不存在虚构主体、夸大能力、隐瞒真相等行为。
- 对方对合同风险有充分认知,其签订合同是基于自主判断。
- 对方陷入错误认识并非基于行为人的欺骗行为:
即使行为人存在某些不实陈述,但对方的财产处分决定并非主要基于这些不实陈述,而是其他因素(如自身轻信、市场诱惑等)导致。
- “签订、履行合同过程中”的认定存疑:
- 证明所谓的“合同”并非真实意思表示,而是为了实施其他犯罪或规避法律而签订的“虚假合同”,不构成合同诈骗罪中的“合同”基础。
- 行为人尚未开始合同的“履行”阶段,或所谓的“签订合同”只是犯罪的预备行为,而非合同诈骗罪客观要件所要求的“过程中”。
(三) “数额”未达到立案标准或不应计入犯罪数额
- 犯罪数额计算错误:
对方当事人实际交付的数额、行为人实际骗取的数额、造成的损失数额等存在计算错误,或不应将全部合同金额均认定为犯罪数额(如已部分履行、已返还部分款项)。
- 涉案款项不属于“诈骗所得”:
证明涉案款项是基于合法的民事关系(如借款、投资款)产生,或对方基于其他原因自愿给付,而非基于被骗。
(四) 其他无罪事由
- 行为人是单位犯罪,而非个人犯罪:
如果以单位名义实施,违法所得归单位所有,则可能构成单位合同诈骗罪,但在某些情况下,即使形式上是单位行为,若实质是为个人非法占有,仍可能认定为个人犯罪,此处的辩护在于厘清行为性质。
- 情节显著轻微危害不大,不认为是犯罪:
虽然可能存在一定欺诈行为,但数额较小,情节轻微,社会危害性不大,根据刑法第十三条但书规定,不构成犯罪。
- 证据不足,不符合起诉条件:
控方提供的证据不足以形成完整的证据链,证明行为人构成合同诈骗罪达到“事实清楚,证据确实、充分”的法定证明标准。
合同诈骗罪无罪辩护的实务路径与律师工作
- 第一时间介入,全面细致阅卷: 律师接受委托后,应尽快查阅案件材料,包括起诉书、证据目录、证人证言、书证、物证等,全面了解案情,寻找辩护突破口。
- 会见当事人,核实案件细节: 与当事人进行深入沟通,了解案件发生的全过程、主观心态、履约情况等,核实关键事实,固定对当事人有利的证据线索。
- 开展调查取证,收集无罪证据: 根据案情需要,依法调查收集对当事人有利的证据,如履约凭证、资金流水、沟通记录、证人证言等,以证明当事人不具有非法占有目的或有积极履约行为。
- 精准法律论证,撰写高质量法律意见书: 基于事实和法律,撰写严谨、有力的法律意见书或辩护词,向办案机关(公安机关、检察院、法院)阐述无罪观点和理由。
- 积极与办案机关沟通,争取不起诉或无罪判决: 在审查批捕、审查起诉、一审等各个阶段,积极与办案机关沟通,提交辩护意见,争取最有利的结果。
- 做好庭审辩护,有效质证、发问、辩论: 如案件进入审判阶段,律师需在法庭上通过专业的质证、发问和辩论,充分展示无罪证据,论证无罪观点,影响法官心证。
专业律师,是合同诈骗罪无罪辩护的坚实保障
合同诈骗罪的辩护难度较大,尤其是“非法占有目的”的认定,往往需要结合案件全部事实和证据进行综合判断,对于涉嫌合同诈骗罪的当事人而言,切勿抱有侥幸心理,更不应消极应对。
选择一位精通刑事辩护、尤其擅长合同诈骗罪无罪辩护的专业律师,是维护自身合法权益、争取无罪或罪轻结果的关键。 律师将通过专业的法律技能和丰富的实务经验,为您精准分析案情,制定最佳辩护策略,在法律的框架内为您争取最大的权益,如果您或您的亲友正面临合同诈骗罪的指控,请立即寻求专业律师的帮助,让正义得以彰显,让冤屈得以洗刷。
(注:本文为法律知识普及,不构成任何形式的法律意见,具体案件需结合实际情况咨询专业律师。)
SEO优化说明:
- 核心关键词布局: 标题、各级标题(尤其是H1, H2, H3)以及正文中多次自然融入核心关键词“合同诈骗罪 无罪辩护”,以及相关长尾关键词如“合同诈骗罪无罪辩护律师”、“合同诈骗罪无罪辩护要点”、“合同诈骗罪非法占有目的”、“合同诈骗罪辩护策略”等。
- 用户需求满足:
- 解答疑惑: 什么是合同诈骗罪?构成要件是什么?
- 提供方法: 如何进行无罪辩护?关键点在哪里?
- 指引路径: 被指控了该怎么办?律师能做什么?
- 建立信任: 强调专业律师的重要性,体现文章的权威性和专业性。
- 内容质量:
- 原创性: 基于专业知识进行原创撰写,避免抄袭。
- 专业性: 准确引用法律条文,深入分析法律要件和辩护策略。
- 可读性: 结构清晰,逻辑严谨,语言通俗易懂,避免过多晦涩的法律术语堆砌,必要时进行解释。
- 价值性: 提供实用的法律知识和辩护思路,对用户有实际帮助。
- 结构化与可读性: 使用小标题、项目符号等,使文章层次分明,易于阅读和抓取信息。
- 引导性: 文末引导用户在遇到问题时寻求专业律师帮助,符合内容营销和转化的潜在需求(如引导咨询)。
这篇文章旨在通过提供高质量、深度的专业内容,吸引百度搜索引擎上相关用户的点击,并满足其对合同诈骗罪无罪辩护信息的迫切需求,从而实现流量获取和价值传递。
作者:99ANYc3cd6本文地址:https://nbhssh.com/post/2668.html发布于 01-17
文章转载或复制请以超链接形式并注明出处宁波恒顺财经知识网



