彩色扫描件的法律效力
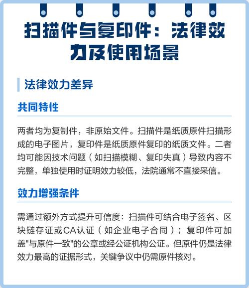
彩色扫描件本身不具备与原始文件同等的、绝对的、无可辩驳的法律效力。 它的法律效力是“有条件的”和“有限的”,其证明力通常弱于原始文件。
(图片来源网络,侵删)
法律更看重的是文件的真实性和完整性,而彩色扫描件在这两点上天然存在瑕疵,容易被质疑。
详细分析
为什么彩色扫描件的效力有限?
法律上,文件的“原件”通常被视为最可靠的证据,因为原件包含了所有原始信息,包括纸张、笔迹、印章、修改痕迹等物理特征,难以被伪造或篡改。
而彩色扫描件存在以下几个关键问题,导致其效力受限:
- 真实性风险高: 扫描件是数字文件,极易通过图像编辑软件(如Photoshop)进行篡改,例如修改文字、移除或添加印章、签名等,虽然彩色扫描件能保留更多细节(如印章的纹理、纸张的颜色),但这并不能完全杜绝伪造的风险。
- 完整性存疑: 扫描过程可能会遗漏文件的某些部分,或者只扫描了关键内容而省略了页眉页脚、签署日期等辅助信息。
- 无法验证原件状态: 法官或仲裁员无法通过扫描件来判断原始文件在签署时是否完好、是否存在胁迫等情形,原件的物理状态有时也能提供重要信息。
- “复制件”的法律定位: 在法律实践中,扫描件通常被视为“复制件”或“副本”,根据《中华人民共和国民事诉讼法》的规定,书证应当提交原件,提交复制件的前提是“原件确有困难取得”,并且需要其他证据来佐证其真实性。
彩色扫描件 vs. 黑白扫描件
这是一个常见的误区,很多人认为彩色扫描件因为保留了更多细节(如印章的颜色、纸张的纹理),所以比黑白扫描件更有法律效力。
(图片来源网络,侵删)
在法律效力上,彩色和黑白扫描件的地位是基本相同的,都属于“复制件”。 它们都面临上述的真实性风险。
彩色扫描件在“证明力”上可能略胜一筹。
- 颜色信息: 彩色扫描件能准确记录印章的颜色(如红色),这可以作为判断印章是否为真实印章的一个辅助线索,而黑白扫描件则无法提供颜色信息。
- 细节还原: 彩色扫描件能更好地还原文件上的细微痕迹,比如笔画的压痕、纸张的污渍、不同颜色的批注等,这些细节在特定情况下可能对案件有重要影响。
彩色扫描件不比黑白扫描件法律效力更高,但它在证明力和细节还原上通常优于黑白扫描件,因此是更优的“复制件”选择。
如何让彩色扫描件获得法律认可?
虽然扫描件效力有限,但在实际生活和商业活动中,完全依赖原件往往不现实,要让彩色扫描件尽可能被采纳为有效证据,关键在于“补强”其证明力,以下是几种常见且有效的方法:
(图片来源网络,侵删)
获取对方的明确认可(最有效的方法)
这是让扫描件具备最高效力的“黄金法则”。
- 签署《确认函》或《确认书》: 让对方(合同相对方、债务人等)出具一份书面文件,明确声明:“本人/本公司确认,所持有的XX文件的彩色扫描件(附后)与原件内容完全一致,并同意该扫描件与原件具有同等法律效力。”
- 在合同中明确约定: 在签订合同时,就可以加入条款,约定双方通过扫描件(包括彩色扫描件)进行沟通、确认,并承认其法律效力。“本合同项下的所有通知、确认、同意等,均可以采用书面扫描件(彩色)形式进行,该扫描件经发送方确认后即视为有效。”
办理公证(强有力的证据补强)
如果无法获得对方的事后认可,可以向公证处申请对彩色扫描件进行公证。
- 公证员会核对原件,然后对扫描过程进行监督,并出具《公证书》,证明“该扫描件与原件相符”。
- 法律效力: 经过公证的扫描件,其证明力会大大增强,除非有相反证据足以推翻,否则法院通常会直接采信,这是证明扫描件真实性的最强有力方式。
形成完整的证据链
这是在诉讼中最常用的方法,如果无法公证或获得对方认可,就需要通过其他证据来相互印证,形成一个完整的证据链,让扫描件的“真实性”不再孤立。
- 辅助证据:
- 沟通记录: 与对方就文件内容进行沟通的邮件、微信聊天记录、短信等,其中可以提及文件的关键条款。
- 履行行为: 如果是合同,对方是否已经按照扫描件上的内容开始履行义务(如付款、发货、提供服务),履行行为是证明合同真实存在的最有力证据。
- 证人证言: 知道文件签署过程的证人。
- 其他文件: 能够证明同一事实的其他书面材料或电子数据。
- 逻辑链条: 你提交了一份彩色扫描的借款合同,同时提供了你向对方转账的银行记录(证明借款事实),以及催款时对方承认借款的微信聊天记录(对方认可了合同的存在),这三者结合,就形成了一个完整的证据链,法院极有可能采信这份扫描件。
总结与建议
| 特性 | 原始文件 | 彩色扫描件 |
|---|---|---|
| 法律地位 | 原件,证据效力最高 | 复制件,证据效力有限 |
| 核心优势 | 真实性、完整性无可争议 | 保留了较多细节,便于核对 |
| 主要风险 | 丢失、损毁 | 易被篡改,真实性易被质疑 |
| 效力补强 | 无需补强 | 需通过对方确认、公证或形成证据链 |
给您的实用建议:
- 优先使用原件: 在签署重要法律文件(如合同、借条、协议)时,务必坚持使用原件,各方各执一份。
- 做好原件保管: 妥善保管好所有重要文件的原件,这是您权利的最终保障。
- 彩色扫描作为备份: 将原件进行高精度彩色扫描,作为电子备份,方便日常查阅和沟通。
- 关键步骤要“补强”: 如果必须仅使用彩色扫描件(例如异地签约),务必采取至少一种“补强”措施:
- 最佳选择: 签署《确认函》。
- 次优选择: 进行公证。
- 无奈之举: 保留好所有能形成证据链的辅助材料。
- 咨询专业人士: 在处理重大法律事务时,如果对证据的效力不确定,及时咨询律师,以制定最稳妥的证据策略。
文章版权及转载声明
作者:99ANYc3cd6本文地址:https://nbhssh.com/post/2609.html发布于 01-16
文章转载或复制请以超链接形式并注明出处宁波恒顺财经知识网



