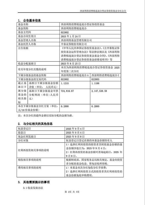
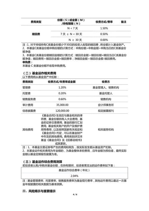
混合型投资与债权投资有何区别?
- 什么是债权投资?
- 什么是混合型投资?
- 两者的核心区别与联系
- 总结与投资建议
什么是债权投资?
债权投资,顾名思义,就是你把钱借给某个主体(比如公司、政府或个人),并期望在未来收回本金并获得固定的利息回报。
(图片来源网络,侵删)
核心特征:
- 法律关系: 你是债权人,对方是债务人,这形成了一种借贷关系,受《合同法》或相关法律保护。
- 收益来源: 主要是利息,利率在投资之初通常已经确定(如固定利率)或有一个明确的计算方式(如浮动利率),收益相对可预测。
- 风险与回报:
- 风险较低: 只要债务人按时还本付息,你的本金和利息就是有保障的,风险主要在于信用风险(债务人违约不还钱)和利率风险(市场利率上升,你持有的固定利率债券价值会下降)。
- 回报相对固定: 收益上限不高,但相对稳定,你无法分享到债务人经营成功带来的超额利润。
- 投资顺序: 在公司清算时,债权人的清偿顺序优先于股东,这意味着,如果公司破产,债权人有权先于股东拿回资产。
- 典型例子:
- 购买国债、地方政府债。
- 购买公司发行的债券。
- 银行存款(本质上是把钱借给银行)。
- P2P借贷(虽然风险较高,但法律关系仍是债权)。
一句话总结债权投资: “固定收益,风险较低,不参与分红”。
什么是混合型投资?
混合型投资并不是一个标准化的金融产品类别,而是一个广义的概念,它指的是同时具备债权和股权两种或多种投资特征的投资行为或产品。
它的核心是“混合”,即投资回报的来源和风险的构成是复合型的。
(图片来源网络,侵删)
核心特征:
- 法律关系: 比较复杂,可能是“可转换的债权”或“带有股权性质的债权”,它开始时是债权,但未来可能转化为股权,或者本身就附带了类似股权的权利。
- 收益来源: 多样化,可能包括:
- 固定利息: 在特定阶段,你会像债权人一样获得利息。
- 浮动收益/股权分红: 在特定条件下(如公司达到业绩目标),收益会与公司经营挂钩,类似于股权分红。
- 转股收益: 最常见的形式是可转换债券,在特定时期,你可以选择将债券转换成公司的股票,从而从债权人变成股东,享受股价上涨带来的收益。
- 风险与回报:
- 风险中等: 风险介于纯粹的债权和股权之间,如果公司经营不善,你至少可以拿回本金和利息(作为债权的保障);如果公司发展良好,你又可以通过转股或浮动收益分享高增长带来的高回报。
- 回报潜力较高: 因为兼具了债权的“安全垫”和股权的“增长潜力”,其潜在回报上限通常高于纯债权投资。
- 典型例子:
- 可转换债券: 这是最经典的混合型投资工具。
- 夹层融资: 在公司资本结构中,介于优先债(最安全)和普通股(风险最高)之间的一种融资方式,通常利率较高,并可能包含股权期权。
- 优先股: 具有债券特征的股票,通常有固定的股息率,且清偿顺序在普通股之前。
- 某些结构化产品: 银行或金融机构发行的,将存款与股票、基金等金融衍生品挂钩的理财产品。
一句话总结混合型投资: “进可攻,退可守,风险与收益并存”。
两者的核心区别与联系
| 特征维度 | 债权投资 | 混合型投资 |
|---|---|---|
| 投资性质 | 纯粹的债权关系 | 债权与股权的混合体 |
| 收益来源 | 固定利息,可预测性强 | 利息 + 浮动收益/股权收益,来源多样 |
| 风险水平 | 较低(主要信用风险) | 中等(兼具信用风险和市场风险) |
| 潜在回报 | 较低且有上限 | 较高,潜力大(上不封顶) |
| 参与度 | 不参与公司经营决策 | 可能间接参与(如转股后成为股东) |
| 流动性 | 通常有固定期限,到期还本付息 | 可能在二级市场交易,或通过转股实现退出 |
两者的联系:
混合型投资本质上是债权投资的一种延伸和变种,它以债权投资为基础,但通过附加某些权利(如转股权、认股权等),使其投资属性变得更加复杂和灵活。
(图片来源网络,侵删)
你可以这样理解:
- 债权投资 是一条直线,起点是你的本金,终点是到期收回的本金和利息。
- 混合型投资 是一条分叉的道路,它开始时也是一条直线(债权),但在中途会出现一个岔路口:
- 路口A(转股): 如果你选择这条路,就变成了通往股权投资的曲线,潜在回报更高,但风险也随之增加。
- 路口B(不转股): 如果你选择这条路,它就又变回了一条直线,最终像普通债权一样收回本息。
总结与投资建议
- 债权投资 适合风险偏好低、追求稳定现金流的投资者,如退休人士、保守型投资者,它是在投资组合中起到“压舱石”作用的基础资产。
- 混合型投资 适合风险承受能力中等、希望在控制下行风险的同时,追求更高上行收益的投资者,它是一种攻守兼备的工具,适合在市场前景不明朗时进行配置。
投资建议:
- 明确自身风险偏好: 在选择任何投资前,首先要评估自己的风险承受能力,如果你连本金亏损1%都无法接受,那么混合型投资可能并不适合你。
- 理解产品结构: 如果考虑混合型投资(尤其是可转债等复杂产品),一定要花时间仔细阅读产品说明书,搞清楚它的条款、转股条件、利率计算方式以及风险点。
- 资产配置: 一个健康的投资组合通常不会只包含单一资产,合理的做法是将债权投资作为基础配置,混合型投资作为卫星配置,再搭配一部分高收益的股权投资,以实现风险和收益的平衡。
- 长期视角: 无论是债权还是混合型投资,都应着眼于长期价值,而不是短期投机,特别是可转债,其价值往往需要时间来体现。
希望这个详细的解释能帮助你更好地理解这两个概念!
文章版权及转载声明
作者:99ANYc3cd6本文地址:https://nbhssh.com/post/2281.html发布于 01-03
文章转载或复制请以超链接形式并注明出处宁波恒顺财经知识网



