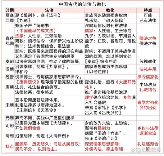
中国古代法律的儒家化
儒家化的背景与开端
在儒家思想成为法律指导思想之前,秦朝奉行的是法家思想,法家强调“不别亲疏,不殊贵贱,一断于法”,法律是君主统治的工具,冷酷而严厉,这种高压政策虽然帮助秦国统一了六国,但也迅速导致了其灭亡。
汉初,统治者吸取了秦亡的教训,一度推崇“黄老之学”,实行“无为而治”,法律相对宽松,随着社会矛盾的加剧,汉武帝时期,董仲舒提出了“罢黜百家,独尊儒术”的主张,为儒家思想成为官方意识形态奠定了基础。
儒家化的开端,主要表现为以下几个标志性事件:
- 引经决狱(春秋决狱):这是儒家化初期最重要的实践,董仲舒等人主张在审理案件时,可以引用儒家经典(特别是《春秋》)中的“微言大义”作为法律解释的依据,来弥补成文法的不足。“父子相隐”原则(父亲为儿子隐瞒罪行,儿子为父亲隐瞒罪行,不应被追究刑事责任)就源于《论语》,在春秋决狱中被广泛运用,这标志着法律的解释权开始从法家转向儒家。
- “原心定罪”:与“春秋决狱”紧密相关,它强调在定罪量刑时,不仅要看行为(“其迹”),更要考察行为人的主观动机和内心状态(“其心”),如果一个人的行为虽然造成了损害,但其动机符合儒家道德(如“孝”、“义”),则可以从轻或免除处罚,这极大地引入了道德评判标准,使得法律具有了浓厚的伦理色彩。
儒家化的核心内容与体现
儒家化的过程,是将儒家的核心伦理观念——“礼”,系统地融入法律条文和司法实践中的过程,其核心是“礼法结合”,即法律条文(法)与儒家伦理(礼)相互渗透,共同构成社会规范。
以下是儒家化在法律领域的具体体现:
基本原则的确立
- 德主刑辅:这是儒家化最根本的立法和司法原则。“德”指道德教化,“刑”指刑罚,儒家认为,治理国家应以道德教化为主,刑罚为辅,法律的首要功能不是惩罚,而是教育和引导民众向善,这改变了法家“以刑去刑”的极端思想。
- 出礼入刑:儒家认为,“礼”是规范社会行为的根本准则,是“预防性”的规范,告诉人们应该做什么;“刑”则是“惩罚性”的规范,处理那些违背“礼”的行为,一个人的行为如果超出了“礼”的范畴,就构成了犯罪,需要用“刑”来制裁,这确立了“礼”与“刑”的等级关系。
核心伦理的制度化
儒家的核心伦理“三纲五常”被直接写入法律,成为不可动摇的原则。
-
“三纲”的法律化:
- 君为臣纲:谋反、谋大罪被定为“十恶不赦”之首,是对皇权最严重的挑战。
- 父为子纲:子女对父母的不孝行为,如骂詈、供养有缺,甚至控告父母,都构成犯罪,会受到严厉惩处。
- 夫为妻纲:妻子在法律上地位低于丈夫,丈夫享有对妻子的单方面休弃权(“七出”),而妻子则没有相应的权利,通奸罪对男女的处罚也极为不公,女性往往受到更重的惩罚。
-
“五常”的法律化:
- 仁、义、礼、智、信这些道德观念通过具体的法律条文得到体现,对老幼妇孺的犯罪减免刑罚,体现了“仁”;诚实守信、见义勇为会受到法律褒奖或减轻处罚,体现了“信”和“义”。
法律条文的儒家化特征
- 亲属容隐(亲亲相隐):这是儒家“孝”观念在法律上的直接体现,法律允许亲属之间(尤其是祖孙、父子、夫妻之间)对于某些罪行可以互相隐瞒,不作证言,司法机关也不得强迫,这被认为是维护家庭伦理和社会稳定的基石。
- 存留养亲:如果犯罪者是家中唯一的成年男性,且家中有年迈的祖父母或父母无人赡养,法院可以暂缓执行其死刑或徒刑,让其回家赡养老人,待老人去世后再执行刑罚,这体现了“孝”优先于“刑”的原则。
- 矜老恤幼:法律对老年人(70岁以上)、未成年人(15岁以下)以及残疾人犯罪,规定了减免刑罚的条款,这体现了儒家“仁政”和“恤刑”的思想。
- “十恶”重罪的确立:从北齐开始,法律中逐渐形成了“十恶”制度,在《唐律疏议》中正式完备。“十恶”包括谋反、谋大逆、谋叛、恶逆、不道、大不敬、不孝、不睦、不义、内乱,这些罪行直接冲击了“三纲五常”的统治秩序,被视为“十恶不赦”,不得被赦免,量刑也极为严酷。
司法程序的儒家化
- 无讼是求:儒家追求的理想社会是没有诉讼的社会,地方官员的首要任务不仅是审判案件,更是通过教化来调解纠纷,平息争端,使“民无讼”,调解成为解决民事纠纷的重要方式。
- 情、理、法的结合:在司法实践中,判决不仅要依据“法”(国家法律),还要考虑“理”(天理、公共道理)和“情”(人情、具体情况),一个“好”的判决往往是在三者之间找到一个平衡点,使得判决既合法,又合乎人情事理,能够“案结事了”。
儒家化的完成与影响
唐代是儒家化完成的标志,以《唐律疏议》为代表,中国法律体系达到了一个高峰,这部法典被誉为“礼法结合的典范”,其“疏议”部分(官方解释)大量引用儒家经典,系统地阐述了法律背后的儒家伦理精神,可以说,《唐律疏议》是将儒家思想全面、系统地法律化的集大成者。
深远影响:
- 塑造了中华法系的独特性:与西方强调个人权利、形式正义的法律传统不同,中华法系以家族伦理、社会和谐为最高价值,法律成为维护宗法制度和君主专制的工具。
- 法律与道德高度融合:在中国传统社会,法律与道德的界限非常模糊,违法即是“不道德”,不道德的行为也可能受到法律的制裁,这使得法律的威慑力不仅来自国家暴力,更来自社会舆论和道德压力。
- 维护了社会稳定:通过将家庭伦理和社会等级秩序法律化,儒家化的法律为古代中国提供了一个稳定的社会结构,有助于维护大一统帝国的长期存在。
- 抑制了法律的形式化发展:由于过分强调“情理”和道德教化,法律的确定性、稳定性和程序正义在一定程度上被削弱,法律的解释权掌握在儒家化的官僚手中,而非一个独立的司法系统。
中国古代法律的儒家化,是一个从法家“严刑峻法”向儒家“礼法结合”的深刻转型,它始于汉代的“春秋决狱”,历经魏晋南北朝的发展,至唐代《唐律疏议》而最终完成,这一过程将儒家的核心伦理——以“三纲五常”为核心的“礼”——全面注入法律体系,确立了“德主刑辅”、“出礼入刑”的基本原则。
其结果是,中国传统法律不再是单纯的统治工具,而成为承载和维护儒家伦理价值观的载体,它深刻地塑造了中华法系的特质,强调伦理秩序、家庭和谐与君主至上,对东亚地区(如日本、朝鲜半岛、越南)的法律制度也产生了深远的影响,直到清末西方法律思想的传入,这一传统才被打破。
作者:99ANYc3cd6本文地址:https://nbhssh.com/post/2202.html发布于 01-03
文章转载或复制请以超链接形式并注明出处宁波恒顺财经知识网


