简述法律与道德的区别
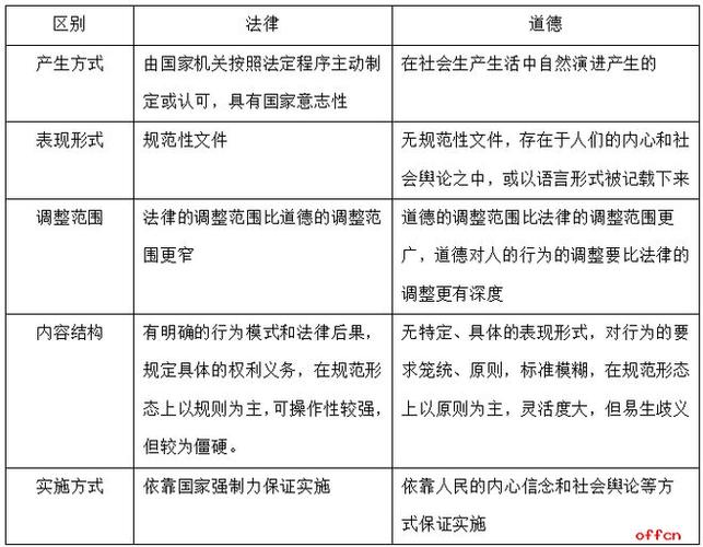
制定和来源不同
- 法律: 是由国家制定或认可的,具有明确的程序性,它通常表现为宪法、法律、法规、条例等成文文件,其背后有强大的国家强制力作为后盾,法律的来源是统治阶级的意志,经过特定立法程序产生。
- 道德: 是在长期的社会生活中自发形成的,源于人们的内心信念、社会舆论、传统习俗和文化传承,它没有特定的制定机构,是约定俗成的,存在于人们的观念和意识中。
简单说:法律是“官方”制定的,道德是“民间”形成的。
(图片来源网络,侵删)
强制力不同
- 法律: 依靠国家强制力保证实施,如果有人违反法律,会由国家机关(如警察、法院、监狱)进行制裁,包括罚款、拘留、判刑等,这种强制是外在的、强制性的。
- 道德: 主要依靠社会舆论、传统习惯和内心信念来维系,违反道德会受到谴责、批评、排斥等精神压力,但没有国家暴力机关的强制惩罚,这种约束是内在的、非强制性的。
简单说:违法会被“国家”惩罚,缺德会被“社会”谴责。
调整范围不同
- 法律: 调整的范围相对窄,它主要规范那些对社会秩序和公共利益有重大影响的行为,特别是禁止性的规范(“必须做什么”和“禁止做什么”)。
- 道德: 调整的范围非常广,它渗透到社会生活的方方面面,从公共生活到个人私生活,从职业操守到家庭伦理,几乎无所不包,很多道德问题(如个人私德、生活作风)法律通常不干涉。
简单说:法律管的是“大事”和“底线”,道德管的是“所有事”和“高标准”。
表现形式和标准不同
- 法律: 表现形式是明确、具体、成文的,法律条文讲究逻辑严谨、权利义务清晰,对行为的后果有明确规定,其标准是统一的、刚性的。
- 道德: 表现形式是笼统、抽象、观念性的,道德原则(如“诚实守信”、“尊老爱幼”)比较概括,其具体标准在不同文化、不同时代、甚至不同群体中可能存在差异,其标准是弹性的、模糊的。
简单说:法律是“白纸黑字”的条文,道德是“心中”的准则。
发展速度不同
- 法律: 相对稳定,修改和废除需要经过严格的法定程序,不能轻易变动,以保证其权威性和可预测性。
- 道德: 相对灵活,会随着社会经济的发展、文化的变迁而较快地发生变化,新的道德观念会不断涌现,旧的道德观念可能会被淘汰。
简单说:法律的改变很“慢”,道德的改变很“快”。
(图片来源网络,侵删)
总结表格
| 区别维度 | 法律 | 道德 |
|---|---|---|
| 制定来源 | 国家制定或认可 | 社会自发形成,约定俗成 |
| 强制力 | 国家强制力(外在) | 社会舆论、内心信念(内在) |
| 调整范围 | 相对较窄,主要关乎重大利益 | 相对较广,渗透社会生活各方面 |
| 表现形式 | 成文、明确、具体 | 观念、笼统、抽象 |
| 标准 | 统一、刚性、底线 | 弹性、模糊、高标准 |
| 发展速度 | 相对稳定,修改程序严格 | 相对灵活,随社会发展而变化 |
一个简单的例子来理解区别:
场景:一个年轻人没有扶起摔倒的老人。
- 法律层面: 在大多数情况下,这不违法,法律通常不会规定“必须扶人”这种义务(除非有特殊法律规定,如《民法典》中的“紧急救助”条款),他不会受到法律的制裁。
- 道德层面: 这个行为很可能被视为缺德,人们会谴责他“没有同情心”、“冷漠无情”,他会受到社会舆论的压力和良心的谴责。
这个例子清晰地展示了法律与道德在调整范围和强制力上的核心区别:法律管的是“扶不扶”有没有法律责任,道德管的是“扶不扶”有没有良心问题。
文章版权及转载声明
作者:99ANYc3cd6本文地址:https://nbhssh.com/post/2167.html发布于 01-02
文章转载或复制请以超链接形式并注明出处宁波恒顺财经知识网


