合同诈骗与信用卡诈骗,核心区别在哪?
核心区别在于“工具”和“场景”的不同:
(图片来源网络,侵删)
- 合同诈骗罪:利用“合同”作为工具,发生在签订、履行合同的过程中,目标是骗取对方的财物(主要是货款、定金、预付款等)。
- 信用卡诈骗罪:利用“信用卡”作为工具,发生在信用卡的申领、使用、结算等环节,目标是骗取信用卡账户内的资金或银行信用。
下面我们从几个维度进行详细的对比分析。
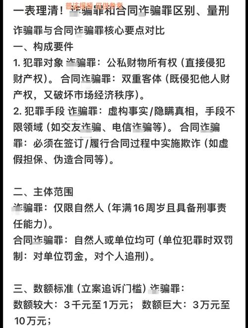
核心区别对比表
| 对比维度 | 合同诈骗罪 | 信用卡诈骗罪 |
|---|---|---|
| 犯罪客体 | 复杂客体: 市场秩序(国家对经济合同的管理制度) 财产所有权(受害方的财产) |
复杂客体: 金融管理秩序(国家对信用卡的管理制度) 银行或信用卡持有人的财产所有权 |
| 客观行为 | 在签订、履行合同的过程中,以非法占有为目的,使用虚构事实或隐瞒真相的方法,骗取对方当事人财物。 | 利用信用卡进行诈骗活动,数额较大,具体包括: 使用伪造的信用卡 使用作废的信用卡 冒用他人信用卡 恶意透支 |
| 犯罪工具 | “合同”,合同是双方权利义务关系的载体,也是诈骗行为实施的媒介。 | “信用卡”,信用卡是犯罪行为直接作用的对象和工具。 |
| 发生场景 | 经济活动领域,常见于商品买卖、工程承包、服务提供等商业活动中。 | 金融消费领域,发生在刷卡消费、取现、网络支付、信用卡申领等与信用卡相关的场景。 |
| 被害人 | 不特定的合同相对方,可以是个人,也可以是公司、企业等。 | 主要是发卡银行,其次是信用卡的合法持卡人(在冒用或恶意透支的情况下)。 |
| 立案标准 | 根据《刑法》第224条,以非法占有为目的,在签订、履行合同过程中,骗取对方当事人财物,数额在二万元以上的,应予立案追诉。 | 根据《刑法》第196条,进行信用卡诈骗活动,数额在5000元以上的,应予立案追诉。 |
详细解析
合同诈骗罪 (《刑法》第224条)
- 核心特征:以“合同”为幌子,骗取“合同标的物”或“合同款项”。
- 常见行为方式:
- 虚构主体:冒用他人名义或编造根本不存在的公司与对方签订合同。
- 冒用资质:使用伪造、变造的公章、证件、资质证明文件签订合同。
- 无实际履行能力:在签订合同时根本没有履行能力,或者以小额履约骗取对方信任后,再骗取大额财物。
- 收受财物后逃匿:签订合同后,收到对方的货款、定金后,携款潜逃,隐匿踪迹。
- 其他方法:如设置陷阱合同,在履行过程中以各种理由让对方违约,从而“合法”地骗取对方的定金、违约金等。
- 举例:
- 张某谎称自己有“内部渠道”可以低价购买紧俏钢材,与某建筑公司签订采购合同,骗取了500万元预付款后消失,这构成合同诈骗罪。
- 李某成立了一家空壳装修公司,与多家业主签订装修合同,收取装修款后,从不购买材料或草草了事,卷款跑路,这构成合同诈骗罪。
信用卡诈骗罪 (《刑法》第196条)
- 核心特征:围绕“信用卡”的使用进行诈骗,侵犯的是信用卡管理制度和银行资金安全。
- 具体行为方式:
- 使用伪造的信用卡:使用仿造的信用卡进行消费、取现。
- 使用作废的信用卡:如使用已过有效期的信用卡、被挂失的信用卡、被宣布作废的信用卡。
- 冒用他人信用卡:拾得他人信用卡并使用,或者窃取他人信用卡信息后进行盗刷,这是最常见的一种形式。
- 恶意透支:指持卡人以非法占有为目的,超过规定限额或者规定期限透支,并且经发卡银行两次催收后超过3个月仍不归还的行为。注意:“恶意透支”有一个“银行催收”的前置程序,这是区别于普通民事透支的关键。
- 举例:
- 王某在街上捡到一张他人丢失的信用卡,立刻去ATM机分多次取走了卡内全部现金,这构成信用卡诈骗罪(冒用他人信用卡)。
- 赵某用自己的信用卡透支消费10万元,之后更换联系方式,躲避银行的催收电话和短信,超过3个月仍未归还,银行报案后,经核实赵某有还款能力但拒不归还,这构成信用卡诈骗罪(恶意透支)。
- 孙某利用技术手段盗取了李某的信用卡信息,并制作了一张伪卡,在境外网站进行大额消费,这构成信用卡诈骗罪(使用伪造的信用卡/冒用他人信用卡)。
两罪交叉与竞合问题(重点)
实践中,一个行为可能同时触犯合同诈骗罪和信用卡诈骗罪,这就产生了法条竞合的问题。
核心判断标准:行为人的主要手段和直接侵害的法益是什么?
典型场景:网络购物诈骗
(图片来源网络,侵删)
这是两罪最容易混淆的地方,犯罪分子在网上开店(签订买卖合同),骗取买家付款,然后不给发货,买家付款时,可能通过银行转账,也可能通过信用卡支付。
-
买家通过银行转账支付
- 定性:此时犯罪工具是“买卖合同”,骗取的是“银行账户里的钱”,这直接侵犯了市场秩序和对方的财产权。
- 罪名:合同诈骗罪,这是最常见、最典型的网络购物诈骗定性。
-
买家通过信用卡(或第三方支付绑定的信用卡)支付
- 定性:这时就出现了交叉,犯罪行为既符合合同诈骗罪的构成,也符合信用卡诈骗罪的构成。
- 处理原则:根据“重法优于轻法”和“特别法优于一般法”的原则,通常按信用卡诈骗罪定罪处罚。
- 原因:
- 手段的特殊性:犯罪分子最终实现骗取目的的关键一步,是利用了信用卡的支付功能,骗取的是银行基于信用卡所授予的信用额度或资金。
- 法益的侧重:这种行为不仅侵犯了买家的财产权,更直接地破坏了银行的信用卡结算和信用管理体系,对金融秩序的冲击更直接。
- 司法实践:最高人民法院的指导案例和相关司法解释倾向于认为,利用信用卡进行网络交易诈骗的,应认定为信用卡诈骗罪。
总结交叉情况: 当合同诈骗的犯罪行为最终是通过信用卡支付来完成的,并且该支付方式是犯罪得逞的关键环节时,一般认定为信用卡诈骗罪,如果仅仅是使用信用卡作为一种普通的支付工具,而核心欺骗手段仍然是“合同”本身,则仍可能认定为合同诈骗罪。
(图片来源网络,侵删)
| 合同诈骗罪 | 信用卡诈骗罪 | |
|---|---|---|
| 一句话概括 | 用合同骗钱 | 用卡骗钱 |
| 合同、签订、履行、经济活动 | 信用卡、伪造、冒用、恶意透支、金融消费 | |
| 核心场景 | B2B、大宗商品、工程承包等商业交易 | 刷卡消费、ATM取现、网络支付、信用卡申领 |
| 交叉情况 | 当骗取的钱款是通过信用卡支付的,通常按信用卡诈骗罪论处。 |
希望这个详细的对比和解释能帮助你清晰地理解两者的区别,如果遇到具体案件,强烈建议咨询专业律师进行个案分析。
文章版权及转载声明
作者:99ANYc3cd6本文地址:https://nbhssh.com/post/207.html发布于 2025-12-05
文章转载或复制请以超链接形式并注明出处宁波恒顺财经知识网



