法律服务工作者执业范围
这是一个在中国法律体系中非常重要但又容易与“律师”混淆的概念。法律服务工作者是拥有特定法律服务资格,但并非律师的法律服务提供者。
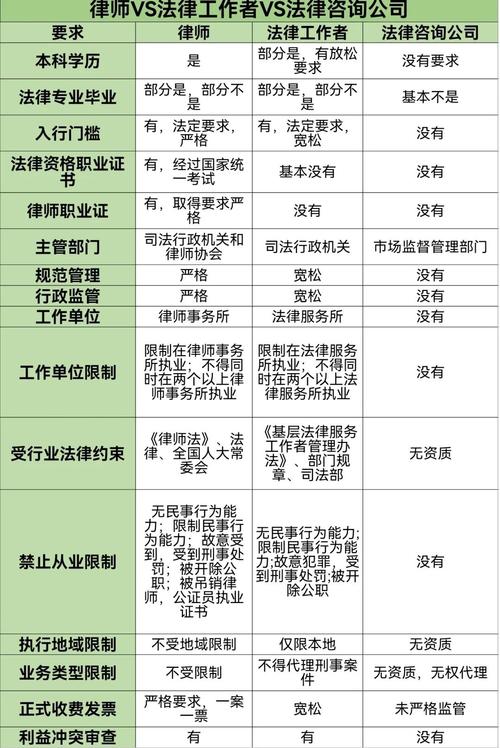
核心定义与身份区别
要明确法律服务工作者和律师的根本区别:
| 特征 | 律师 | 法律服务工作者 |
|---|---|---|
| 法律依据 | 《中华人民共和国律师法》 | 《基层法律服务所管理办法》 |
| 执业机构 | 律师事务所 | 基层法律服务所 |
| 执业资格 | 国家统一法律职业资格证书(A证) | 基层法律服务工作者执业资格(通过省级司法行政机关组织的考试或考核) |
| 服务区域 | 全国范围内执业 | 原则上限于其执业的基层法律服务所所在的县、市辖区范围内 |
| 业务范围 | 全面的法律服务,包括诉讼、仲裁、非诉讼等 | 以诉讼代理和非诉讼代理为主,但有明确的限制 |
核心要点: 法律服务工作者是“基层”法律服务的主要力量,其定位是为基层群众,特别是农村地区和经济欠发达地区的居民,提供便捷、普惠的法律服务,他们不能跨省、跨市执业,这是最严格的执业限制。
法律服务工作者可以从事的业务范围(执业范围)
根据《基层法律服务所管理办法》和相关法规,法律服务工作者可以承办以下业务:
(一)核心业务范围(诉讼与非诉讼代理)
这是法律服务工作者最主要的业务,可以接受委托,担任代理人:
-
代理民事、行政诉讼案件:
- 民事案件:包括但不限于婚姻家庭、继承、合同纠纷、债务、侵权(如交通事故、人身损害)、劳动争议、房产纠纷等。
- 行政诉讼案件:代理公民、法人或其他组织,对行政机关的具体行政行为(如行政处罚、行政许可、行政强制等)提起诉讼或进行应诉。
-
代理非诉讼法律事务:
- 为当事人提供法律咨询、代写法律文书(如起诉状、答辩状、合同、遗嘱等)。
- 参与调解、和解活动。
- 代理申请仲裁。
- 代理办理公司登记、商标注册、专利申请等简单的非诉讼法律事务。
(二)禁止或限制的业务范围(非常重要)
法律服务工作者不能从事以下业务,这些是律师专属的:
-
不得担任刑事辩护人:
(图片来源网络,侵删)- 这是法律服务工作者与律师最核心的区别之一,他们绝对不能为犯罪嫌疑人、被告人提供刑事辩护,也不能担任刑事案件被害人的代理人,刑事案件辩护是律师的“独占领域”。
-
不得在省级以上注册的律师事务所执业:
他们只能在基层法律服务所执业,不能进入“高大上”的律师事务所。
-
不得承办涉外法律服务业务:
由于专业能力和执业范围的限制,他们不能处理涉及港澳台、外国法律事务的案件。
-
不得从事证券、金融、期货、知识产权等高度专业化领域的法律服务:
这些领域对专业要求极高,且通常需要律师身份才能介入。
-
不得以律师名义执业:
他们必须明确自己的身份是“法律服务工作者”,在名片、宣传材料、代理词等文件上,只能使用“法律服务工作者”的称谓,不能使用“律师”字样,否则就是违法。
服务对象和区域限制
- 服务对象:主要面向基层群众,包括:
- 公民个人
- 个体工商户
- 合伙组织
- 社会组织(如民办非企业单位)
- 乡镇企业、村(居)民委员会等
- 服务区域:严格限制在基层法律服务所所在的县、市辖区级行政区域内,如果案件当事人或标的物不在该区域内,他们通常不能代理,跨区域执业需要得到当地司法行政机关的特别批准,实践中非常罕见。
总结与对比表格
为了更清晰地理解,我们可以用一个表格来总结:
| 项目 | 律师 | 法律服务工作者 |
|---|---|---|
| 身份定位 | 法律服务专业精英,全国性执业 | 基层法律服务普惠力量,区域性执业 |
| 核心优势 | 业务范围全面,专业性强,可跨区域、跨领域执业,能处理所有类型的法律事务 | 成本较低,贴近基层,熟悉本地情况,适合处理简单的民事、行政纠纷 |
| 典型业务 | 刑事辩护、公司上市、并购重组、知识产权、涉外业务等 | 民事诉讼(婚姻、债务、侵权等)、行政诉讼、代写文书、法律咨询 |
| 最大限制 | 无业务类型限制,但有严格的职业道德和执业纪律要求 | 不能做刑事辩护、不能跨区域执业、不能做涉外和高端业务 |
| 适用人群 | 复杂、重大、疑难案件,或需要全国性、专业化服务的客户 | 简单的民事、行政纠纷,预算有限,且案件在本地基层的群众 |
法律服务工作者是中国法律服务体系中一个不可或缺的组成部分,它有效弥补了律师资源在广大基层地区的不足,为人民群众提供了“家门口”的法律服务,当您遇到简单的民事纠纷(如借钱不还、邻里打架、劳动争议)或对政府的某些决定不服时,法律服务工作者是一个经济实惠且便捷的选择。
但如果您涉及刑事案件,或者案件复杂、标的额巨大、涉及外地或高端领域,那么您必须也只能聘请律师来维护您的合法权益。
作者:99ANYc3cd6本文地址:https://nbhssh.com/post/1824.html发布于 2025-12-28
文章转载或复制请以超链接形式并注明出处宁波恒顺财经知识网



