法律与道德,是相辅相成还是泾渭分明?
法律与道德:一对“孪生兄弟”还是“冤家对头”?深度解析它们的联系与区别
** 我们每天都在法律和道德的框架下生活,闯红灯是违法,也是不道德;赡养父母是道德要求,也是法律规定,法律和道德究竟是什么关系?它们何时一致,何时又分道扬镳?本文将从一名资深律师的视角,为您深度剖析法律与道德的内在联系与本质区别,帮助您建立清晰的社会行为认知坐标系。
引言:我们为何要关心这个问题?
想象一个场景:你在街上看到一个人摔倒,扶还是不扶?这背后考验的是你的道德良知,但如果他因为你的搀扶而受伤,法律会保护你吗?再想象另一个场景:公司要求员工“996”,这违背了劳动法,但似乎在某些“奋斗文化”下又被认为是“敬业”的道德体现。
这些日常困惑,都指向同一个核心议题——法律与道德,它们如同社会的“双重护栏”,共同规范着我们的行为,但很多人分不清它们的边界,甚至将它们混为一谈,作为一名在法律领域深耕多年的从业者,我将用最通俗易懂的语言,为您揭开这对“复杂伙伴”的神秘面纱。
第一部分:千丝万缕的联系——法律与道德的“共生体”
法律与道德并非两个孤立的岛屿,它们之间存在着深刻而紧密的联系,有时甚至难以分割。 上的重合与渗透:法律是道德的“底线”**
这是两者最直观的联系,许多法律规范都源于社会普遍认同的道德观念。
- 最典型的例子: “杀人偿命,欠债还钱”,这一朴素的道德观念,早已被写入《刑法》和《民法典》,禁止盗窃、禁止诈骗、保护弱者(如未成年人、老年人)等法律原则,无一不是社会道德共识的升华。
- “公序良俗”原则: 这是连接法律与道德最坚实的桥梁,在司法实践中,当法律没有明确规定时,法官会援引“公共秩序和善良风俗”这一基本原则来裁判案件,这意味着,即使某个行为不违法,但如果严重违背社会道德,也可能承担不利的法律后果。
功能上的互补与支撑:道德是法律的“灵魂”
法律需要道德来支撑其正当性和权威性。
- 法律的道德基础: 一部“恶法”(纳粹时期的种族隔离法),即便形式上完备,也因其违背基本人道道德而丧失了其应有的生命力,最终会被历史抛弃,法律的制定和修改,必须反映社会主流的道德价值取向,才能获得民众的内心认同和自觉遵守。
- 道德的补充作用: 法律的调整范围是有限的,它无法触及社会生活的每一个角落,道德就发挥了巨大的补充作用,法律无法强制你对家人付出多少关爱,也无法规定朋友之间必须“两肋插刀”,但这些恰恰是道德所倡导和鼓励的,道德为法律提供了更广泛、更细腻的行为指引。
第二部分:泾渭分明的区别——法律与道德的“边界线”
尽管联系紧密,但法律与道德在本质上却是两种不同的规范体系,混淆它们,往往会让我们陷入认知误区。
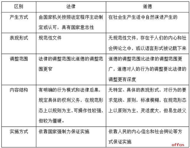
| 对比维度 | 法律 | 道德 | | :--- | :--- | :--- | | 制定与表现不同国家机关制定(如人大、国务院),表现为成文的法律、法规、条例等,具有明确的条文形式。 | 社会约定俗成,存在于人们的社会意识、传统观念、舆论评价中,通常没有成文的典籍。 | | 强制力不同国家强制力保证实施,违法行为会由国家机关(警察、法院、监狱)追究责任,具有强制性依靠内心信念、社会舆论和传统习惯来维系,依靠自律和他律,没有国家强制力。 | | 内容与标准不同调整的是人的外部行为,关注的是“你做了什么”,法律只惩罚违法行为,不惩罚“恶念”。 | 不仅调整行为,更深入人的内心世界,关注“你为什么这么做”,道德谴责“恶念”,即使没有付诸行动。 | | 调整范围不同范围有限,只调整对社会秩序有重大影响的行为,它管不了所有事,是“管得了的才管”。 | 范围广泛,渗透到社会生活的方方面面,从国家大事到邻里关系,从职业操守到个人品德。 | | 违反后果不同承担法律责任,包括罚款、拘留、判刑等,具有明确的、预设的惩罚措施。 | 承担道德责任**,如受到社会舆论的谴责、良心的不安、信誉的降低等,后果是精神性的、非预设的。 |
第三部分:经典案例剖析——当法律与道德“打架”时怎么办?
理论是灰色的,案例之树常青,让我们通过几个经典案例,来直观感受法律与道德的碰撞与交织。
“扶不扶”悖论——道德的困境与法律的补位
- 道德困境: 路人摔倒,扶他可能被“讹”,不扶又良心不安,这考验的是社会道德的滑坡。
- 法律回应: 为解决这一道德困境,我国《民法典》第184条明确规定:“因自愿实施紧急救助行为造成受助人损害的,救助人不承担民事责任。” 这就是著名的“好人法”条款,它用法律的“铠甲”保护了行善者的利益,从而鼓励更多人践行道德,实现了法律对道德的强力支撑。
“亲亲相隐”的现代演变——传统道德与法律秩序的平衡
- 传统道德: 儒家文化强调“父为子隐,子为父隐”,亲属之间应互相包庇,这是孝道和亲情伦理的体现。
- 法律规定: 现代法律,特别是《刑事诉讼法》,明确规定了“作证义务”,任何知道案情的人都有作证的义务,包括近亲属,这看似与传统道德冲突,是为了维护国家司法公正这一更高阶的“社会道德”。
- 现代平衡: 法律并非完全无视亲情,对于特定犯罪(如危害国家安全、恐怖活动犯罪),强制近亲属作证;而对于其他犯罪,近亲属可以拒绝作证,这种设计,正是在国家法律秩序与家庭伦理道德之间寻求的一种精妙平衡。
“996”工作制——企业“奋斗道德”与劳动者“休息权”的法律冲突
- 企业“道德”观: 一些企业将“996”包装为“奋斗、拼搏”的企业文化,将其塑造为一种敬业、奉献的“道德”标准。
- 法律规定: 《劳动法》明确规定,国家实行劳动者每日工作时间不超过8小时、平均每周工作时间不超过44小时的工时制度。“996”严重违法。
- 本质区别: 在这个案例中,企业的“奋斗道德”实质上是将经营压力转嫁给员工,是对劳动者合法权益的侵犯,法律在此扮演了“守门人”的角色,划定了企业行为的底线,保护了劳动者的基本权利,防止“伪道德”成为剥削的工具。
第四部分:给普通人的行动指南——如何正确看待与践行?
理解了法律与道德的联系与区别,我们应该如何在现实生活中自处?
-
守住法律底线,追求道德高线。 法律是不可触碰的红线,违法行为必将受到制裁,在守法的基础上,我们应努力践行道德,做一个高尚的人,这是对个人、对社会最有益的选择。
-
不要用“道德”去绑架他人。 每个人的道德标准和认知水平不同,不能用自己的一套道德准则去强行要求他人,否则容易引发道德冲突,法律是最低限度的共识,我们应尊重他人的合法权利。
-
学会用法律武器捍卫自己的道德权利。 当你的善举(如扶起摔倒的老人)被误解或侵害时,要勇敢地拿起法律武器,依据《民法典》等法律规定维护自己的合法权益,你的每一次勇敢维权,都是在为社会道德的回归贡献力量。
-
关注立法进程,用道德推动法治进步。 社会道德观念的演进,是推动法律发展的重要动力,当某些旧的法律已不适应新的社会道德时,我们可以通过建言献策等方式,推动法律的修订与完善,让法律更好地反映人民的意愿。
法律与道德,是社会治理的一体两面,相辅相成,缺一不可。
- 法律是成文的道德,是道德的底线保障;
- 道德是内心的法律,是法律的灵魂指引。
它们时而并肩前行,时而因价值侧重不同而产生张力,但最终,它们共同的目标都是构建一个更加公平、正义、有序与和谐的社会,作为一名法律人,我坚信,当每一个公民都能清晰地认知法律与道德的边界,并自觉地在法律的框架内追求更高的道德境界时,我们的社会必将迈向一个更加文明和美好的未来。
作者:99ANYc3cd6本文地址:https://nbhssh.com/post/1722.html发布于 2025-12-26
文章转载或复制请以超链接形式并注明出处宁波恒顺财经知识网



