安徽诈骗罪立案金额是多少?
诈骗罪的立案标准主要依据国家层面的法律规定,安徽省高级人民法院和安徽省人民检察院会根据本省的实际情况,在法定范围内制定具体的执行意见或量刑标准,但立案门槛(即“数额较大”)是全国统一的。
核心法律依据:全国统一标准
根据《中华人民共和国刑法》第二百六十六条的规定,诈骗罪的立案追诉标准主要依据诈骗公私财物的数额。
根据最高人民法院、最高人民检察院《关于办理诈骗刑事案件具体应用法律若干问题的解释》(法释〔2011〕7号)第一条的规定:
诈骗公私财物价值三千元至一万元以上、三万元至十万元以上、五十万元以上的,应当分别认定为刑法第二百六十六条规定的“数额较大”、“数额巨大”、“数额特别巨大”。
重要提示:
- 这个“三千元至一万元”是一个幅度,各省、自治区、直辖市可以根据本地区的经济发展状况,在此幅度内确定具体的执行标准。
- 对于安徽省,其执行标准采用了该幅度的下限。
安徽省的具体立案标准(关键信息)
根据安徽省的司法实践和相关文件,安徽省诈骗罪的立案标准如下:
立案标准(“数额较大”)
- 诈骗公私财物价值人民币 3000 元以上的,即达到诈骗罪的刑事立案标准。
- 这意味着,只要诈骗行为涉及的金额达到或超过3000元,公安机关就应当立案侦查,追究行为人的刑事责任。
“数额巨大”和“数额特别巨大”标准(影响量刑)
根据安徽省高级人民法院、安徽省人民检察院《关于常见犯罪的量刑指导意见(试行)》实施细则等相关规定,安徽省的量刑标准如下:
-
数额巨大: 诈骗公私财物价值 5 万元以上。
达到这个标准,基准刑将在三至十年有期徒刑之间,并处罚金。
-
数额特别巨大: 诈骗公私财物价值 50 万元以上。
达到这个标准,基准刑将在十年以上有期徒刑、无期徒刑,并处罚金或者没收财产。
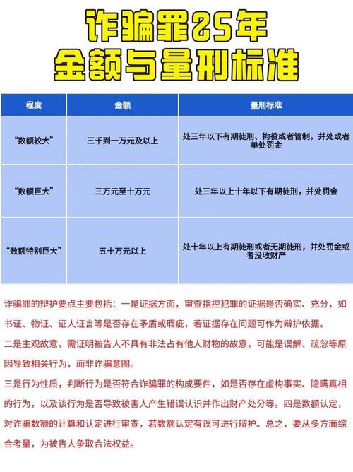
总结一下安徽省的金额标准:
| 量刑档次 | 金额标准(人民币) | 刑事责任 |
|---|---|---|
| 数额较大 | 3000元 | 立案标准,可判处三年以下有期徒刑、拘役或者管制,并处或者单处罚金。 |
| 数额巨大 | 5万元 | 可判处三年以上十年以下有期徒刑,并处罚金。 |
| 数额特别巨大 | 50万元 | 可判处十年以上有期徒刑、无期徒刑,并处罚金或者没收财产。 |
特殊情况:即使金额未达标,也可能立案
除了上述金额标准,根据司法解释,诈骗行为具有特定情形之一,即使诈骗金额未达到3000元,也应以诈骗罪(未遂)立案追诉。
这些情形包括:
- 发送诈骗信息五千条以上的;
- 拨打诈骗电话五百人次以上的;
- 诈骗手段、方法特别恶劣、危害后果特别严重的。
通过电话、短信、网络等方式群发诈骗信息,只要发送条数超过5000条,无论是否有人上当受骗,或者骗得金额多少,都可能构成诈骗罪(未遂)并被追究刑事责任。
其他重要考量因素
在司法实践中,除了金额和特定情节,以下因素也会对案件的定罪和量刑产生重要影响:
-
诈骗对象:
- 诈骗老年人、残疾人、未成年人、丧失劳动能力人的财物,或者诈骗救灾、抢险、防汛、优抚、扶贫、移民、救济、医疗款物的,可以酌情从严惩处,即提高量刑档次或在同等档次内从重处罚。
-
犯罪情节:
- 犯罪集团的首要分子:对组织、领导犯罪集团的首要分子,按照集团所犯的全部罪行处罚。
- 累犯:曾因犯罪被判刑,刑罚执行完毕或赦免以后,在五年以内再犯应当判处有期徒刑以上刑罚之罪的,是累犯,应当从重处罚。
- 退赃退赔:在提起公诉前,犯罪嫌疑人向被害人退赔全部或者部分损失,并取得被害人谅解的,可以依法从宽处理,积极退赃是重要的从轻量刑情节。
总结与建议
- 核心数字: 在安徽省,诈骗金额达到3000元是公安机关刑事立案的硬性标准。
- 量刑阶梯: 5万元是“数额巨大”的门槛,50万元是“数额特别巨大”的门槛,直接影响刑期长短。
- 行为入罪: 即使没钱,但如果发送诈骗信息超过5000条等,也可能以未遂犯被立案。
- 专业咨询: 如果您或您的亲友涉及诈骗案件,情况会非常复杂,强烈建议立即咨询专业的刑事辩护律师,律师可以根据案件的具体细节(如证据、情节、主观恶性等)提供最专业的法律意见和辩护策略。
希望以上信息对您有帮助,法律在不断更新,具体案件应以司法机关的最终认定为准。
作者:99ANYc3cd6本文地址:https://nbhssh.com/post/1615.html发布于 2025-12-24
文章转载或复制请以超链接形式并注明出处宁波恒顺财经知识网



