金融诈骗100万具体量刑标准是什么?
(图片来源网络,侵删)
- 涉案金额100万属于“数额特别巨大”,这是决定量刑档次的最关键因素。
- 根据具体行为,可能构成集资诈骗罪、贷款诈骗罪、票据诈骗罪、金融凭证诈骗罪、信用证诈骗罪、信用卡诈骗罪等,其中集资诈骗罪和贷款诈骗罪是最常见的与“100万”相关的金融诈骗罪名。
- 基准刑非常高,在没有法定或酌定从轻情节的情况下,法定刑起点就是十年以上有期徒刑,最高可至无期徒刑,并处罚金或没收财产。
主要涉及的罪名及量刑标准
中国的《刑法》中并没有一个笼统的“金融诈骗罪”,而是根据诈骗手段的不同,细分了多个具体罪名,这些罪名的量刑标准基本统一,主要依据涉案金额。
集资诈骗罪
这是最常见、社会危害性极大的金融诈骗类型,指以非法占有为目的,使用诈骗方法非法集资。
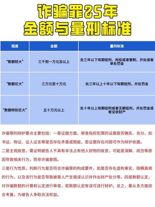
- 量刑标准(《刑法》第192条):
- 数额较大:处五年以下有期徒刑或者拘役,并处二万元以上二十万元以下罚金。
- 数额巨大:处五年以上十年以下有期徒刑,并处五万元以上五十万元以下罚金。
- 数额特别巨大:处十年以上有期徒刑或者无期徒刑,并处五万元以上五十万元以下罚金或者没收财产。
贷款诈骗罪
指以非法占有为目的,虚构事实、隐瞒真相,骗取银行或者其他金融机构的贷款,数额较大的行为。
- 量刑标准(《刑法》第193条):
- 数额较大:处五年以下有期徒刑或者拘役,并处二万元以上二十万元以下罚金。
- 数额巨大:处五年以上十年以下有期徒刑,并处五万元以上五十万元以下罚金。
- 数额特别巨大:处十年以上有期徒刑或者无期徒刑,并处五万元以上五十万元以下罚金或者没收财产。
“数额特别巨大”的认定标准: 根据最高人民法院的司法解释,对于集资诈骗罪、贷款诈骗罪等金融诈骗犯罪:
(图片来源网络,侵删)
- “数额较大”:通常指个人诈骗数额在10万元以上。
- “数额巨大”:通常指个人诈骗数额在50万元以上。
- “数额特别巨大”:通常指个人诈骗数额在100万元以上。
涉案金额100万元,已经明确达到了“数额特别巨大”的标准,其法定刑起点就是十年以上有期徒刑或无期徒刑。
判刑的具体考量因素
虽然100万是“数额特别巨大”,但法院在最终判决时,会综合考量以下因素,从而在法定刑幅度内确定一个具体的刑期。
法定从轻或减轻处罚情节(这些是“硬指标”)
- 自首:犯罪后自动投案,并如实供述自己的罪行,可以从轻或者减轻处罚,犯罪较轻的,可以免除处罚。
- 立功:揭发他人犯罪行为,查证属实的;或者提供重要线索,得以侦破其他案件等,有立功表现的,可以从轻或者减轻处罚;有重大立功表现的,可以减轻或者免除处罚。
- 坦白:被采取强制措施的犯罪嫌疑人、被告人和正在服刑的罪犯,如实供述司法机关还未掌握的本人其他罪行的,以自首论。如实供述自己罪行的,可以从轻处罚。
- 退赃、退赔:在提起公诉前将诈骗所得全部退赔,并取得被害人谅解的,这是极其重要的酌定从轻情节,甚至可能影响量刑档次的调整。
- 被害人谅解:如果诈骗行为对特定被害人造成了损害,而被告人通过赔偿等方式获得了被害人的书面谅解,法院在量刑时会予以充分考虑。
- 未遂:已经着手实行犯罪,由于犯罪分子意志以外的原因而未得逞的,对于未遂犯,可以比照既遂犯从轻或者减轻处罚。
- 从犯/胁从犯:在共同犯罪中起次要或者辅助作用的,是从犯,对于从犯,应当从轻、减轻处罚或者免除处罚,被胁迫参加犯罪的,应当按照他的犯罪情节减轻处罚或者免除处罚。
- 限制刑事责任能力人:尚未完全丧失辨认或者控制自己行为能力的精神病人犯罪的,应当负刑事责任,但是可以从轻或者减轻处罚。
- 未成年人犯罪:犯罪时未满十八周岁的人,应当从轻或者减轻处罚。
酌定从重处罚情节(这些会让判决更重)
- 累犯:曾因犯罪被判刑,刑罚执行完毕或者赦免以后,在五年以内再犯应当判处有期徒刑以上刑罚之罪的,是累犯。应当从重处罚。
- 诈骗集团的首要分子:在共同犯罪中起主要作用的,是主犯,对于主犯,应当按照其参与的或者组织、指挥的全部犯罪处罚。
- 造成严重后果:导致被害人自杀、家庭破裂、企业破产等社会影响极其恶劣的后果。
- 犯罪手段特别恶劣:利用救灾、扶贫、救济款物进行诈骗,或者专门针对老年人、残疾人等弱势群体进行诈骗。
- 挥霍、藏匿赃款:将诈骗所得用于奢侈消费、转移资产,拒不退赔的。
判刑的可能情景分析
结合以上因素,我们可以勾勒出几种可能的判决结果:
最严厉的判决(无期徒刑)
- 案情:主犯,诈骗集团头目,涉案金额巨大(远超100万),犯罪手段极其恶劣,如伪造全套文件骗取银行贷款,且将赃款全部挥霍或转移,毫无悔意,拒不退赔,被害人众多,造成严重社会影响。
- 结果:考虑到其犯罪情节极其严重,社会危害性极大,法院可能在“十年以上有期徒刑或无期徒刑”的范围内,判处无期徒刑,并处没收个人全部财产。
基准刑的判决(10-15年有期徒刑)
- 案情:在共同犯罪中起主要作用的主犯,涉案金额100万左右,没有法定从轻情节,但也没有特别恶劣的从重情节,案发后被抓获,赃款已被挥霍,无法退赔。
- 结果:法院会直接在法定刑幅度内量刑,判处十年以上十五年以下有期徒刑,并处罚金。
从轻后的判决(7-10年有期徒刑)
- 案情:在共同犯罪中起次要作用的从犯,或者有自首、立功情节,或者在案发前主动退赔了大部分赃款并取得了被害人谅解。
- 结果:因为有显著的从轻情节,法院可能会在法定刑以下判处刑罚,或者在法定刑幅度内从轻判处,判处七年以上十年以下有期徒刑,如果情节符合“减轻处罚”,甚至可能在十年以下量刑。
减轻处罚的判决(低于10年有期徒刑)
- 案情:犯罪情节较轻的从犯,且有重大立功表现(如抓获同案犯或破获其他重大案件),或者在提起公诉前全额退赔并取得被害人谅解,社会危害性显著降低。
- 结果:法院可以依法“减轻处罚”,判处十年以下有期徒刑,判处五年、六年等有期徒刑。
总结与建议
- 定性严重:金融诈骗100万是重罪,法定刑起点就是十年以上,必须严肃对待。
- 核心是金额:“数额特别巨大”是定罪量刑的基石,无法改变。
- 关键看情节:最终的刑期落在哪个区间,完全取决于是否存在法定的从轻、减轻或从重情节。
- 退赃是王道:对于经济犯罪,退赃、退赔、取得谅解是实践中最能影响判决结果的酌定情节,如果能积极筹措资金,全额或大部分退赔,并真诚道歉,获得被害人的谅解,将极大可能获得从轻处罚。
- 立即寻求专业律师帮助:如果您或您的亲友面临此类指控,最紧急、最重要的事情是立即聘请一位精通刑事辩护的律师,律师会:
- 分析案件事实,确定最合适的辩护策略。
- 收集对被告人有利的证据(如自首、立功、退赔等证据)。
- 与检察机关、法院进行有效沟通,争取最好的结果。
- 在整个刑事诉讼过程中,维护被告人的合法权益。
免责声明: 以上内容是基于中国现行法律法规和司法解释的一般性分析,不构成任何形式的法律意见,具体案件的判决结果会受到案情细节、证据情况、司法实践等多种因素影响,请务必咨询专业律师。
(图片来源网络,侵删)
文章版权及转载声明
作者:99ANYc3cd6本文地址:https://nbhssh.com/post/1600.html发布于 2025-12-24
文章转载或复制请以超链接形式并注明出处宁波恒顺财经知识网



