打欠条怎么打才受法律保护
欠条的核心构成要素(必须包含)
一份有效的欠条,必须明确以下几个核心要素,缺一都可能影响其法律效力:
(图片来源网络,侵删)
-
标题:明确文件性质
- 应在顶部居中写明“欠条”二字,标题清晰,让人一眼就知道这份文件的性质。
-
当事人信息:明确“谁欠谁的钱”
- 出借人(债权人): 写明出借人的姓名、身份证号码,如果是公司,则写明公司全称、统一社会信用代码、法定代表人。
- 借款人(债务人): 写明借款人的姓名、身份证号码,同样,如果是公司,写明公司全称、统一社会信用代码、法定代表人。
- 关键点: 身份证号码是唯一标识,必须写全,避免用“小名”、“外号”等,如果是公司借款,最好加盖公司公章,并由法定代表人签字。
-
欠款事由:明确“为什么欠钱”
- 清晰地写明欠款的原因。“因采购货物”、“因个人借款”、“因之前垫付的费用”等。
- 关键点: 写明事由可以避免对方抗辩说“这笔钱不是借款”,是其他性质的钱(如货款、赔偿款等),虽然不写事由也可能构成借贷,但写明后更严谨。
-
欠款金额:明确“欠了多少钱”
(图片来源网络,侵删)- 这是最核心的部分。
- 大小写必须一致: 金额必须同时用阿拉伯数字和中文大写书写。“人民币 50000 元(伍万元整)”。
- 大写规范: 中文大写数字为:壹、贰、叁、肆、伍、陆、柒、捌、玖、拾、佰、仟、万、亿、元、角、分、整,注意“角”、“分”后面不能再写“整”。
- 关键点: 大小写不一致时,根据司法实践,通常以大写金额为准,这是为了防止对方在阿拉伯数字上添加或涂改。
-
还款期限:明确“什么时候还”
- 必须明确一个具体的还款日期。“于 2025 年 12 月 31 日前一次性还清”。
- 关键点:
- 如果没有约定还款日期,出借人可以随时要求还款,但诉讼时效从出借人第一次主张权利时开始计算。
- 如果约定了还款日期,诉讼时效从还款期限届满之日的第二天开始计算,通常为3年。
-
利息约定:明确“是否要支付利息”
- 如果约定了利息,必须明确写明利率。
- 利率标准: 根据《最高人民法院关于审理民间借贷案件适用法律若干问题的规定》,约定的利率不能超过合同成立时一年期贷款市场报价利率(LPR)的四倍,超过部分的利息约定无效。
- 写法示例: “本借款利息为年利率 X%,自借款交付之日起计算。” 或 “本借款无息。”
- 关键点: 如果没有约定利息,视为无息借款,但如果逾期未还,可以主张逾期利息(通常参照LPR)。
-
履行方式:明确“如何还钱”
- 建议写明还款方式,“通过银行转账方式支付至出借人以下指定账户:户名XXX,开户行XXX,账号XXX”。
- 关键点: 约定银行转账,并保留好转账凭证,是证明钱款已经交付的最有力证据,避免现金交付,如果必须用现金,务必在欠条中写明“以现金方式交付”,并由收款人出具收条。
-
违约责任:明确“不还钱怎么办”
(图片来源网络,侵删)- 约定逾期未还的后果,“若借款人逾期未还,每逾期一日,应按未还总额的 X‰ 向出借人支付违约金。” 或 “因借款人违约导致出借人通过诉讼等方式追讨债权的,所有费用(包括但不限于诉讼费、律师费、保全费、交通费等)均由借款人承担。”
- 关键点: 约定违约责任可以增加对方的还款压力,保障自己的权益。
-
落款和日期:明确“谁写的、什么时候写的”
- 借款人亲笔签名: 必须由借款人亲笔签名,并按上清晰的指印,如果是公司,需法定代表人签字并加盖公司公章。
- 书写日期: 写立下欠条的年、月、日。
- 关键点: 签名和日期是确认欠条真实性和形成时间的关键,打印体名字无效,必须手写签名。
如何让欠条“更”受法律保护?(注意事项)
-
使用“欠条”而非“借条”或“收条”
- 借条: 证明借款关系,直接表明双方有借贷合意,是借款合同关系。
- 欠条: 证明债权债务关系,可能因多种原因产生(如买卖、劳务等),是债权债务的凭证。
- 收条: 证明收到款项,但不能证明款项的性质和来源。
- 如果是借钱,用“借条”最直接,如果是因为其他事由欠款,用“欠条”更准确。
-
亲笔书写,避免涂改
- 最好由借款人手写整个欠条,这能增强其真实性和严肃性。
- 都应事先想好,避免涂改,如果必须修改,应在修改处由借款人按上指印或签名确认,并注明“此处修改,经双方确认”。
-
保留交付证据
- 打条 ≠ 给钱! 欠条只是债权凭证,证明你“欠”了钱,但并不能直接证明你已经“给”了钱。
- 最强证据: 银行转账记录、微信/支付宝转账截图(务必备注“借款”字样)。
- 次强证据: 现金交付的录像、有见证人在场的见证。
- 务必保留好这些交付凭证!
-
一式两份,各自保管
建议一式两份,出借人和借款人各执一份,这样可以有效防止借款人单方面撕毁或修改欠条。
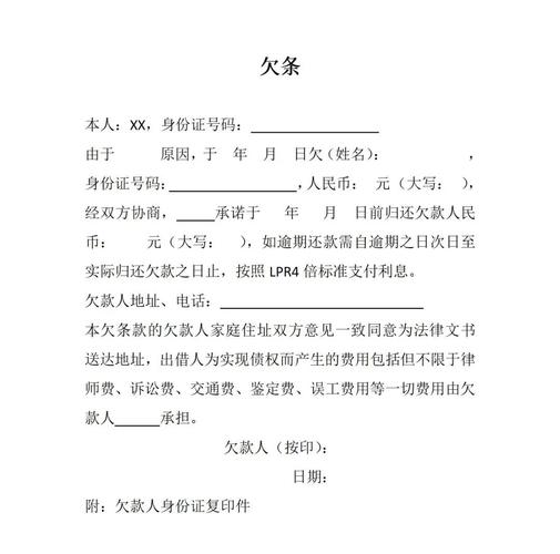
标准欠条范本(个人对个人)
欠 条
今出借人 **[出借人姓名]**(身份证号:**[出借人身份证号码]**)因 **[填写欠款事由,资金周转]**,借给借款人 **[借款人姓名]**(身份证号:**[借款人身份证号码]**)人民币 **[大写金额]** 元整(¥ **[小写金额]** 元)。
本借款期限为 **[X]** 个月,自 **[XXXX年XX月XX日]** 起至 **[XXXX年XX月XX日]** 止,借款人应于 **[XXXX年XX月XX日]** 前一次性将上述全部款项及利息支付给出借人。
本借款利息为年利率 **[X]** %,利息按月计算,自 **[XXXX年XX月XX日]**(借款交付日)起算。
若借款人未能按时足额还款,每逾期一日,应按未还总额的 **[X]** ‰ 向出借人支付违约金,因借款人违约导致出借人通过诉讼、仲裁等法律途径追讨债权的,所有费用(包括但不限于诉讼费、律师费、保全费、差旅费等)均由借款人承担。
本欠条一式两份,出借人与借款人各执一份,具有同等法律效力。
特立此据。
借款人(签名并按指印):_______________
身份证号:___________________________
联系电话:___________________________
日期:______年______月______日
什么情况下欠条可能无效?
- 违反法律、行政法规的强制性规定。 (为赌债、毒资打的欠条无效)。
- 欠条是虚假的意思表示。 (双方并未真正发生借贷关系,只是为了某种目的伪造欠条)。
- 出借人明知借款人是为了进行违法犯罪活动而借款。
- 无民事行为能力人或者限制民事行为能力人立的欠条,且其法定代理人不予追认。
- 欠条是在欺诈、胁迫等手段下出具的。
一份受法律保护的欠条,要做到 “人、事、钱、时、息、责” 六要素齐全,并由借款人亲笔签名并按指印。务必保留好款项交付的证据,这是将“债权”变为“实钱”的关键,如果金额较大或情况复杂,建议咨询专业律师。
文章版权及转载声明
作者:99ANYc3cd6本文地址:https://nbhssh.com/post/1517.html发布于 2025-12-23
文章转载或复制请以超链接形式并注明出处宁波恒顺财经知识网



