合同诈骗罪立案八种标准具体指什么?
核心立案标准:数额较大
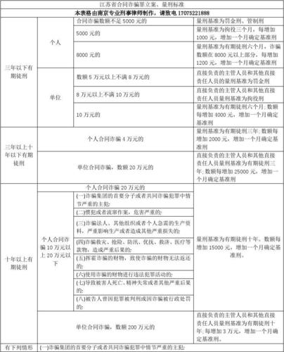
根据《最高人民检察院、公安部关于公安机关管辖的刑事案件立案追诉标准的规定(二)》第七十七条的规定,以非法占有为目的,在签订、履行合同过程中,骗取对方当事人财物,数额在二万元以上的,应予立案追诉。
(图片来源网络,侵删)
重要提示:
- 2万元是全国统一的基本门槛。
- 各省、自治区、直辖市高级人民法院和人民检察院可以根据本地区经济社会发展状况,在上述数额标准的基础上,上调本地区执行的具体数额标准,并报最高人民法院、最高人民检察院备案,在经济发达地区(如北京、上海、深圳),实际的立案标准可能会高于2万元。
合同诈骗罪的八种常见情形(立案标准)
虽然法律条文没有明确列出“八种”情形,但在司法实践中,合同诈骗罪通常表现为以下八种典型行为,只要行为人实施了其中之一,并且达到了“数额较大”(通常是2万元以上)的标准,即可立案。
以虚构的单位或者冒用他人名义签订合同
- 行为描述: 行为人根本没有注册成立一个合法的公司或组织,而是凭空捏造一个不存在的公司(虚构单位)来与他人签订合同,或者,未经他人允许,擅自使用其他公司、单位或个人的名义(冒用他人名义)来签订合同。
- 举例: 张某伪造了一份“XX国际贸易有限公司”的营业执照和公章,以采购原材料为由,骗取了李某的预付款5万元后消失。
以伪造、变造、作废的票据或者其他虚假的产权证明作担保
- 行为描述: 为了让对方相信自己有履行合同的能力,行为人提供虚假的担保,这包括使用伪造的银行汇票、本票、支票,使用作废的票据,或者提供不属于自己的房产、汽车、股权等产权证明文件作为担保。
- 举例: 王某向赵某借款,并声称自己名下有一套房产作抵押,但实际上,他提供的房产证是伪造的,该房产早已被他人抵押。
没有实际履行能力,以先履行小额合同或者部分履行合同的方法,诱骗对方当事人继续签订和履行合同
- 行为描述: 行为人一开始确实没有履行全部合同的能力,但为了骗取更大的利益,先履行一小部分合同或支付少量款项,制造自己有诚意、有能力的假象,从而骗取对方信任,签订并履行更大金额的合同,最终骗取全部财物。
- 举例: A公司声称能以极低价格供应钢材,在与B公司签订第一笔100万元的小额合同并成功交货后,B公司对其信任大增,随后,A公司再与B公司签订1000万元的巨额合同,收取预付款后便卷款跑路。
收受对方当事人给付的货物、货款、预付款或者担保财产后逃匿
- 行为描述: 这是最直接、最常见的合同诈骗方式,行为人通过签订合法的合同,骗取对方的货物、货款、预付款或担保财产后,不是用于履行合同,而是直接带着财物逃跑或藏匿,导致对方无法联系。
- 举例: 刘某以代购紧俏商品为由,收取了大量客户的预付款,但从未去采购商品,收款后将手机关机、更换住处,无法联系。
以其他方法骗取对方当事人财物
- 行为描述: 这是一个兜底条款,涵盖了以上四种情形未能列举的其他所有以合同形式骗取财物的行为,司法实践中常见的包括:
- 设置陷阱: 在合同中设置对方根本无法履行的苛刻条款,然后以对方违约为由,骗取其财物或违约金。
- 利用“钓鱼合同”: 先与对方签订一个小额合同并顺利履行,建立良好信誉,然后引诱对方签订对自己明显不利、但能骗取巨额利益的“陷阱合同”。
- 利用互联网、电商平台等新型手段: 在网络上发布虚假商品信息,以签订电子购销合同为名,骗取购货方货款。
加重处罚标准(数额巨大或有其他严重情节)
除了上述“数额较大”的立案标准,合同诈骗罪还有更严重的量刑档次,对应“数额巨大”或“其他严重情节”。
- 数额巨大: 根据司法解释,数额在二十万元以上(同样,各地标准会上调)。
- 其他严重情节: 这是指虽然没有达到“数额巨大”的标准,但犯罪行为造成了极其恶劣的社会影响或严重后果,具体包括:
- 诈骗救灾、抢险、防汛、优抚、扶贫、移民、救济、医疗款物的。
- 诈骗残疾人、老年人或者丧失劳动能力人的财物的。
- 造成被害人自杀、精神失常或者其他严重后果的。
与民事欺诈的关键区别
在实践中,区分合同诈骗罪和民事欺诈至关重要,这关系到是刑事立案还是民事纠纷。
(图片来源网络,侵删)
| 区别点 | 合同诈骗罪(刑事犯罪) | 民事欺诈(民事纠纷) |
|---|---|---|
| 主观目的 | 以非法占有为目的,从一开始就没打算履行合同,只想骗取对方财物。 | 以通过签订、履行合同获取利润为目的,虽有欺骗行为,但主观上仍有履行合同的意愿和能力。 |
| 欺骗程度 | 虚构根本不存在的事实,如伪造公司、提供虚假担保。 | 对某些事实进行夸大或隐瞒,但核心事实基本存在。 |
| 履约行为 | 没有履约的真实意图和行为,或仅有少量履约行为作为幌子,目的是为了骗取更多财物。 | 有履约的真实意愿和实际努力,但因客观原因或自身能力不足导致未能完全履行。 |
| 财物处置 | 将骗取的财物用于个人挥霍、偿还债务、携款潜逃等,导致财物无法返还。 | 将骗取的财物用于合同约定的经营活动,但因经营不善亏损,导致无法返还。 |
合同诈骗罪的立案核心是“以非法占有为目的”和“数额较大(通常2万元以上)”,上述八种情形是司法实践中认定该罪名的具体行为表现,如果遇到疑似合同诈骗的情况,应立即收集证据(如合同、转账记录、沟通记录等),并向公安机关报案,由司法机关根据事实和法律进行最终认定。
(图片来源网络,侵删)
文章版权及转载声明
作者:99ANYc3cd6本文地址:https://nbhssh.com/post/149.html发布于 2025-12-03
文章转载或复制请以超链接形式并注明出处宁波恒顺财经知识网



