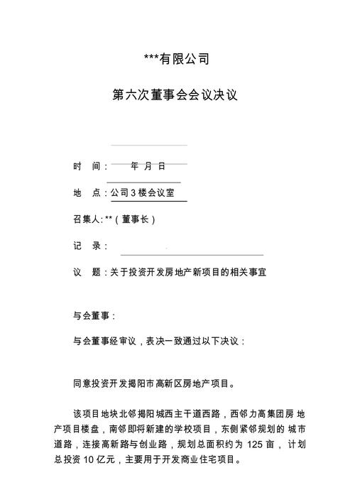
外商投资企业董事会决议
什么是外商投资企业董事会决议?
外商投资企业董事会决议,是指根据公司章程的规定,由公司的董事(或其授权代表)在董事会会议上,就公司经营管理、重大投资、人事任免、财务决策等事项进行讨论、表决并形成的一种具有法律约束力的书面文件。
它是外商投资企业“意思自治”和“公司治理”的集中体现,是公司对外开展活动、对内进行管理的重要依据。
法律依据
- 《中华人民共和国公司法》:这是所有公司(包括外商投资企业)设立和运营的根本大法,规定了董事会的组成、召集、表决程序和职权范围。
- 《中华人民共和国外商投资法》及其实施条例:这是专门针对外商投资企业的法律,确立了外商投资企业准入前国民待遇加负面清单管理制度,并明确了外商投资企业的组织形式、组织机构等可以适用《公司法》的规定。
- 公司章程:这是公司的“宪法”,是制定董事会决议最直接、最重要的依据,公司章程会对董事会的职权、会议召开方式、表决机制等做出具体规定,决议内容不得与章程相冲突。
董事会决议的关键要素(一份合格的决议应包含)
一份规范、有效的董事会决议通常应包含以下核心要素:
- 明确写出“[公司全称] 董事会决议”。
- 会议基本情况:
- 会议届次/编号:第X届第X次董事会”。
- 会议时间:精确到年、月、日、上/下午、具体时分。
- 会议地点:公司会议室或其他具体地点。
- 会议召集人:通常是董事长或由董事会指定的其他董事。
- 会议主持人:通常是董事长。
- 应到董事人数:公司章程规定的董事总人数。
- 实到董事人数:实际出席会议的董事人数。
- 列席人员:如监事、总经理等非董事人员。
- 会议通知情况:
说明本次会议的议案是否已提前通知所有董事,这关系到会议的合法性,通常需要注明“会议通知已于X年X月X日以[书面/邮件/传真]方式送达全体董事”。
- 会议的合法性:
说明会议的召开符合《公司法》及公司章程的规定。“本次会议的召开符合《中华人民共和国公司法》及本公司章程的有关规定。”
(图片来源网络,侵删) - 会议审议及表决情况(核心部分):
- :清晰、准确地列出每一项需要表决的具体议题。
- “关于审议批准公司2025年度财务预算方案的议案”
- “关于审议批准公司向XX银行申请人民币5000万元贷款的议案”
- “关于选举/更换公司总经理的议案”
- 董事讨论情况:简要记录董事们对议案的讨论意见(可选,但有助于证明决策过程)。
- 表决结果:
- 表决方式:记名投票、无记名投票或举手表决。
- 表决票数:明确记录“同意”、“反对”、“弃权”的票数。
- 决议通过:根据公司章程规定的通过比例(通常是过半数或三分之二以上),明确说明“该议案获得通过”或“该议案未获通过”。
- :清晰、准确地列出每一项需要表决的具体议题。
- :
- 将所有通过的事项,以条款形式清晰、准确地表述出来,这是决议的最终指令,必须明确、无歧义。
- “同意公司向XX银行申请人民币5000万元贷款,贷款期限为3年,用于公司新厂房建设项目。”
- 签署部分:
- 董事签字:所有出席会议并参与表决的董事必须在决议上亲笔签字,如果董事因故无法亲自出席,可以委托其他董事代为表决,但需出具有效的《授权委托书》。
- 签署日期:决议的最终签署日期。
- 公司盖章:通常会在决议的尾页加盖公司公章,以示公司对决议内容的确认。
制作流程
- 议案准备:由公司管理层(如总经理)或相关董事根据业务需要,起草需要董事会审议的议案。
- 会议通知:根据公司章程规定,提前将会议时间、地点、议题等通知全体董事,通知方式需留存证据(如邮件回执、快递签收单等)。
- 召开会议:按通知的时间和地点召开董事会,由主持人主持会议。
- 现场讨论与表决:董事们就议案进行讨论,并按照规定的方式进行表决。
- 形成决议草案:指定专人(通常是董事会秘书或法务)根据表决结果,当场或会后整理形成董事会决议草案。
- 签字确认:将决议草案分发给与会董事审阅,无误后签字,对于未到场的董事,需回收其签署的《授权委托书》及对决议的确认签字。
- 文件归档:将签署完毕的董事会决议、会议记录、签到表、授权委托书等文件整理成册,妥善存档,并按照规定向工商、商务等部门(如需)进行备案或报告。
特别注意事项
- 内容合法合规不得违反中国的法律、行政法规、规章以及公司章程的规定,否则可能被认定为无效。
- 程序正当:会议的召集、通知、召开、表决等程序必须严格遵守《公司法》和公司章程,否则决议的效力可能受到挑战。
- 语言规范:决议文本应使用中文,如果公司章程规定外文也具有同等效力,或外商股东要求,可以制作中英文双语版本,但以中文版本为准。
- “三会一层”的协调:董事会决议应与股东会(或股东大会)、监事会决议以及经理层的职权划分清晰,避免越权决策。
- 重大事项的特殊要求:
- 涉及合营/合作合同的重大变更:如修改合营/合作合同、公司章程、增加/减少注册资本、公司合并/分立/解散等,除董事会决议外,通常还需要报请原审批机关(现为商务主管部门)批准或备案,并办理相应的工商变更登记。
- 关联交易:如果议案涉及关联交易,关联董事需要回避表决,不得参与投票。
- 保留证据:整个决策过程的证据(如通知记录、签到表、讨论记录、表决票、授权委托书等)都应妥善保管,以备不时之需。
示例模板(简化版)
[公司全称] 董事会决议
会议时间:2025年10月27日上午10:00 会议地点:公司会议室 会议召集人:董事长 张三 会议主持人:董事长 张三 应到董事:5人 实到董事:5人 列席人员:监事 李四,总经理 王五
会议通知情况:会议通知已于2025年10月20日以电子邮件方式送达全体董事。
会议合法性:本次会议的召开符合《中华人民共和国公司法》及本公司章程的有关规定。
会议审议及表决情况如下:
关于审议批准公司2025年度第四季度财务预算方案的议案 经与会董事讨论,全体董事对该议案进行了表决。 表决结果:同意5票,反对0票,弃权0票。 决议:一致通过。
关于聘任赵六为公司副总经理的议案 经与会董事讨论,全体董事对该议案进行了表决。 表决结果:同意4票,反对1票,弃权0票。 决议:获得通过(根据公司章程,过半数同意即可通过)。
- 批准公司2025年第四季度财务预算方案,授权财务部门按预算执行。
- 同意聘任赵六先生为公司副总经理,任期自本决议通过之日起,任期三年,授权人力资源部门办理后续聘任手续。
本决议一式[肆]份,公司留存[贰]份,报送审批机关[壹]份,股东各执[壹]份,具有同等法律效力。
与会董事签字:
张三 李四 王五 赵六 孙七
公司盖章:
[公司全称](公章)
签署日期: 2025年10月27日
作者:99ANYc3cd6本文地址:https://nbhssh.com/post/1392.html发布于 2025-12-22
文章转载或复制请以超链接形式并注明出处宁波恒顺财经知识网



