合同诈骗与普通诈骗有何本质区别?
诈骗 vs 合同诈骗:一字之差,天壤之别!律师教你如何精准识别与维权
Meta描述:
“诈骗”和“合同诈骗”仅一字之差,法律后果却大相径庭,许多人不清楚两者的区别,导致维权无门或错失良机,本文由资深律师深度解析,从定义、构成、量刑到维权策略,帮你彻底厘清概念,识别骗局,用法律武器保护自己的合法权益!
引言:您真的了解“诈骗”与“合同诈骗”吗?
在日常生活中,“骗”字无处不在,当您遭遇欺诈,损失了钱财,第一时间可能会愤怒地喊道:“我被诈骗了!” 但在法律层面,这种笼统的说法可能并不准确,尤其是当欺诈行为发生在“合同”签订和履行过程中时,它可能已经从普通的民事欺诈,升级为性质更为恶劣的刑事犯罪——合同诈骗罪。
“诈骗”与“合同诈骗”,虽然核心都是“骗”,但在法律定义、构成要件、立案标准以及最终的法律制裁上,存在着本质的区别,混淆这两者,不仅可能让您在维权时走弯路,更可能让真正的犯罪分子逃脱应有的严惩。
本文将作为您的专属法律指南,由资深律师为您深度剖析这两者的核心区别,并提供一套清晰的识别与维权策略,助您在复杂的法律关系中明辨是非,有效维权。
第一部分:揭开“诈骗”的神秘面纱——普通诈骗罪
要理解区别,首先必须明白各自是什么。
法律定义: 普通诈骗罪,根据我国《刑法》第二百六十六条的规定,是指以非法占有为目的,使用虚构事实或者隐瞒真相的方法,骗取数额较大的公私财物的行为。
核心构成要件(四步判断法):
- 主观上: 行为人具有“非法占有目的”,这是核心!即他从一开始就没打算还钱或给你相应的货物/服务,只想把你的钱占为己有。
- 客观上: 实施了“虚构事实、隐瞒真相”的欺骗行为,冒充高富帅、谎称中大奖、伪造身份信息等。
- 结果上: 被害人因此“陷入错误认识”,并“自愿”交付了财物,这里的“自愿”是因被骗而产生的“自愿”,并非真实意愿。
- 数额上: 骗取的财物必须达到“数额较大”的标准(各地标准不同,一般为3000元至10000元以上)。
典型场景举例:
- 电信网络诈骗: 冒充公检法、客服、领导,要求转账。
- 街头诈骗: “丢包分钱”、“神医消灾”等。
- 情感诈骗(“杀猪盘”): 以恋爱为名,骗取对方钱财后消失。
法律后果:
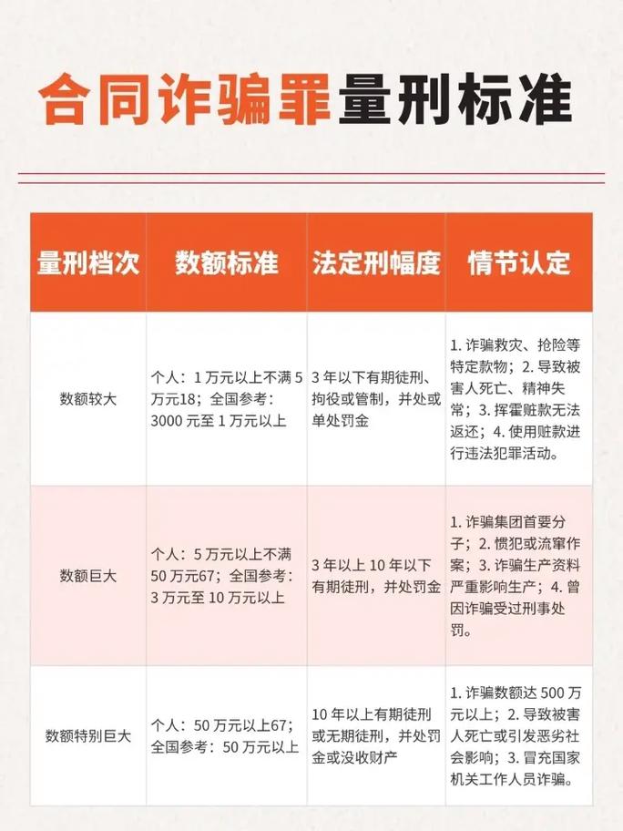
- 刑事处罚: 数额较大的,处三年以下有期徒刑、拘役或者管制,并处或者单处罚金;数额巨大或有其他严重情节的,处三年以上十年以下有期徒刑,并处罚金;数额特别巨大或有其他特别严重情节的,处十年以上有期徒刑或者无期徒刑,并处罚金或者没收财产。
- 民事追偿: 在承担刑事责任的同时,被害人还可以提起刑事附带民事诉讼或另行提起民事诉讼,要求返还财产和赔偿损失。
第二部分:聚焦“合同”下的陷阱——合同诈骗罪
合同诈骗罪,顾名思义,是发生在合同领域的一种特殊诈骗犯罪。
法律定义: 根据我国《刑法》第二百二十四条的规定,是指以非法占有为目的,在签订、履行合同过程中,骗取对方当事人财物,数额较大的行为。
核心构成要件(与普通诈骗的核心区别点):
- 主观上: 同样要求“非法占有目的”,这是与民事欺诈最根本的区别。
- 客观上: 必须发生在“签订、履行合同的过程中”,并利用了合同这种形式或载体,这是其最显著的特征,法律明确列举了五种具体行为方式:
- 以虚构的单位或者冒用他人名义签订合同的;
- 以伪造、变造、作废的票据或者其他虚假的产权证明作担保的;
- 没有实际履行能力,以先履行小额合同或者部分履行合同的方法,诱骗对方当事人继续签订和履行合同的;
- 收受对方当事人给付的货物、货款、预付款或者担保财产后逃匿的;
- 以其他方法骗取对方当事人财物的。
- 结果上: 同样是让对方陷入错误认识并自愿交付财物。
- 数额上: 同样要求“数额较大”,但立案标准通常略高于普通诈骗(一般为2万元以上)。
典型场景举例:
- 虚假主体签约: 伪造公司印章,与您签订采购合同,骗取预付款后消失。
- 无履约能力签约: 公司早已资不抵债,却依然对外签订大额合同,骗取货物或服务。
- 利用担保骗财: 用一张假的房产证作抵押,向您借款后跑路。
- “钓鱼式”履约: 先履行一小部分合同,骗取信任后,骗取大部分货款或货物,然后不再履约。
法律后果: 量刑与普通诈骗罪类似,但因其发生在市场经济活动中,破坏了市场秩序,同样会受到严厉打击。
第三部分:核心区别大PK:一张图看懂诈骗 vs 合同诈骗
为了更直观地展示两者的区别,请看下表:
| 对比维度 | 普通诈骗罪 | 合同诈骗罪 |
|---|---|---|
| 核心载体 | 没有特定载体,形式多样(如电话、网络、街头等) | 必须发生在签订、履行合同的过程中,以合同为媒介 |
| 行为手段 | 虚构事实、隐瞒真相(范围广) | 在合同框架内,利用合同进行欺诈(如虚构主体、虚假担保等) |
| 侵犯客体 | 主要侵犯公私财产所有权 | 同时侵犯公私财产所有权和市场经济秩序 |
| 立案标准 | 数额较大(如3000元起) | 数额较大(如2万元起,各地标准可能不同) |
| 关键识别点 | “有没有骗?” | “是不是用合同骗的?” |
第四部分:最易混淆的“灰色地带”:合同诈骗 vs 民事欺诈
实践中,最让普通人困惑的是合同诈骗罪与民事欺诈的区别,两者都发生在合同中,都有欺骗行为,但法律性质截然不同。
-
民事欺诈:
- 目的不同: 行为人有一定的履约能力或履约意图,但在履行合同的过程中,通过夸大、隐瞒等手段,诱使对方签订合同,以获取“不正当利益”,其最终目的还是想履行合同,只是想“占点便宜”或“逃避部分义务”。
- 法律后果: 不构成犯罪,属于民事纠纷,受害者可以主张撤销合同或要求继续履行并赔偿损失。
-
合同诈骗罪:
- 目的不同: 行为人自始至终就没有履约的真实意图,签订合同只是一个“幌子”或“工具”,其唯一目的就是非法占有对方财物。
- 法律后果: 构成刑事犯罪,由国家公权力机关(公安、检察院)追究其刑事责任,同时被害人可以提起附带民事诉讼。
简单判断:
- 看履约能力: 对方有没有能力履行这个合同?(一个注册资金100万的公司,却敢签一个价值5000万的工程合同,且无任何有效担保,风险极高。)
- 看履约行为: 签订合同后,对方是积极准备履行,还是千方百计拖延、只收钱不办事?
- 看财物去向: 对方拿到钱/货后,是用于合同相关的经营活动,还是立刻挥霍、转移、隐匿?
律师提醒: 民事欺诈可以通过诉讼解决,而合同诈骗罪则需要报警,由公安机关立案侦查,找对途径,维权才能事半功倍。
第五部分:遭遇“骗局”,律师为您支招:如何精准识别与有效维权?
无论您遭遇的是普通诈骗还是合同诈骗,保持冷静,采取正确步骤至关重要。
第一步:固定证据,切勿打草惊蛇
- 立即保存所有证据: 聊天记录、通话录音、转账凭证、合同文本、对方的身份信息(公司名称、地址、法人等)、邮件、照片等,这是您维权的基础。
- 避免与对方发生激烈冲突: 防止对方销毁证据或人身伤害。
第二步:初步判断,选择正确维权路径
- 问自己两个问题:
- 对方有没有可能还钱/给货? 如果感觉对方完全失联、资产被转移,毫无履约诚意,优先考虑报警(刑事途径)。
- 骗局是不是围绕“合同”发生的? 如果是,且符合合同诈骗的特征,坚决报警,主张合同诈骗罪。
- 如果对方还有履约意愿或能力,只是存在纠纷: 可以尝试发律师函、提起民事诉讼(民事途径),要求继续履行或赔偿损失。
第三步:果断报警,或聘请律师提起诉讼
- 报警(刑事): 带齐所有证据材料,到当地公安机关经侦部门报案,公安机关审查后,若认为有犯罪事实,会立案侦查。
- 诉讼(民事): 委托律师,向有管辖权的人民法院提起诉讼,要求对方承担违约责任或缔约过失责任。
第四步:调整心态,寻求专业帮助
- 财产损失令人心痛,但切勿病急乱投医,再次陷入二次诈骗,及时咨询专业律师,制定最佳维权策略,是您最理性的选择。
“诈骗”与“合同诈骗”,虽一字之差,却关乎着维权路径的截然不同,前者是针对财产所有权的直接侵犯,后者则是在市场经济秩序下的“精准狙击”。
希望本文能帮助您建立起清晰的法律认知,当您再次面对复杂的骗局时,能够拨开迷雾,精准识别,并采取最有效的法律手段,捍卫自己的合法权益,法律是您最坚实的后盾,而专业的律师则是您最值得信赖的向导。
【免责声明】 本文仅为法律知识普及,不构成任何形式的法律意见,具体个案,请咨询专业律师。
作者:99ANYc3cd6本文地址:https://nbhssh.com/post/1251.html发布于 2025-12-20
文章转载或复制请以超链接形式并注明出处宁波恒顺财经知识网



