我国法律渊源具体有哪些类型?
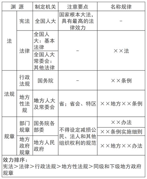
我国的法律渊源,也称为法的渊源,指的是法律规范的来源或表现形式,法律从哪里来”,根据中国现行法律体系和法学理论,法律渊源主要包括以下几种形式,它们共同构成了一个有等级、有层次的规范体系。
(图片来源网络,侵删)
我国法律渊源的层级体系
中国的法律渊源体系具有鲜明的层级性,即不同层级的法律渊源其效力是不同的,下位法不得与上位法相抵触。
第一层级:宪法
- 地位:国家的根本大法,具有最高的法律效力。
- 制定机关:全国人民代表大会。
- 规定了国家的根本制度和根本任务、公民的基本权利和义务、国家机构的组织和活动的基本原则等。
- 效力:一切法律、行政法规、地方性法规、自治条例和单行条例、规章都不得与宪法相抵触,任何违反宪法的法律规范都是无效的。
第二层级:法律
- 地位:由全国人民代表大会及其常务委员会制定,效力仅次于宪法。
- 制定机关:
- 基本法律:由全国人民代表大会制定,涉及国家和社会生活根本性、全局性的问题。《刑法》、《民法典》、《刑事诉讼法》、《行政诉讼法》、《全国人民代表大会组织法》等。
- 其他法律:由全国人民代表大会常务委员会制定,其调整范围较基本法律窄,是对基本法律的补充和细化。《公司法》、《商标法》、《食品安全法》、《环境保护法》等。
- 效力:行政法规、地方性法规等不得与其相抵触。
第三层级:行政法规
- 地位:由国务院(中央人民政府)根据宪法和法律制定。
- 制定机关:国务院。
- 目的:为执行法律的规定而制定,或根据宪法和法律,规定行政措施、制定行政法规和发布决定、命令。
- 效力:其效力低于宪法和法律,高于地方性法规和规章。《中华人民共和国劳动合同法实施条例》、《物业管理条例》等。
第四层级:地方性法规、自治条例和单行条例
这部分法规的效力层级相同,但适用范围和性质不同。
-
地方性法规
- 制定机关:
- 省、自治区、直辖市的人民代表大会及其常务委员会。
- 设区的市、自治州的人民代表大会及其常务委员会(需报省级人大常委会批准后施行)。
- 目的:根据本行政区域的具体情况和实际需要,在不与宪法、法律、行政法规相抵触的前提下制定。
- 适用范围:仅在本行政区域内有效。《北京市生活垃圾管理条例》、《上海市优化营商环境条例》。
- 制定机关:
-
自治条例和单行条例
(图片来源网络,侵删)- 制定机关:民族自治地方(自治区、自治州、自治县)的人民代表大会。
- 目的:根据当地民族的政治、经济和文化的特点,对国家的法律和行政法规进行变通或补充规定。
- 法律依据:《民族区域自治法》。
- 特殊效力:自治区的自治条例和单行条例,报全国人大常委会批准后生效;自治州、自治县的自治条例和单行条例,报省级人大常委会批准后生效,它们在本自治地方范围内优先适用。
第五层级:规章
规章的效力低于法律和行政法规,分为部门规章和地方政府规章。
-
部门规章
- 制定机关:国务院各部、委员会、中国人民银行、审计署等具有行政管理职能的直属机构。
- 目的:根据法律和国务院的行政法规、决定、命令,在本部门的权限范围内制定。
- 效力:在本部门权限范围内有效,教育部制定的《普通高等学校学生管理规定》、国家市场监督管理总局制定的《网络交易监督管理办法》。
-
地方政府规章
- 制定机关:省、自治区、直辖市和设区的市、自治州的人民政府。
- 目的:为执行法律、行政法规和本省(自治区、直辖市)的地方性法规而制定。
- 效力:在本行政区域内有效。《广州市电动自行车管理规定》。
第六层级:司法解释
- 地位:虽然不是传统意义上的“立法”,但在中国法律实践中具有准法律渊源的地位,其效力甚至高于一些规章和地方性法规。
- 制定机关:最高人民法院和最高人民检察院。
- 目的:在审判和检察工作中具体应用法律问题所作的解释。
- 效力:司法解释对各级人民法院和人民检察院具有普遍的约束力,是司法实践中裁判案件的重要依据,最高人民法院关于适用《民法典》婚姻家庭编的解释(一)。
第七层级:国际条约和协定
- 地位:经过法定程序批准或加入的国际条约、协定,也是中国法律渊源的一部分。
- 适用原则:
- 转化适用:将国际条约的内容通过国内立法程序转化为国内法再适用。
- 直接适用:对于中国缔结或参加的、且内容明确、可直接适用的国际条约,可以在国内法院直接作为裁判依据,但其效力不能高于宪法。
- 前提:中华人民共和国声明保留的条款除外。
其他具有法律效力的规范性文件
除了上述正式渊源外,还有一些文件在特定领域和范围内具有法律约束力:
(图片来源网络,侵删)
- 特别行政区的法律:根据“一国两制”原则,香港和澳门两个特别行政区享有独立的立法权和司法权,其本地法律(如香港的《香港国安法》)也是中国法律体系的重要组成部分。
- 军事法规和军事规章:由中央军事委员会制定,在武装力量内部具有法律效力。
- 政策性文件:如中共中央和国务院联合发布的意见、决定等,虽然它们本身不是法律,但在实践中,很多重要的法律和规章都是依据这些政策文件制定的,对法律的解释和执行具有重要指导作用。
总结表格
| 法律渊源 | 制定/批准机关 | 效力层级 | 示例 |
|---|---|---|---|
| 宪法 | 全国人民代表大会 | 最高 | 《中华人民共和国宪法》 |
| 法律 | 全国人大及其常委会 | 仅次于宪法 | 《民法典》、《刑法》 |
| 行政法规 | 国务院 | 低于法律 | 《物业管理条例》 |
| 地方性法规 | 地方人大及其常委会 | 低于行政法规 | 《北京市生活垃圾管理条例》 |
| 自治条例/单行条例 | 民族自治地方人大 | 与地方性法规同级 | 《西藏自治区民族团结进步模范区创建条例》 |
| 部门规章 | 国务院各部委 | 低于法律、行政法规 | 《网络交易监督管理办法》 |
| 地方政府规章 | 地方人民政府 | 低于法律、行政法规 | 《广州市电动自行车管理规定》 |
| 司法解释 | 最高人民法院/最高人民检察院 | 准法律渊源,效力较高 | 最高人民法院关于适用《民法典》的解释 |
| 国际条约 | 全国人大常委会批准/国务院核准 | 需经国内程序,效力低于宪法 | 《联合国气候变化框架公约》 |
这个层级体系确保了国家法制的统一和权威,是理解中国法律框架的基础。
文章版权及转载声明
作者:99ANYc3cd6本文地址:https://nbhssh.com/post/11619.html发布于 今天
文章转载或复制请以超链接形式并注明出处宁波恒顺财经知识网



