诈骗是刑事犯罪吗?
是的,诈骗属于刑事犯罪。
(图片来源网络,侵删)
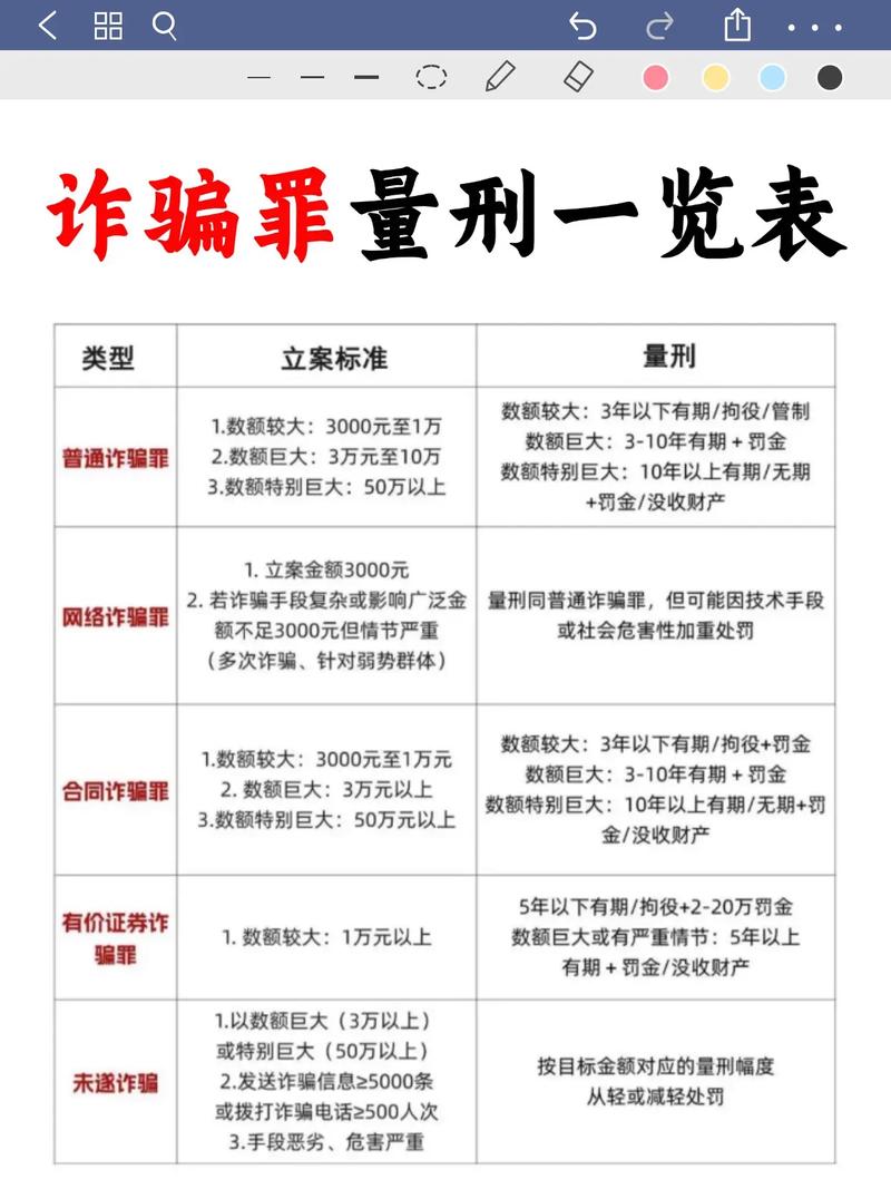
诈骗行为如果达到一定的数额或情节严重,就会构成《中华人民共和国刑法》所规定的诈骗罪,这是一种侵犯财产权利的犯罪,会受到刑事处罚(如坐牢、罚金等)。
下面为您详细解释一下:
核心法律依据:诈骗罪
根据《中华人民共和国刑法》第二百六十六条的规定:
诈骗公私财物,数额较大的,处三年以下有期徒刑、拘役或者管制,并处或者单处罚金;数额巨大或者有其他严重情节的,处三年以上十年以下有期徒刑,并处罚金;数额特别巨大或者有其他特别严重情节的,处十年以上有期徒刑或者无期徒刑,并处罚金或者没收财产。
(图片来源网络,侵删)
构成诈骗罪的关键要素
要构成诈骗罪,必须同时满足以下几个条件:
- 行为主体:一般主体,即任何达到刑事责任年龄(16周岁)、具有刑事责任能力的自然人或单位。
- 主观方面:故意,即行为人是以非法占有为目的,明知自己的行为会导致他人陷入错误认识并处分财产,仍然希望或放任这种结果的发生。
- 客观方面:实施了“虚构事实、隐瞒真相”的行为,使被害人产生了错误的认识,并基于这种错误认识“自愿”地处分了自己的财产。
- 虚构事实:比如编造一个虚假的投资项目、中奖信息、身份等。
- 隐瞒真相:比如隐瞒自己已经无力偿还债务的事实,或者隐瞒物品的瑕疵。
- 因果关系:正是因为行为人的欺骗行为,才导致被害人“自愿”地交出了财物,如果被害人不是基于错误认识,而是被迫交出财物,则可能构成抢劫罪等其他犯罪。
- 犯罪客体:侵犯了公私财产的所有权。
“刑事犯罪”与“民事纠纷”的区别
很多人会把一些小的欺骗行为和刑事犯罪混淆,关键区别在于情节的严重性,特别是涉案金额。
-
不构成刑事犯罪(属于民事纠纷):
- 如果欺骗行为涉及的金额非常小,虽然也属于欺骗,但社会危害性不大,通常不作为犯罪处理,而是通过民事诉讼解决,甲卖乙一个二手手机,故意隐瞒了屏幕有划痕,乙发现后可以起诉甲,要求退货或赔偿,但这不构成诈骗罪。
- 如果双方存在真实的交易基础,只是存在一些质量或履约上的争议,通常也按民事纠纷处理。
-
构成刑事犯罪(诈骗罪):
(图片来源网络,侵删)- 数额较大:这是立案追诉的起点,根据最高人民法院的司法解释,诈骗公私财物价值3000元至1万元以上的,就达到“数额较大”的标准(具体数额各省、自治区、直辖市可根据本地情况在上述幅度内确定)。
- 情节严重:即使数额没有达到“较大”的标准,但如果存在以下严重情节,也可能构成犯罪:
- 诈骗救灾、抢险、防汛、优抚、扶贫、移民、救济、医疗款物的。
- 以赈灾募捐名义实施诈骗的。
- 诈骗残疾人、老年人或者丧失劳动能力人的财物的。
- 造成被害人自杀、精神失常等严重后果的。
常见的诈骗类型(刑事犯罪)
随着社会发展,诈骗手段也层出不穷,常见的刑事诈骗类型包括:
- 电信网络诈骗:如冒充公检法、刷单返利、虚假购物、冒充客服、杀猪盘等。
- 金融诈骗:如集资诈骗、贷款诈骗、票据诈骗、信用卡诈骗等(这些在刑法中有更具体的罪名)。
- 合同诈骗:在签订、履行合同过程中,以非法占有为目的,骗取对方当事人财物。
- 集资诈骗:以非法占有为目的,使用诈骗方法非法集资。
- 网络诈骗:利用网络平台实施的各类诈骗活动。
诈骗行为,只要其社会危害性达到了刑事法律所规定的标准(主要是数额较大或情节严重),就毫无疑问地属于刑事犯罪,即诈骗罪。
如果您或您身边的人遭遇了诈骗,应立即保留证据(如聊天记录、转账凭证、对方信息等),并第一时间向公安机关报案,而不是仅仅通过民事诉讼途径解决,这样才能更有效地打击犯罪,追回损失。
文章版权及转载声明
作者:99ANYc3cd6本文地址:https://nbhssh.com/post/11378.html发布于 前天
文章转载或复制请以超链接形式并注明出处宁波恒顺财经知识网



